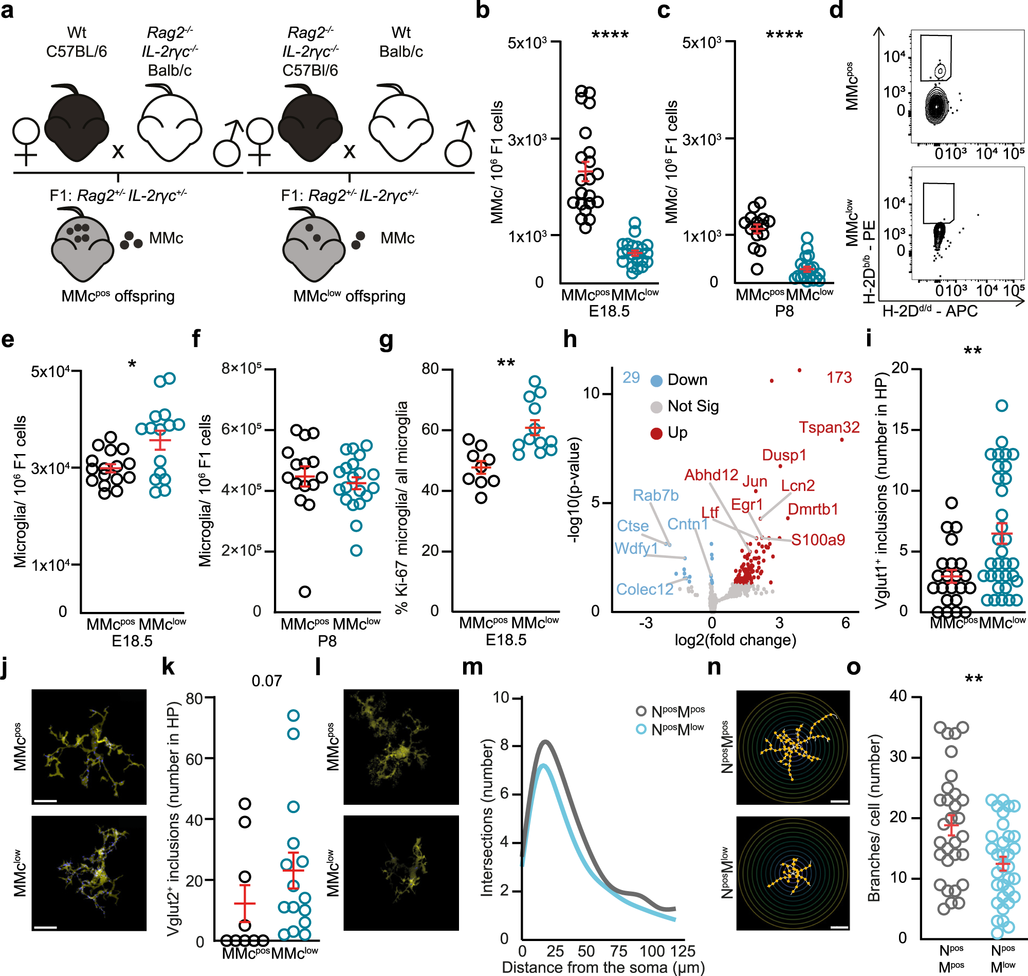
Fig. 2: Reduction of MMc in the offspring’s brain induces excessive microglia-mediated neuronal refinement in neonatal mice.
From: Pregnancy-induced maternal microchimerism shapes neurodevelopment and behavior in mice

a Reciprocal mating strategies used to generate MMclow and MMcpos offspring. b Number of MMc among brain cells from MMcpos (n = 21) and MMclow (n = 21) offspring isolated at E18.5 and identified by flow cytometry. c Same as (b) but for P8 (MMcpos n = 15, MMclow n = 20). d Representative contour plots used to identify MMc in fetal brain. e Number of fetal microglial cells, identified by flow cytometry in MMcpos (n = 16) and MMclow (n = 15) brains at E18.5 (p = 0.0366). f same as (e) but for P8 (MMcpos n = 15, MMclow n = 20). g Frequency of Ki-67 co-expression on fetal microglia, identified by flow cytometry at E18.5 (MMcpos n = 9, MMclow n = 12; p = 0.0007). h Volcano plot depicting comparative gene expression changes within fetal microglial cells isolated from MMcpos and MMclow mice at E18.5. Upregulated genes (n = 173) are marked in red, down-regulated genes (n = 29) in blue. Gene names are given when concordant expression was observed in two independent experiments; using transcriptome data from 2 to 3 biological replicates isolated each from 3 to 4 pooled litters. i Number of Vglut1+ presynaptic vesicles engulfed by microglial cells in the CA1 area of the hippocampus (HP) in MMcpos (n = 22) and MMclow (n = 33) offspring at P8 (p = 0.0048). j Representative photomicrograph of data shown in (i), microglial cells appear in yellow, engulfed Vglut1+ presynaptic vesicles as blue dots. Scale bar, 200 µm. k, l Same as (i), (j) but for Vglut2+ presynaptic vesicles (MMcpos n = 9, MMclow n = 15; p = 0.0693). m Number of dendritic intersections of co-cultured neurons and microglia isolated from MMcpos embryos (NposMpos, gray) and neurons from MMcpos embryos co-cultured with microglia from MMclow embryos (NposMlow, light blue). Data were generated in three independent experiments. n Representative photomicrographs of data shown in (m). Scale bar, 50 µm. o Number of branches per cell in co-culture conditions (NposMpos n = 30; NposMlow n = 33, p = 0.0065). Significance was determined by a two-sided Mann–Whitney U test, *p < 0.05, **p < 0.01, ****p < 0.0001. Data are displayed as mean ± SEM and each circle denotes one pup (b, c, e–g, i, k) or neuron (n).