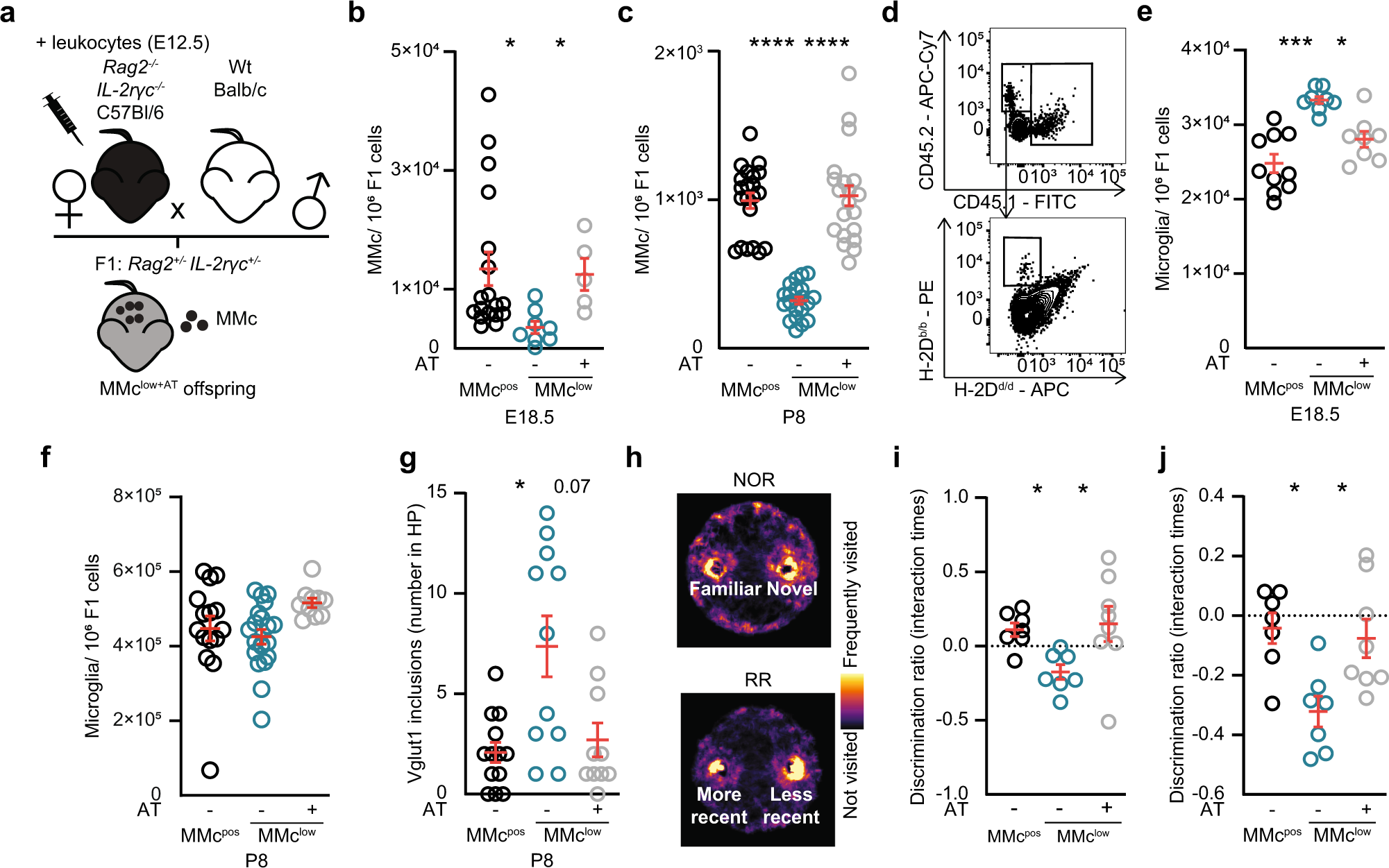
Fig. 5: MMc recovery in fetal brain restores microglial-mediated neuronal refinement and prevents behavioral disturbances.
From: Pregnancy-induced maternal microchimerism shapes neurodevelopment and behavior in mice

a Experimental design used to restore the MMc level in MMclow offspring. Immune cells isolated from wt dams were adoptively transferred into Rag2−/−IL-2rγc−/− dams on E12.5. The resulting offspring were termed MMclow+AT. b Number of MMc in brain of MMclow+AT compared to MMclow and MMcpos offspring (MMcpos n = 18, MMclow n = 8, MMclow+AT n = 5), as identified by flow cytometry and assessed at E18.5 (MMcpos vs. MMclow p = 0.0137; MMclow vs. MMclow+AT p = 0.0204). For generation of MMclow and MMcpos, see Fig. 2a. Offspring of all three groups were generated within the same experimental time frame. c Same as (b), but assessed at P8 (MMcpos n = 21, MMclow n = 21, MMclow+AT n = 21). d Representative contour plots of MMc detection in MMclow+AT offspring. e Number of fetal microglia, identified by flow cytometry in brain cells of MMcpos (n = 10), MMclow (n = 9) and MMclow+AT (n = 8) offspring at E18.5 (MMcpos vs. MMclow p = 0.0003; MMclow vs. MMclow+AT p = 0.0417). f Same as (e) but for neonatal (P8) mice (MMcpos n = 15, MMclow n = 20, MMclow+AT n = 10). g Number of inclusions of presynaptic vesicles engulfed by microglial cells in the CA1 area of the hippocampus in MMcpos (n = 13), MMclow (n = 11), and MMclow+AT (n = 10) P8 offspring (MMcpos vs. MMclow p = 0.0251; MMclow vs. MMclow+AT p = 0.0745). h Heatmap tracking MMclow+AT in a novel object recognition (top) and recency recognition (bottom) task (Arena size: D: 34 cm; H: 30 cm). Areas of frequent visits appear in bright yellow. i Discrimination ratio for number of interactions (MMcpos vs. MMclow p = 0.0406; MMclow vs. MMclow+AT p = 0.0186) with the novel and j less recent object (MMcpos vs. MMclow p = 0.0224; MMclow vs. MMclow+AT p = 0.0449) of MMcpos (n = 7), MMclow (n = 7), and MMclow+AT (n = 8) offspring. Significance was determined by a Kruskal–Wallis one-way ANOVA followed by Dunn’s multiple comparison test, *p < 0.05, ***p < 0.001, ****p < 0.0001. Data in b, c, e, f, g, i, j are displayed as mean ± SEM and each circle denotes one pup.