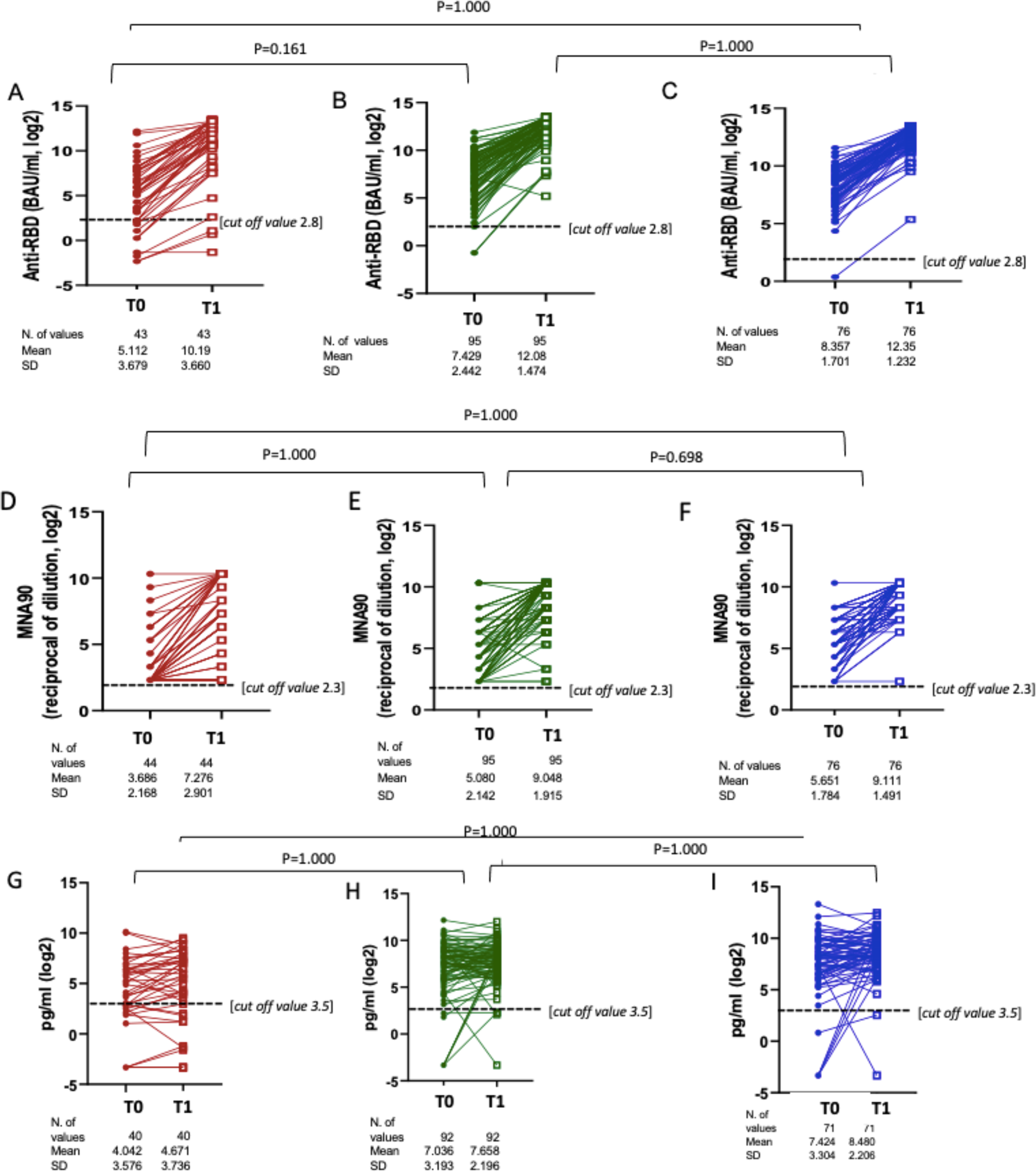
Fig. 4: Changes of anti-RBD IgG, MNA90 and IFN-γ from T0 to T1 in PLWH according to immunodeficiency status.
From: Immunogenicity to COVID-19 mRNA vaccine third dose in people living with HIV

A−C Log2 change of anti-RBD IgG from T0 to T1 according to immunodeficiency status: PCDR (A), ICDR (B), HCDR (C). D−F Log2 increase of nAbs (MNA90) from T0 to T1 according to immunodeficiency status: PCDR (D), ICDR (E), HCDR (F). G−I Log2 increase of IFN-γ from T0 to T1 according to immunodeficiency status: PCDR (G), ICDR (H), HCDR (I) (ANOVA, 2-sided with Bonferroni adjusted p-values for multiple comparisons). Red dots represent mean values of anti RBD IgG, MNA90 and IFN-γ before the third dose, red squares represent mean values of anti RBD IgG, MNA90 and IFN-γ weeks after the third dose in PCDR; green dots represent mean values of anti RBD IgG, MNA90 and IFN-γ before the third dose, green squares represent mean values of anti RBD IgG, MNA90 and IFN-γ 2 weeks after the third dose in ICDR; Blue dots represent mean values of anti RBD IgG, MNA90 and IFN-γ before the third dose, blue squares represent mean values of anti RBD, MNA90 and IFN-γ 2 weeks after the third dose IN HCDR. Source data are provided as a Source Data file.