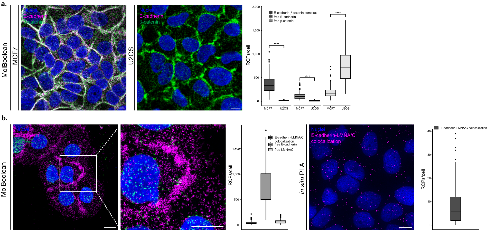
Fig. 3: MolBoolean staining of E-cadherin with an interaction partner vs no-interaction partner.
From: A method for Boolean analysis of protein interactions at a molecular level

a Co-stain of E-cadherin which is differentially expressed in MCF7 (positive for E-cadherin) and U2OS cells (negative for E-cadherin) and interaction partner β-catenin. (p = 1.76e−55; p = 1.89e−55; p = 7.84e−52 for E-cadherin-β-catenin complex, free E-cadherin, free β-catenin respectively). MolBoolean signals are shown for E-cadherin (magenta), β-catenin (green), E-cadherin-β-catenin complex (white) and nuclei (blue). b E-cadherin and LMNA/C in HaCaT cells are expected not to colocalize. MolBoolean signals are shown for E-cadherin (magenta), LMNA/C (green), E-cadherin-LMNA/C complex (white) and nuclei (blue). In situ PLA signals are shown in magenta and nuclei in blue. White frames depict an area shown in enlarged view in the following panel. Scale bars = 10 μm. Quantification of protein complexes and free proteins (MolBoolean) or protein complexes only (in situ PLA) shown as number of RCPs per cell. In (a) nMCF7 = 243, nU2OS = 125 cells. Data pooled from three independent experiments. Kruskal–Wallis and two-sided Dunn’s test with Bonferroni correction was used to analyze statistical variance. Box plots show median, Q1 to Q3 range, lower and upper whiskers at maximum 1.5 times the interquartile range. Outliers shown as solid circles. ****p < 0.0001. Source data are provided as a Source Data file.