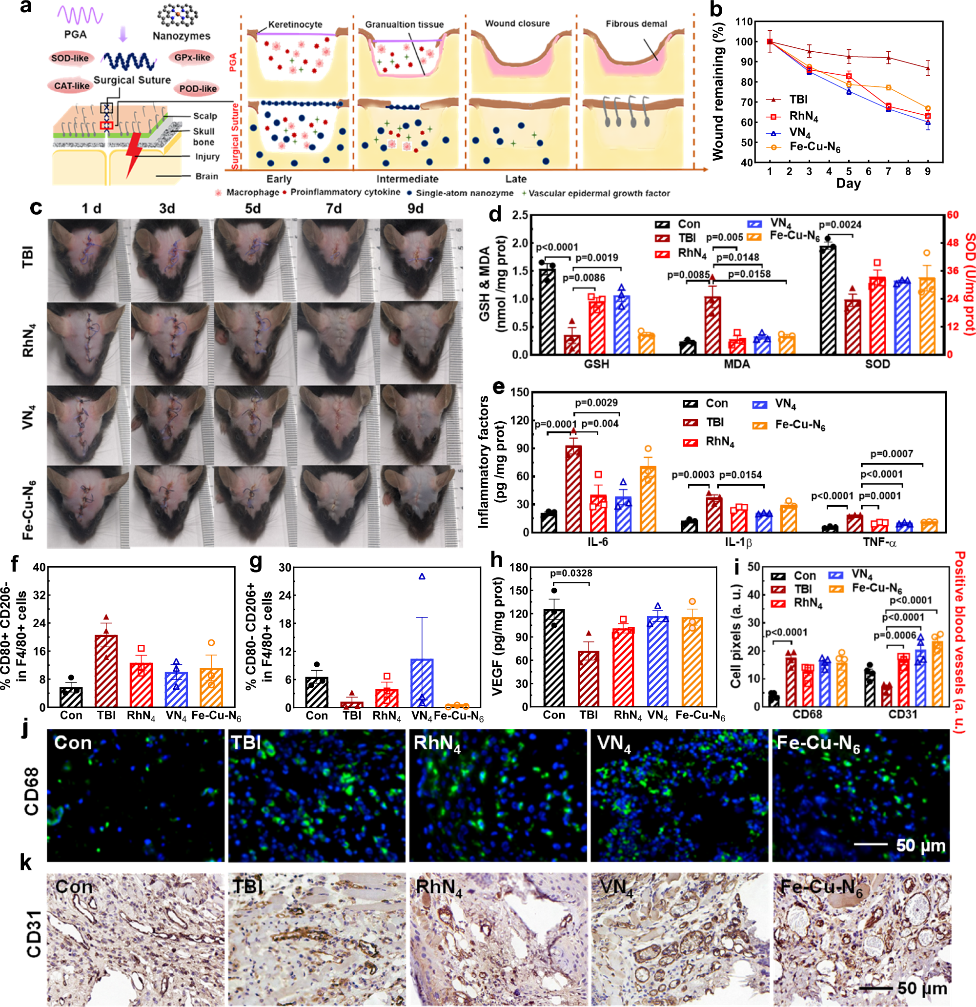
Fig. 6: The scalp healing process with MNx sutures.

a Schematic illustration of the scalp closure process modulated by MNx sutures. b, c Representative residual wound (b) and photographs of scalp healing (c) over time with and without MNx sutures (n = 3 images/3 mice). d Indicators for oxidative stress of the scalp on day 3 post injury (n = 3 biologically independent samples). e ELISA analysis of IL-6, IL-1β and TNF-α levels in scalp with or without MNx sutures on day 3 post-injury (n = 3 biologically independent samples). f, g The flow cytometry analysis of f M1 and g M2 macrophages in the scalp after treatments (n = 3 biologically independent samples). h ELISA analysis of VEGF levels in scalp with or without MNx sutures on day 3 post-injury (n = 3 biologically independent samples). i, j Immunofluorescence staining of j CD68 and i the quantitative analysis in the injured scalp on day 4 post wound injury (n = 4 images/4 mice). k Immunohistochemistry of CD31 and i the quantitative analysis in scalp on day 4 post wound injury (n = 4 images/4 mice). Data are presented as mean ± standard error of the mean and compared with the TBI by one-way ANOVA with the one-sided Tukey’s multiple comparisons test (the p-values are shown). Differences with p-values < 0.05 are considered significant.