Fig. 1: HURP is excluded from the K-fibre growth zone.
From: Evidence for a HURP/EB free mixed-nucleotide zone in kinetochore-microtubules

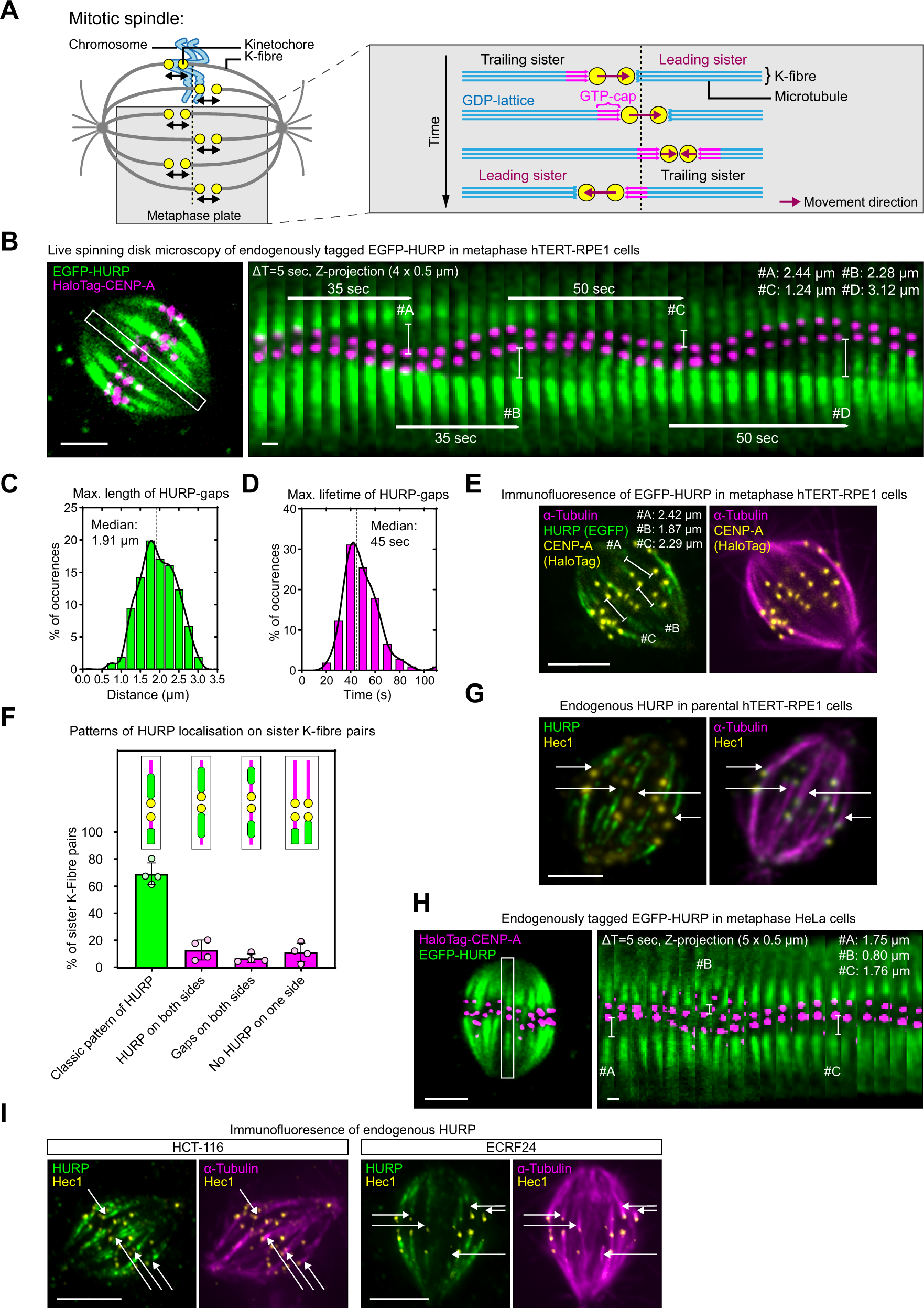
A Current model for sister-kinetochore oscillations in metaphase. B Live-cell imaging of metaphase hTERT-RPE1 EGFP-HURP/HaloTag-CENP-A cell. Inset shows sister K-fibre pair used for kymograph (right panel), bars display the HURP-gaps maximum length. C, D Distribution of live HURP-gap maximum lengths (C) and duration (D N = 4 independent experiments, n = 106 K-fibres in 29 cells) Black line = curve fit. E Immunofluorescence image of metaphase hTERT-RPE1 EGFP-HURP/HaloTag-CENP-A cell. Z-projection of 1 µm thickness. Bars show gap distances. F Quantification of mean HURP localisation patterns along sister K-fibre pairs in fixed cells. Data are presented as mean values ± SD (N = 4, n = 419 sister K-fibres in 19 cells). G Immunofluorescence image of endogenous HURP in metaphase hTERT-RPE1 cell. Z-projection of 0.5-µm thickness. Arrows indicate HURP-gaps. H Live-cell image of endogenously tagged EGFP-HURP in metaphase HeLa cell overexpressing HaloTag-CENP-A. Inset shows sister K-fibre pair used for kymograph (right panel), bars display gap maximum distances. I Immunofluorescence images of endogenous HURP in metaphase HCT-116 and ECRF24 cells. Z-projection of 1.5- and 1.0-µm thickness, respectively. Arrows indicate HURP-gaps. Scale bars = 5 µm and 1 µm (kymograph). Source data for all graphs are provided as a Source Data file.