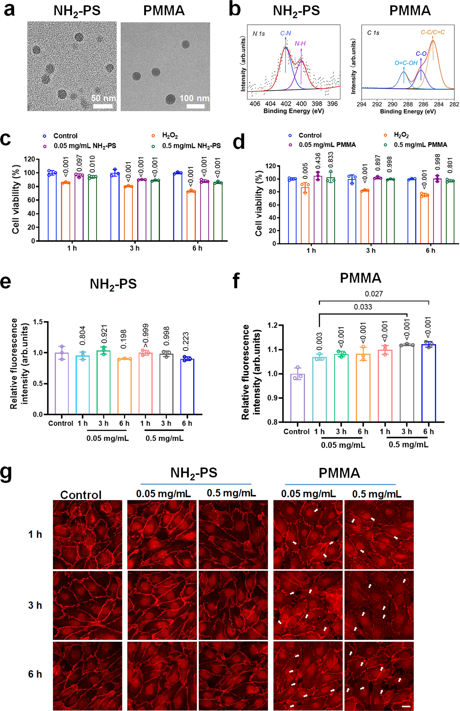
Fig. 3: Characterisations of NH2-PS and PMMA nanoplastics and their NanoEL competence with HUVECs.
From: Anionic nanoplastic exposure induces endothelial leakiness

a TEM imaging of NH2-PS and PMMA nanoplastics in H2O (n = 3 independent samples). b Functional groups of NH2-PS and PMMA nanoplastics were determined by XPS analysis. The major peaks for NH2-PS at 402.06 and 400.02 eV were referable to C–N and N–H bonding, respectively. The dominant peak for PMMA at 284.74 eV arose from C–C or C=C bonding, and the peaks at 286.33 eV and 288.57 eV can be attributed to C–O, and O=C–OH bonding, respectively. c, d Cell viability of NH2-PS and PMMA nanoplastics at 0.05 and 0.5 mg/mL, measured by a CCK8 assay at different times (1, 3, and 6 h). H2O2 (200 μM) was used as positive control. Data are expressed as means ± SD (n = 3 biologically independent experiments). Statistical analysis was performed through one-way ANOVA followed by Tukey’s multiple comparison tests. The derived P values comparing to control were inserted in the panel. e, f Transwell assay indicated positive-charged NH2-PS nanoplastic was incompetent in inducing endothelial leakiness, while negatively charged PMMA nanoplastic triggered leakage of endothelial cell barriers. Data are expressed as means ± SD (n = 3 biologically independent experiments). Statistical analysis was performed through two-way ANOVA followed by Tukey’s multiple comparison tests. The derived P values comparing to control were inserted in the panel. g Confocal fluorescence microscopy revealed endothelial leakiness in the presence of PMMA nanoplastic (0.05 and 0.5 mg/mL) upon 1, 3, and 6 h treatments (n = 3 biologically independent experiments). The white arrows indicate gaps between HUVECs. While no endothelial leakiness was observed in NH2-PS nanoplastic treatment. Scale bar: 20 μm. Source data are provided as a Source Data file.