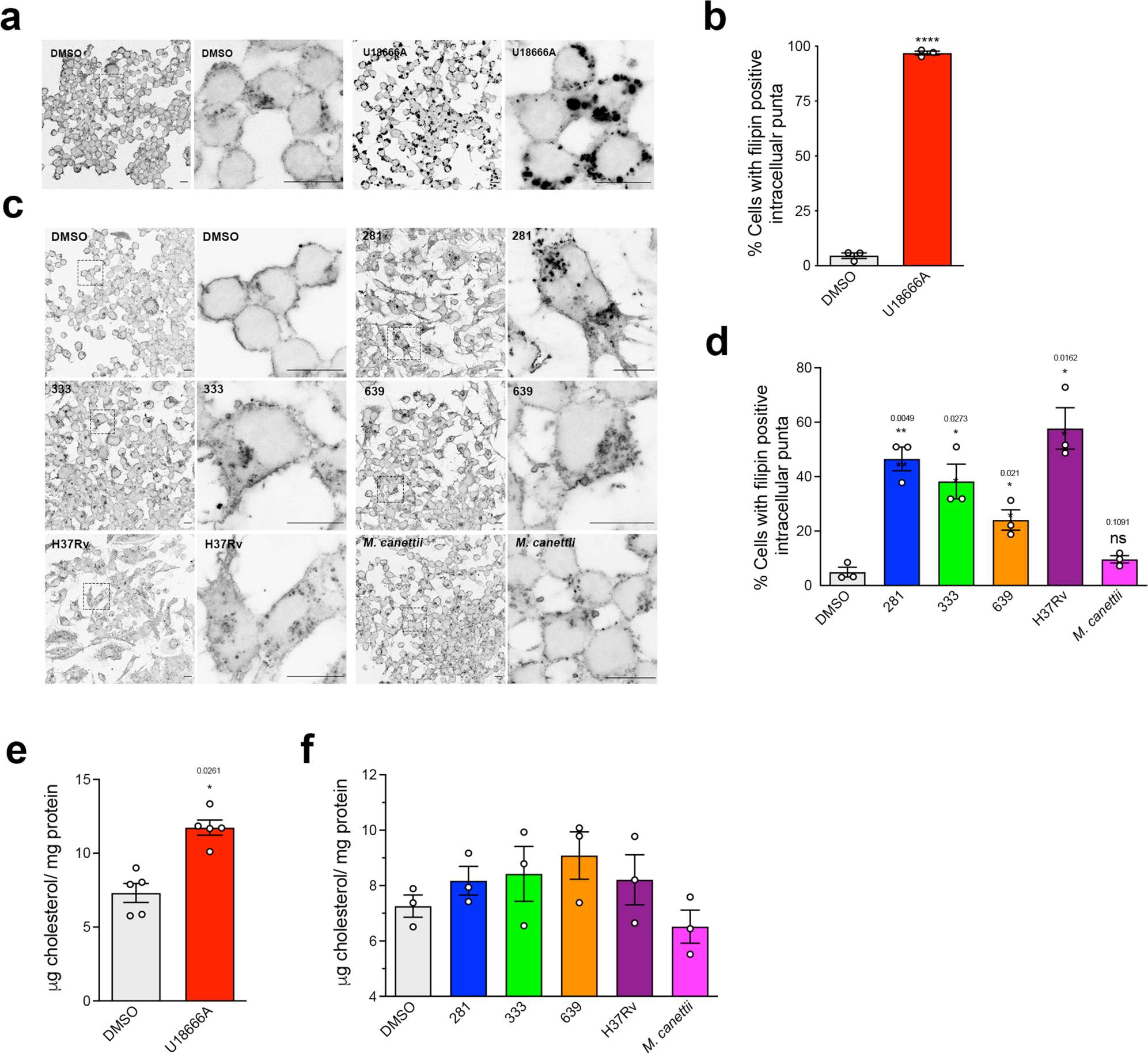
Fig. 5: Mtb lipids induce a partial redistribution of cholesterol to intracellular puncta in RAW 264.7 MΦ.

a Confocal microscopy images of vehicle (DMSO) or U18666A treated RAW 264.7 MΦ stained with filipin. For each pair, the right image is a higher magnification of the region outlined in the left image. Scale bar represents 5 μm. b Quantitation of the frequency of vehicle or U18666A treated cells with filipin positive intracellular puncta. Data are mean ± SEM, N = 3, each representing a minimum of 100 cells in randomly selected fields. Statistical analysis, unpaired t test with Welch’s correction, two-tailed. ****p < 0.0001. c Confocal microscopy images of RAW 264.7 MΦ treated with vehicle (DMSO), Mtb strains or M. canettii lipids stained with filipin. For each pair, the right image is a higher magnification of the region outlined in the left image. Scale bar represents 5 μm. d Quantitation of the frequency of DMSO, Mtb lipids, or M. canettii lipid treated cells with filipin positive intracellular puncta. Data are mean ± SEM, N = 3, each representing a minimum of 100 cells in randomly selected fields. Statistical analysis, unpaired t test with Welch’s correction, two-tailed. p values as indicated. e Amplex red quantitation of cholesterol content of RAW 264.7 MΦ treated with vehicle (DMSO) or U18666A. Data are mean ± SEM, N = 3 replicates per sample. Statistical analysis, unpaired t test with Welch’s correction, two-tailed. Significance value as indicated. f Amplex red quantitation of cholesterol content of RAW 264.7 MΦ treated with vehicle (DMSO) or mycobacterial lipids. Data are mean ± SEM, N = 5. Statistical analysis, unpaired t test with Welch’s correction, two-tailed. No statistically significant differences. Data are representative of three independent experiments. Source data are provided as a Source data file.