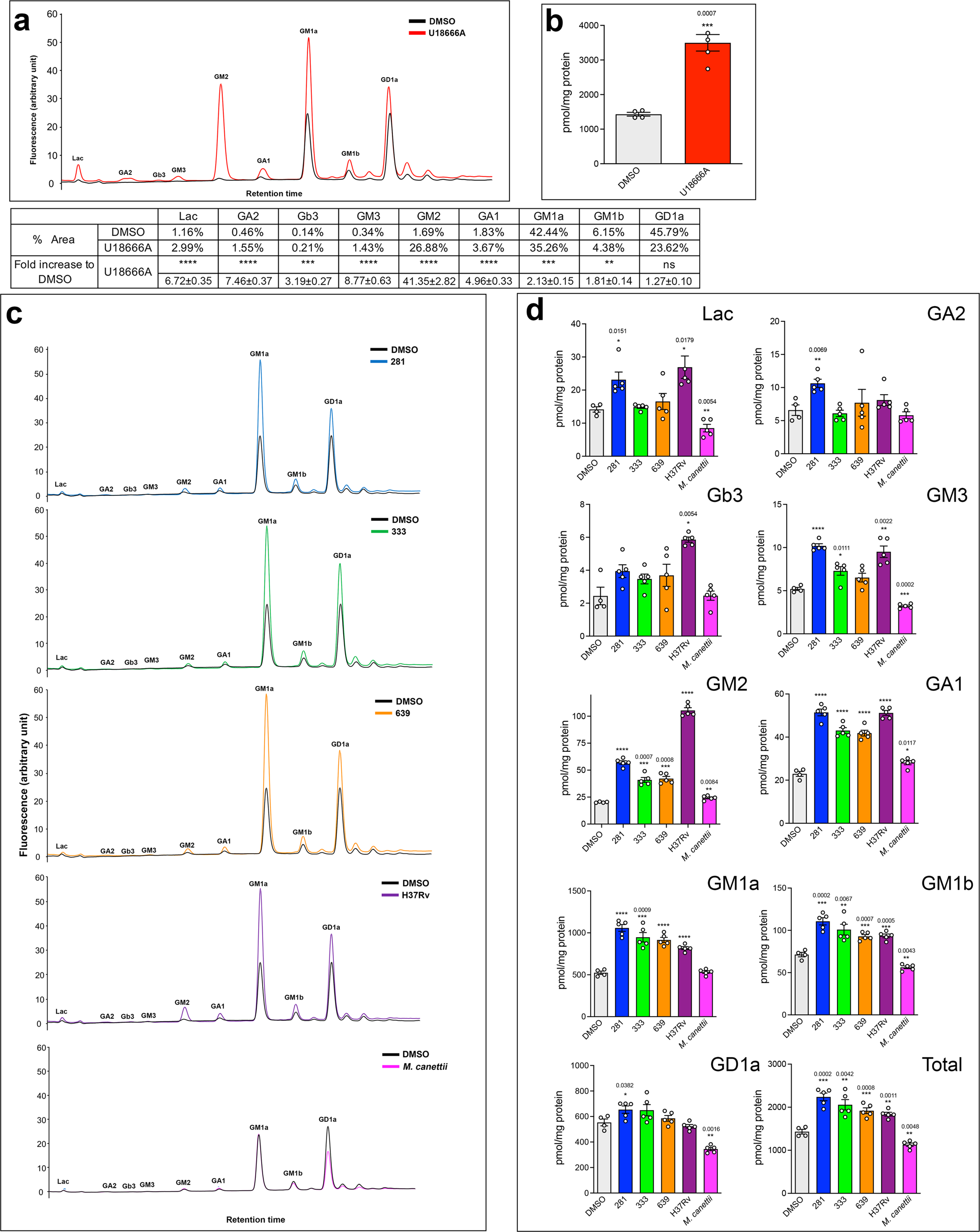
Fig. 7: Mtb lipids, but not M. canettii lipids cause GSL accumulation in RAW 264.7 MΦ.

a Representative HPLC trace of GSLs from vehicle (DMSO) and U18666A treated cells are overlaid with individual GSL peaks annotated. The table summarizes the percent area of each peak and the fold increase induced by U18666A. b Quantitation of total GSLs in DMSO or U18666A treated cells. Data are mean ± SEM, N = replicates per sample. Statistical analysis, unpaired t test with Welch’s correction, two-tailed. ***p < 0.0007. c Overlays of representative HPLC traces of extracts of RAW 264.7 cells treated with vehicle (DMSO) and lipid extracts of Mtb strains or M. canettii. d Quantitation of individual GSL species and total GSLs in DMSO or mycobacterial lipid treated cells. Data are mean ± SEM, N = 4–5 replicates per sample. Statistical analysis, unpaired t test with Welch’s correction, two-tailed ****p < 0.0001, other p values as indicated. Source data are provided as a Source data file.