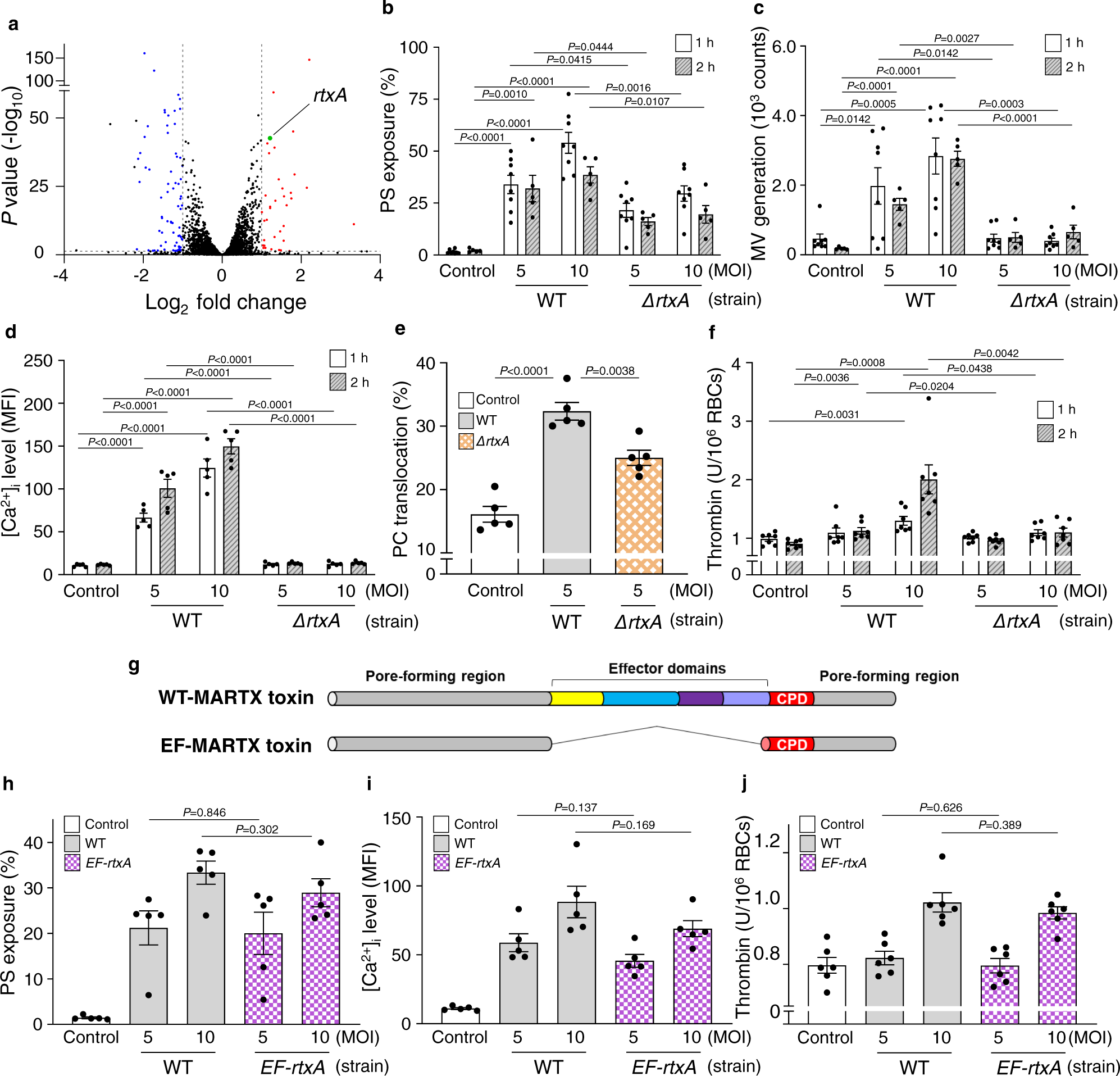
Fig. 3: The V. vulnificus MARTX toxin is responsible for the procoagulant and prothrombotic activity of human RBCs.

a A volcano plot representing differentially expressed genes in V. vulnificus exposed to RBCs. The genes significantly upregulated or downregulated (|log2 fold change| ≥1.0, and P value ≤0.05) are shown in red or blue dots, respectively. A rtxA gene is indicated by a green dot. b–f RBCs were infected with either V. vulnificus WT or ΔrtxA at various MOIs for 1 or 2 h as indicated. Then, PS exposure and MV generation (b, c, respectively) (n = 8 in 1 h, n = 5 in 2 h, two-tailed Student’s t-test), intracellular Ca2+ [Ca2+]i level (d) (n = 5, two-tailed Student’s t-test), PC translocation to assess scramblase activity (e) (n = 5, two-tailed Student’s t-test), and thrombin generation (f) (n = 7, two-tailed Student’s t-test) of the RBCs were determined. g Schematic diagrams of the WT-MARTX toxin and the EF-MARTX toxin. Different colors represent the pore-forming region and each effector domain. h–j RBCs were infected with either V. vulnificus WT or EF-rtxA strains at the indicated MOIs for 1 h. Then, PS exposure (h) (n = 5, two-tailed Student’s t-test), [Ca2+]i level (i) (n = 5, two-tailed Student’s t-test), and thrombin generation (j) (n = 6, two-tailed Student’s t-test) were determined. The means ± SE were calculated from at least five independent experiments. WT wild type, EF effector-free, ΔrtxA a mutant producing no MARTX toxin, EF-rtxA a mutant producing the EF-MARTX toxin, control uninfected, MOI multiplicity of infection, PS phosphatidylserine, MV microvesicle, PC phosphatidylcholine, and CPD cysteine protease domain.