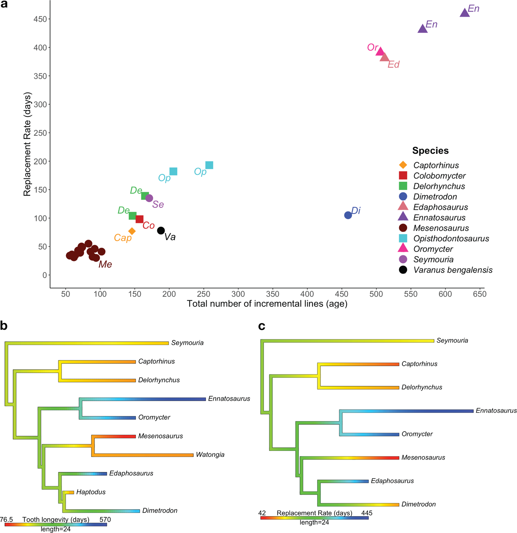
Fig. 5: Rates of tooth replacement and age across a range of taxa.
From: Permian hypercarnivore suggests dental complexity among early amniotes

a Relationship between the total number of incremental lines of von Ebner (age) for the functional tooth and the tooth families replacement rate or period (days). The symbols indicate the type of feeding behaviour, with circles representing carnivory, triangles representing herbivory, square representing insectivory, and diamond representing omnivory. b Phylogenetic tree of all taxa (n = 11) used in the analyses, displaying the age in millions of years ago (length of bars) and tooth longevity (gradient in branch colours). c Phylogenetic tree of all taxa (n = 9) used in the analyses, displaying the age in millions of years ago (mya) (length of bars) and tooth replacement rate (gradient in branch colours). Reconstructed using the ‘contMap’ function in the ‘phytools’ R package. The tree was modified from Maddin, Evans, and Reisz45 and Reisz and Sues12. Source data are provided as a Source Data file.