Fig. 2: Aberrant DNA-damage response in DAXX_KO and ATRX_KO U87 cells.
From: DAXX-ATRX regulation of p53 chromatin binding and DNA damage response

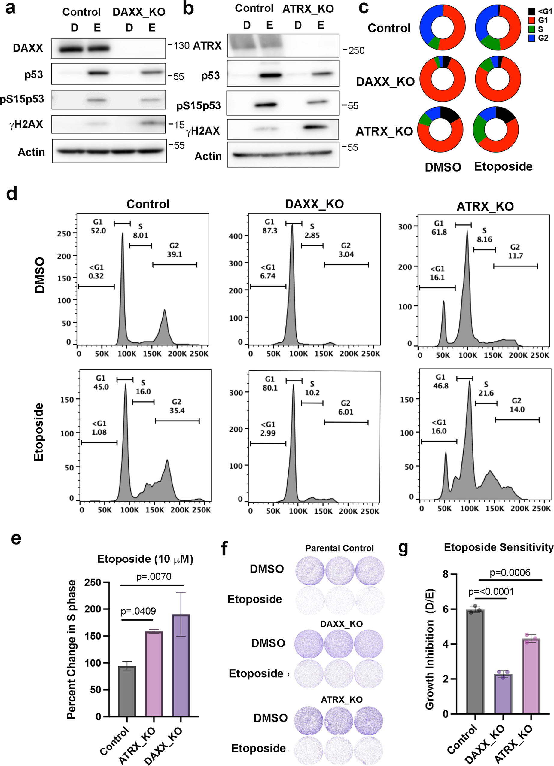
a Western blot for control or DAXX_KO cells treated with DMSO (D) or 50 μM etoposide (E) for 24 h probed with antibody to DAXX, p53, pS15p53, or actin. b Western blot for ATRX_KO cells treated same as in panel a. c Cell cycle distribution of U87-T Control, DAXX_KO, and ATRX_KO cells treated with DMSO or etoposide (10 µM) for 24 h (<G1 = black, G1 = red, S = green, G2 = blue). d FACS cell cycle profiles of propidium iodide-stained U87-T control, DAXX_KO, or ATRX_KO cells. e Percent increase in S phase populations in Etoposide (10 µM) treated cells compared to DMSO treated controls. (ANOVA P = 0.0079; Tukey’s multiple comparisons test P values indicated). f Clonogenicity assay with U87-T parental control, DAXX_KO, or ATRX_KO cells treated with DMSO or 50 μM etoposide followed by replating and staining with crystal violet. g Quantification of clonogenicity assay shown in panel f Error bars are sdm and P values determined by student t test for three biological replicates.