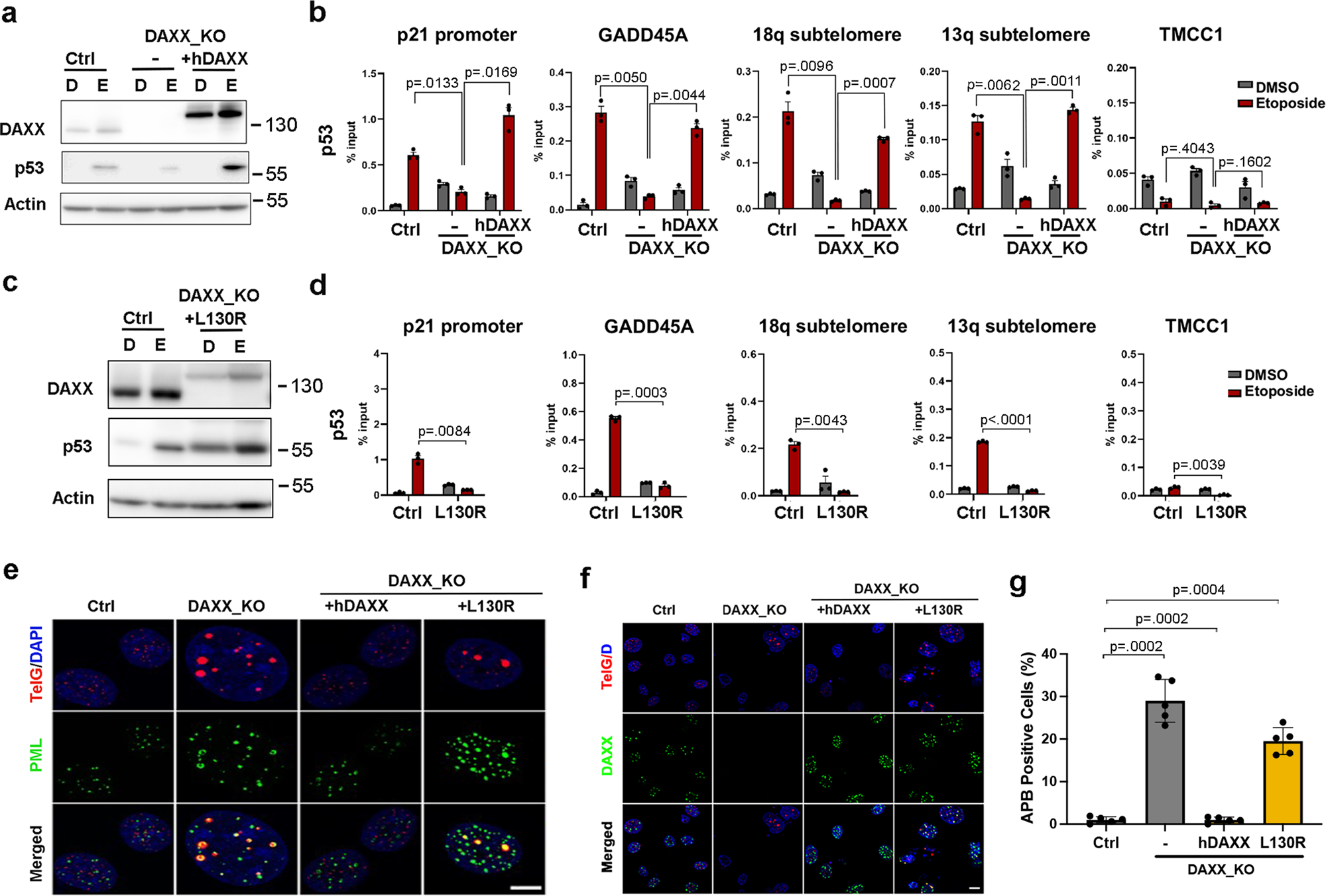
Fig. 6: DAXX dependency for p53 function in DAXX_KO U87-T cells.
From: DAXX-ATRX regulation of p53 chromatin binding and DNA damage response

a Western blot of Control (Ctrl), DAXX_KO, or DAXX_KO + hDAXX cells treated with DMSO (D) or 50 μM etoposide (E) and probed with antibody to DAXX, p53, or actin. b p53 ChIP-qPCR for cells treated as in panel a. Error bars indicate standard deviation and P values determined by two-tailed student t test for three biological replicates. c Western blot of Ctrl or DAXX_KO + L130R cells treated with DMSO (D) or etoposide (E) and probed with antibody to DAXX, p53, or actin. d p53 ChIP-qPCR for cells treated as in panel c. Error bars indicate standard deviation and P values determined by two-tailed student t test for three biological replicates. e IF analysis of Ctrl, DAXX_KO, DAXX_KO + hDAXX, or DAXX_KO + L130R DAXX, imaged for Telomere (TelG, red) + DAPI (blue), PML (green), or merged. Scale bars = 10 μm. f IF analysis as described in panel e, with DAXX (green), Telomere (TelG, red) + DAPI (blue). Scale bars = 10 μm. g Quantification of APBs in Ctrl or DAXX_KO alone, or with hDAXX or L130R DAXX cells. Error bars indicate standard deviation and P values determined by two-tailed student t test for five biological replicates.