Fig. 8: Effect of single amino-acid substitutions in αSyn and γSyn in the body wall muscle of C. elegans.
From: Single residue modulators of amyloid formation in the N-terminal P1-region of α-synuclein

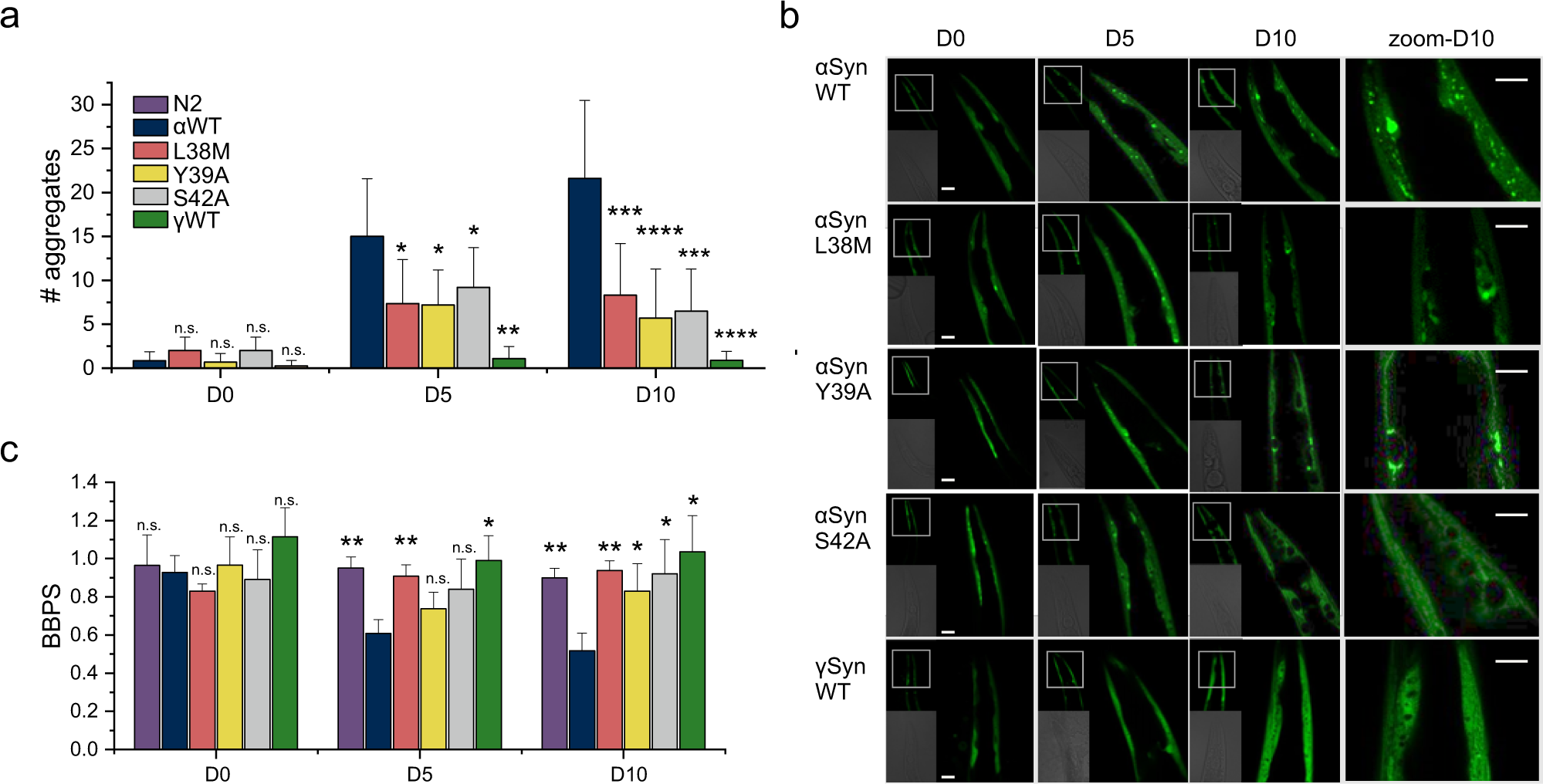
a Number of inclusions (larger than ~2 µm2 per animal). Data shown are the mean and s.e.m. for worms (n = 10) that were assessed for each time point. Stars indicate significance between the number of aggregates of αSyn WT expressing worms with all other constructs. *P < 0.05; **P < 0.01; ***P < 0.001; ****P < 0.0001. A two-sided Student’s t test was used in all cases. Exact p-values are listed in Supplementary Fig. 10c. Note that for N2 worms no data were collected as they do not express YFP. b Confocal microscopy images (representative image of one worm from n = 10) showing the head region of transgenic C. elegans expressing WT αSyn, αSyn L38A, αSyn Y39A, αSyn S42A or WT ySyn (each fused to YFP at their C-terminus) in the body wall muscle during ageing (Day 0, Day 5 and Day 10 of adulthood). Scale bar, 10 µm. A zoomed in region is shown alongside (scale bar, 10 µm). c Number of body bends per second (BBPS) of N2, WT αSyn::YFP, αSyn L38M::YFP, αSyn Y39A::YFP, αSyn YS42A::YFP and WT ySyn::YFP animals from Day 0 (L4 stage), Day 5 and Day 10 of adulthood. Data shown are mean and s.e.m. for three independent experiments; in each experiment, >10 worms were assessed for each time point. **P < 0.01; *P < 0.05, a two-sided T-test was used. Exact p-values are listed in Supplementary Fig. 10c. Note that the N2 Bristol nematodes are used as control animals as they do not express αSyn or YFP. Western blot analysis of protein extracts isolated from N2, WT αSyn::YFP, αSyn L38M::YFP, αSyn Y39A::YFP, αSyn YS42A::YFP and WT ySyn::YFP animals using an anti-GFP antibody are shown in Supplementary Fig. 10. Source data are provided as a Source Data file for graphs in a and c.