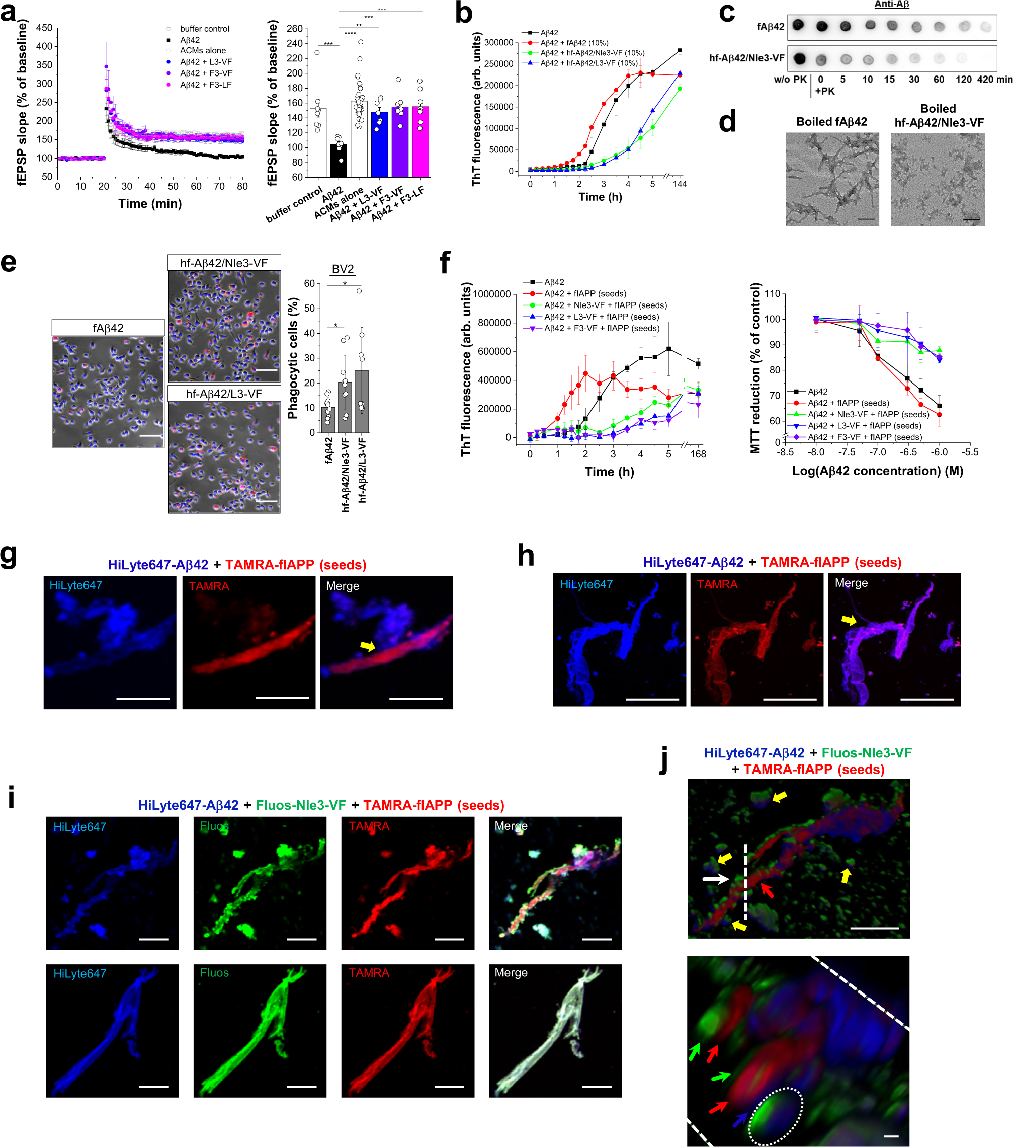
Fig. 7: Properties and functions of Aβ42/ACM co-assemblies.

a Aβ42/ACM co-assembly ameliorates Aβ42-mediated LTP impairment in murine hippocampal slices ex vivo. Left, time course of synaptic transmission ((fEPSP, field excitatory postsynaptic potential). Data were means ± SEM from biologically independent samples as specified: n = 8 for Aβ42/F3-VF and Aβ42/F3-LF (1/10), n = 7 for Aβ42/L3-VF (1/10)), n = 8 for Aβ42 (50 nM) and buffer controls, and n = 36 for ACMs alone (500 nM). Right, LTP values: averages from the last 10 min of recording; data, means ± SEM (n, see above). **P < 0.01, ***P < 0.001, and ****P < 0.0001 for Aβ42/ACM mixtures versus Aβ42 (one-way ANOVA & Bonferroni) as indicated. P values: 6.90E-04 (buffer versus Aβ42); 8.04E-08 (Aβ42 versus ACMs); 0.0054 (Aβ42 versus Aβ42/L3-VF); 3.99E-04 (Aβ42 versus Aβ42/F3-VF); 3.40E-04 (Aβ42 versus Aβ42/F3-LF). b hf-Aβ42/ACM are seeding-incompetent. Aβ42 (5 µM) fibrillogenesis alone or seeded with fAβ42, hf-Aβ42/Nle3-VF, or hf-Aβ42-L3-VF (10%) determined by ThT binding (means ± SD, three independent assays). c Degradation of hf-Aβ42/Nle3-VF and fAβ42 by PK (37 °C) followed by dot blot; Aβ42 quantification by Aβ(1–17)-specific antibody. Representative membranes from 3 independent assays. d Thermolability of hf-Aβ42/ACM versus fAβ42. Representative TEM images of boiled fAβ42 (15 min) versus hf-Aβ42/Nle3-VF (5 min) (from two independent assays); scale bars: 100 nm. e Phagocytosis of hf-Aβ42/ACM versus fAβ42 by cultured murine BV2 microglia. Left and mid panels, representative microscopic images of cells after incubation (6 h, 37 °C) with TAMRA-fAβ42, hf-TAMRA-Aβ42/Nle3-VF, and hf-TAMRA-Aβ42/L3-VF (1 µM); red dots indicate TAMRA-Aβ42; scale bars, 100 µm. Right panel, amounts of phagocytic cells (% of total). Data were means ± SD from 10 (TAMRA-fAβ42 and hf-TAMRA-Aβ42/Nle3-VF) or 8 (hf-TAMRA-Aβ42/L3-VF) biologically independent samples analyzed in two independent cell assays, each assay well analyzed in three fields of view. *P < 0.05 as indicated (unpaired t-test (two-sided)); P values: 0.0128 and 0. 0179 for hf-Aβ42/Nle3-VF and hf-Aβ42/L3-VF, respectively versus fAβ42. f Effects of ACMs on fIAPP-mediated cross-seeding of Aβ42 fibrillogenesis (left panel) or cytotoxicity (right panel). Left panel, fibrillogenesis of Aβ42 (10 µM) or Aβ42/ACM (1/2) mixtures following cross-seeding with fIAPP (20%) and of Aβ42 without fIAPP seeds (10 µM) determined by ThT binding; means ± SD from n = 8 (Aβ42 and cross-seeded Aβ42) and n = 4 (cross-seeded Aβ42/ACM mixtures) independent assays. Right panel solutions (made as for left panel without ThT; 1.5 h-aged) were added to PC12 cells; cell damage was determined via MTT reduction (means ± SD, three independent assays, n = 3 technical replicates each). g–j 2PM characterization of supramolecular co-assemblies in Aβ42 solutions after cross-seeding with fIAPP (20%) in the absence (g, h) or presence of ACM (i, j). g, h 2PM images of TAMRA-fIAPP-cross-seeded Aβ42-containing HiLyte647-Aβ42 (50%) (1.5 h; incubations as in f) show clusters of Aβ42 assemblies bound to/branching out of fIAPP surfaces; yellow arrow, Aβ42-fIAPP “contact site”; scale bars: 10 µm (g) and 100 μm (h) (see also Supplementary Movies 6 and 7). Data were representative of two similar independent experiments. i 2PM images of fibrillar co-assemblies in TAMRA-fIAPP-cross-seeded Aβ42/Nle3-VF mixtures containing HiLyte647-Aβ42/Fluos-Nle3-VF (50%) (1.5 h; incubations as in f); scale bars: 10 µm. Upper panel, fIAPP covered by Aβ42, Nle3-VF, and Aβ42/Nle3-VF (co-)assemblies and surrounded by amorphous or round/elliptical co-assemblies (see also j and Supplementary Movie 8). Lower panel, huge ternary nanofiber co-assembly (see also Supplementary Movie 9). Data were representative of two similar independent experiments. j 3D reconstruction of z-stacks/still images of fibrous co-assemblies shown in i/upper panel (see Supplementary Movie 8). The white arrow and dashed line in the image on the top indicate view of the section shown below; yellow arrows, round/elliptical co-assemblies; red arrow, fIAPP; blue and green arrows, Aβ42 & Nle3-VF bound to fIAPP; encircled area indicates Aβ42/Nle3-VF co-assembly bound to fIAPP. Scale bars, 10 µm (top), 1 µm (bottom). Data were representative of two similar independent experiments.