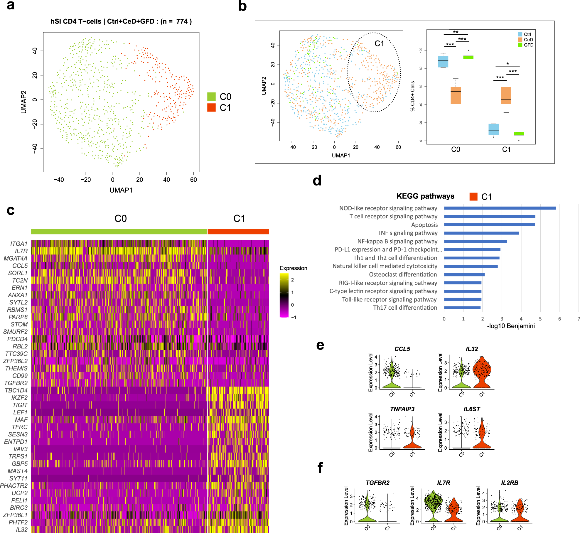
Fig. 4: Single-cell landscape of CD4+ T cells in Lamina Propria of human small intestine in Ctrl, CeD and GFD samples.

a UMAP clustering scatter plot of CD4+ T cells in Lamina Propria (LP) of Ctrl (control subjects), CeD (Celiac disease patients) and GFD (Celiac patients on gluten-free diet) samples b Projection of Ctrl, CeD and GFD derived cells on the UMAP clusters (left scatter plot) and the percentage of cells across the clusters per each condition as compared to each other (right boxplots) (center line, median; box limits, upper and lower quartiles; whiskers, minimum and maximum values; points, outliers, 1.5x interquartile range; two-sided t-test p value < = 0.05 (C0: Ctrl vs CeD = 4.38 × 10−9, Ctrl vs GFD = 0.0038, CeD vs GFD = 2.25 × 10−8; C1: Ctrl vs CeD = 7.75 × 10−8, Ctrl vs GFD = 0.0269, CeD vs GFD = 1.26 × 10−7); n = 10 randomized cell subsampling) c Heatmap of the top differentially expressed genes showing the transcriptional difference between the CeD-dominated cluster C1 and the rest of CD4+ T-cells (C0) in the LP of hSI. d Bar plots resulted from gene ontology analysis of differentially up-regulated genes in CeD-dominated CD4+ T-cell cluster C1 as compared to other CD4+ T-cells (C0) showing the top associated KEGG pathways. e Violin plot showing the differentially expressed cytokine ligands and f the differentially expressed cytokine receptors among CD4+ T cells.