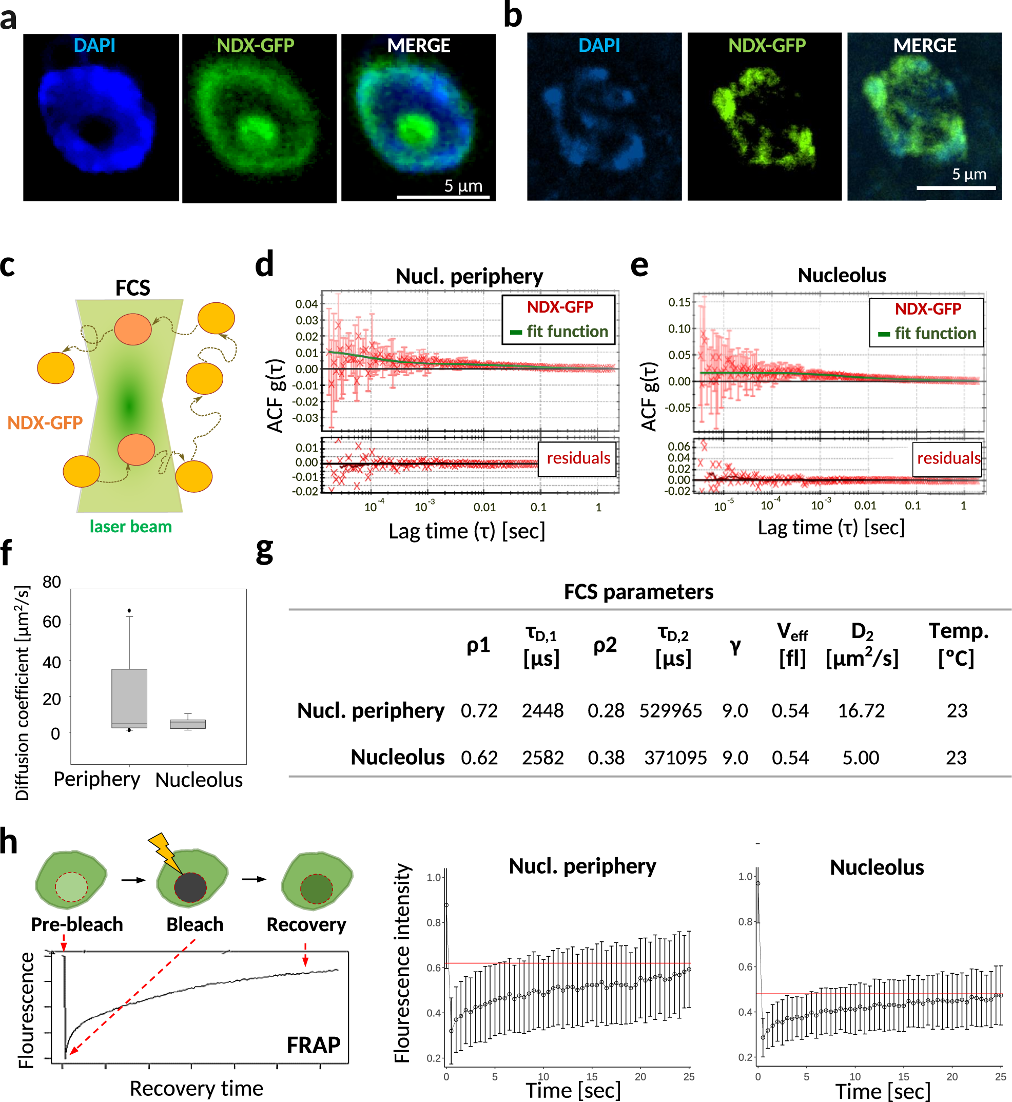
Fig. 2: Microscopic localization and molecular diffusion of NDX in Arabidopsis root tips.
From: NODULIN HOMEOBOX is required for heterochromatin homeostasis in Arabidopsis

a, b Representative confocal images showing the pattern of NDX-GFP distribution in DAPI stained nuclei. The experiments were repeated four times with similar results. a The GFP signal is enriched in the nuclear periphery and in the central (DAPI-negative) region, corresponding to the nucleolus. Nucleolar staining is detected in 5–20% of cells. b A minor fraction of cells with typical chromocenter structure (DAPI foci) shows strong NDX-GFP enrichment at chromocenters. c Scheme of fluorescence correlation spectroscopy (FCS) measurement. d, e Representative time-dependent autocorrelation functions (ACFs) with the estimated diffusion parameters and residuals. ACF curves represent the correlation coefficient between the fluctuation from the mean GFP fluorescence intensity at time I(0) and the fluctuation from the mean intensity at some time later I(t). The curves were fitted with a two-component 3D normal diffusion model. Sample size n = 16 individual cells examined over three independent experiments. f Distribution of diffusion coefficients (D) of fast components of NDX-GFP at the nuclear periphery and nucleolus. D values do not differ significantly (p = 0.820, Mann–Whitney test, two sided). Bounds of boxes describe the interquartile range with the median; whiskers indicate 95% confidence interval; dots show outliers. g Main FCS parameters and calculated values. ρ1: slow FCS component; τD,1: diffusion time of slow component; ρ2: fast FCS component; τD,2: diffusion time of fast component; γ: structure factor of the confocal volume; Veff: effective measurement volume; D2: diffusion coefficient of the fast component in µm2/s unit. The number of cells analyzed were 50. h Left: scheme of fluorescence recovery after photobleaching (FRAP) measurement. Right: FRAP curves showing slow fluorescent recovery of NDX-GFP at both the nuclear periphery and the nucleolus. Immobile (non-moving) fractions correspond to the area above the horizontal red line. Sample size n = 56 individual cells examined over 3 independent experiments. Error bars: SD.