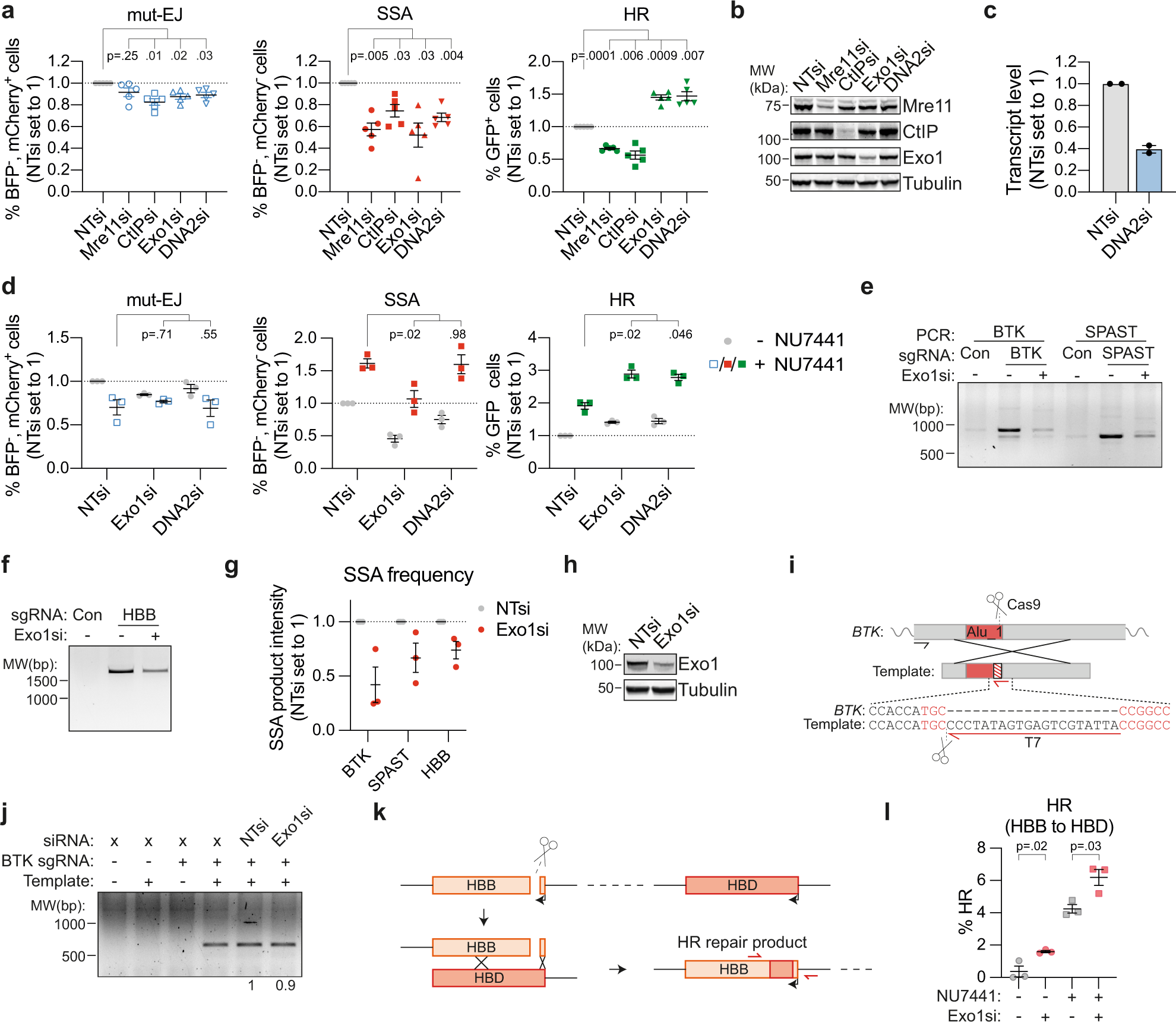
Fig. 6: The long-range end-resection factors Exo1 and DNA2 are required for SSA, but inhibit HR.

a DSB-Spectrum_V3 cells were transfected with indicated siRNAs, followed by transfection with Cas9 and an sgRNA targeting a control locus or BFP. Next, cells were analyzed by flow cytometry, and repair pathways quantified as in Fig. 1e (n = 5; mean ± SEM; One-way ANOVA, post-hoc Dunnett’s). b Western blot of lysates from cells analyzed in panel a. c Quantification by qRT-PCR of DNA2 knockdown in cells used in panel a. Plotted are the mean and SEM of two independent qPCR experiments each done with a different primer pair. d As in panel a, in cells treated with or without NU7441 (2 µM; n = 3; mean ± SEM; One-way ANOVA, post-hoc Dunnett’s). e–g HEK 293T cells were transfected with a nontargeting control siRNA (“-” lanes) or Exo1 siRNA, then retransfected with indicated Cas9-sgRNA constructs (Con = AAVS1-targeting). SSA DSB-repair products were PCR amplified from genomic DNA. Panels e and f show a representative gel image, panel g shows the quantification (n = 3; mean ± SEM). h Western blot of lysates from cells analyzed in panel e. i Cartoon depicting the HR strategy at the BTK locus. The black and red primers were used to amplify HR repair products. Sequence in red font indicates part of the sgRNA target region. j As in panel e, but including transfection of a repair template. The HR DSB-repair product was PCR amplified, rather than the SSA DSB-repair product. A representative gel image from three independent experiments is shown; numbers at the bottom show quantification of HR band intensities. k Cartoon depicting HR repair of the HBB locus using the downstream HBD gene as a repair template. Primers used to amplify the repair junction for TIDER analysis are depicted in red. l HEK 293T cells were transfected with an HBB sgRNA, and the frequency of HBB to HBD gene conversion products quantified by TIDER analysis (n = 3; mean ± SEM; unpaired t-test, two-tailed). Source data for panels a, c, d, g, and l are provided as a Source Data file.