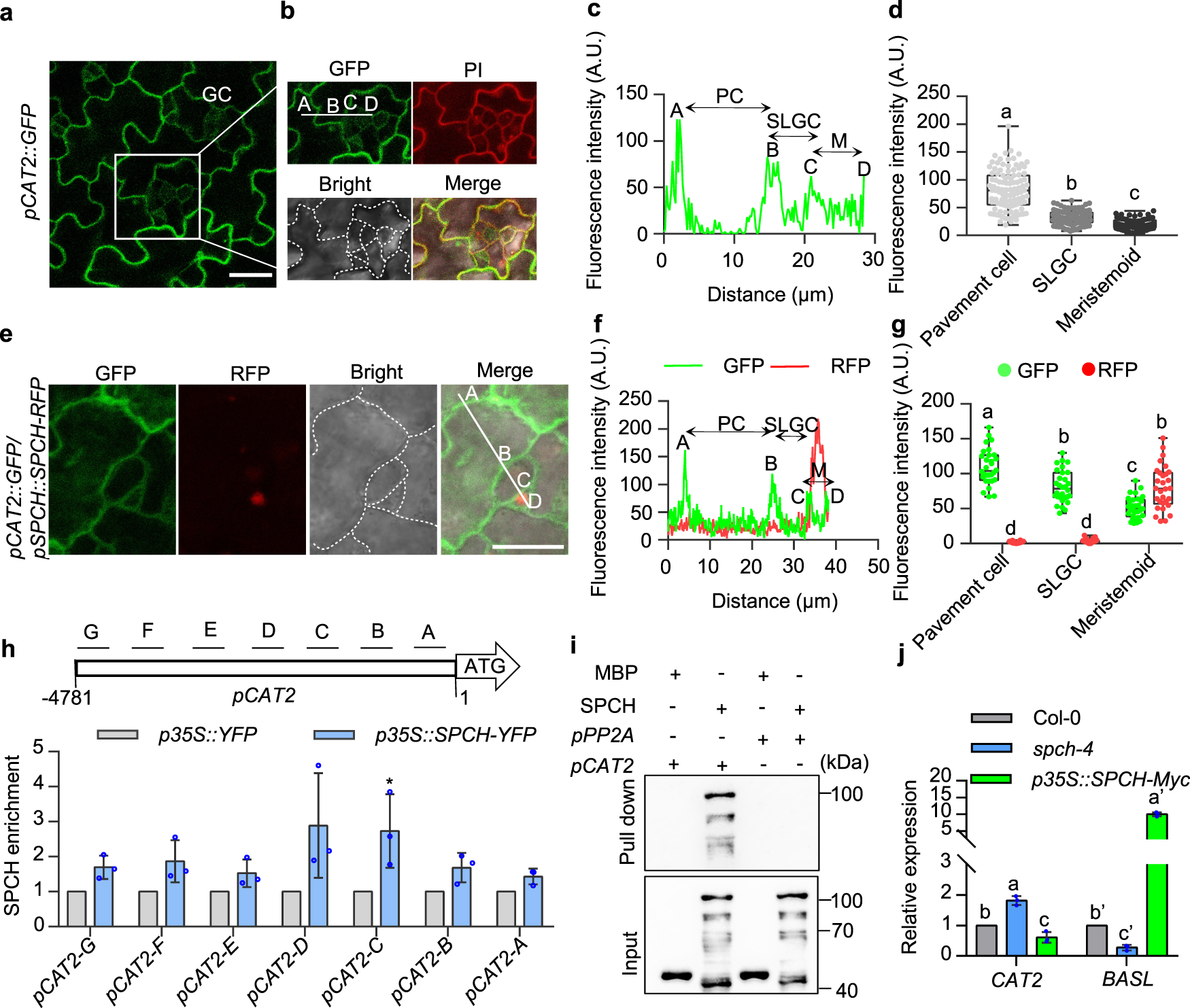
Fig. 3: SPCH directly represses the expression of CAT2.
From: Spatially patterned hydrogen peroxide orchestrates stomatal development in Arabidopsis

a–d The expression pattern of CAT2 in the cotyledon epidermal cells. Magnifications of the epidermal cells are shown in b. The pCAT2::GFP fluorescent signals were in green, PI-marked cell outlines were in red. Merged images showed the higher CAT2 expression levels in the pavement cells and the lower levels in the smaller cells where cell division occurs. n = 110 (Pavement), n = 102 (SLGC) and n = 102 (meristemoid) cells from 10 cotyledons were examined in d. e–g Co-localization of pCAT2::GFP and pSPCH::SPCH-RFP in cotyledon epidermal cells. n = 30 (Pavement), n = 30 (SLGC), and n = 30 (meristemoid) cells were examined in g. h Quantitative ChIP-PCR showed that SPCH binds to CAT2 promoter. Seedlings of p35S::YFP and p35S::SPCH-YFP were used to performed ChIP assays. The levels of SPCH binding were calculated as the ratio between p35S::SPCH-YFP and p35S::YFP, and then normalized to that of control gene PP2A. Error bars indicate standard deviation (S.D.) (n = 3 biologically independent samples). i SPCH directly binds to the promoter of CAT2 in vitro. MBP or MBP-SPCH were incubated with biotinylated DNA fragments from the PP2A and CAT2 promoters immobilized on streptavidin beads. The DNA-bound proteins were immunoblotted using anti-MBP antibody. j RT-qPCR analysis of the expression of CAT2 and BASL in wild type, spch-4 mutant and p35S::SPCH-Myc transgenic plants. PP2A gene was used as an internal control. Error bars indicate standard deviation (S.D.) (n = 3 biologically independent samples). Seedlings of pCAT2::GFP (a–d), pCAT2::GFP/pSPCH::SPCH-RFP (e–g), Col-0, spch-4 and p35S::SPCH-Myc transgenic plants (j) were grown on ½ MS solid medium containing 1% sucrose under 16 h light/8 h dark photoperiod with 100 µMol/m2/s for 4 days (a–d) or 3 days (e–g) or 6 days (j).The fluorescent signals of GFP were determined along a line drawn on the confocal images using ImageJ software. Fluorescent signals were taken using LSM700 microscope from Zeiss. The box plot shows maxima, first quartile, median, third quartile, minima. Different letters above the bars indicated statistically significant differences between the samples (Brown-Forsythe ANOVA analysis followed by Dunnett’s T3 multiple comparisons test, p < 0.05 (d, g); Adjustments were made for multiple comparisons test; Two-tailed student’s t-test, *p < 0.05 (h); One-way ANOVA analysis followed by Tukey’s multiple comparisons test, p < 0.05 (j). Adjustments were made for multiple comparisons test.). Scale bars in confocal images represent 20 μm.