Fig. 5: H2O2 induces KIN10 nuclear translocation through reducing the interaction between KIN10 and KINβ2.
From: Spatially patterned hydrogen peroxide orchestrates stomatal development in Arabidopsis

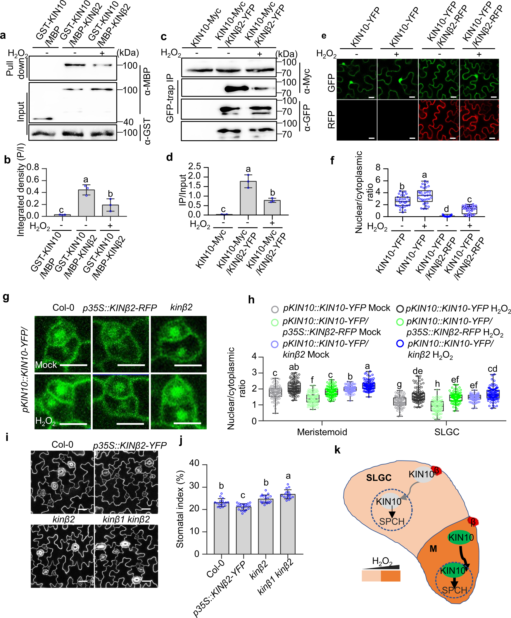
a–d H2O2 reduced the interaction between KIN10 and KINβ2 in vitro and in vivo. Error bars represent the SD of three independent experiments. e–f H2O2 reduces the effects of KINβ2 on the KIN10-cytoplasmic retention in tobacco leaves. The tobacco leaves were transformed with KIN10-GFP or co-transformed with KIN10-GFP and KINβ2-RFP. After 2 days, the leaves were treated with or without 2 mM H2O2 for 6 h. n = 31, 34, 33, 31 independent cells were examined in f. The fluorescent signals of GFP (KIN10) were determined using ImageJ software. g, h H2O2 reduces the effects of KINβ2 on the KIN10-cytoplasmic retention in Arabidopsis leaves. n = 108 (Col-0-Mock or H2O2), n = 110 (p35S::KINβ2-RFP-Mock or H2O2), and n = 108 (kinβ2-Mock or H2O2) meristemoid or SLGC cells in 10 cotyledons were examined in h. The box plot shows maxima, first quartile, median, third quartile, minima. Seedlings of pKIN10::KIN10-YFP, pKIN10::KIN10-YFP/kinβ2 and pKIN10::KIN10-YFP/p35S::KINβ2-RFP were grown on ½ MS solid medium containing 1% sucrose under 16 h light/8 h dark photoperiod with 100 µMol/m2/s for 4 days, and then treated with H2O2 (Mock) or 2 mM H2O2 for 3 h. Serial Z-stack projection images were used for quantitative analysis. i, j Overexpression of KINβ2 inhibits stomatal development. n = 16, 20, 18, 16 independent cotyledons were examined in j. Seedlings of wild type, kinβ2, kinβ1 kinβ2, and p35S::KINβ2-YFP were grown on ½ MS solid medium containing 1% sucrose under 16 h light/8 h dark photoperiod with 100 µMol/m2/s for 5 days (i) or 8 days (j). Error bars indicate standard deviation (SD). k A working model for the function of hydrogen peroxide on stomatal development in Arabidopsis. SPCH directly binds the promoters of CAT2 and APX1 to reduce their expression, resulting in the high level of H2O2 in the meristemoids. The higher H2O2 in meristemoids induced the nuclear localization of KIN10 by reducing the interaction between KIN10 and KINβ2, thereby stabilized SPCH to promote stomatal development. Different letters above the bars indicated statistically significant differences between the samples (One-way ANOVA analysis followed by Tukey’s multiple comparisons test, p < 0.05 (b, d, j); Brown-Forsythe ANOVA analysis followed by Dunnett’s T3 multiple comparisons test, p < 0.05 (f, h)). Adjustments were made for multiple comparisons test. Scale bars in confocal images represent 10 µm (g) or 20 µm (e, i).