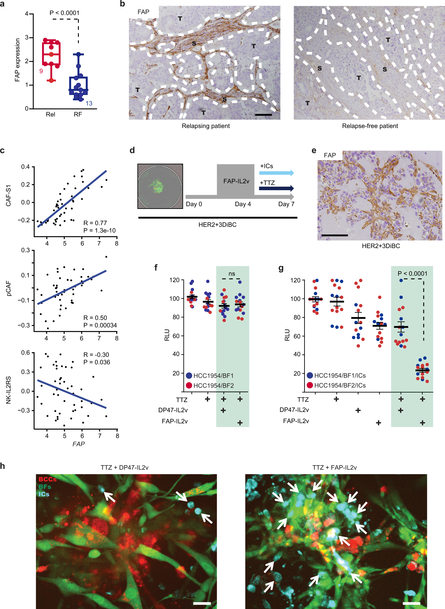
Fig. 4: FAP-IL2v restores anti-cancer immunity.

a FAP expression in HER2+ BC tumors comparing relapse-free (blue) to relapsing patients (red) after TTZ-based therapy. Central mark indicates the median, box extends from the 25 to 75th percentiles, whiskers represent the maximum and minimum data point. Number of patients in each group is indicated. b Micrographs of FAP expression in HER2+ BC human tumor samples from (a). T tumor, S stroma. Scale bar: 100 μm. Representative of n = 22 tumors. c Correlation between FAP expression levels and CAF-S1, pCAF or NK-IL2RS in HER2+ BC patients (n = 48) from GSE50948 dataset. Correlation coefficients (R) and Spearman p values are indicated. d Scheme depicting HER2+ 3DiBCs expansion and treatment. Left panel: representative co-culture in a well from 96-well plate. e Micrograph of FAP expression in HER2+ 3DiBCs (HCC1954/BF2). Scale bars: 100 μm. Representative of n = 3 independent HER2+ 3DiBCs. f Bioluminescent tracking of HCC1954 in HER2+ 3DiBCs treated as indicated in absence of ICs. IgG1 was used as control for TTZ. n = 9 (HCC1954/BF1; blue) and n = 6 (HCC1954/BF2; red) HER2+ 3DiBCs examined per condition, from 3 biologically independent experiments. Values are mean ± s.e.m. g Bioluminescent tracking of HCC1954 in HER2+ 3DiBCs treated as indicated in presence of ICs. IgG1 was used as control for TTZ. n = 6 (HCC1954/BF1; blue) and n = 9 (HCC1954/BF2; red) HER2+ 3DiBCs examined per condition, from 3 biologically independent experiments. Values are mean ± s.e.m. h Representative micrographs of HER2+ 3DiBCs from (g). Left panel: TTZ/DP47-IL2v treatment. Right panel: TTZ/FAP-IL2v treatment. Arrows indicate ICs. Scale bar: 20 μm. Red breast cancer cells (BCCs; HCC1954), Green breast fibroblasts (BFs), Cyan immune cells (ICs). Rel relapsing patients, RF relapse-free patients, TTZ trastuzumab, RLU relative luminescence units. Two-sided, unpaired t test p values (P) are indicated for (a, f, g); ns indicates non-significant. Source data are provided as a Source Data file.