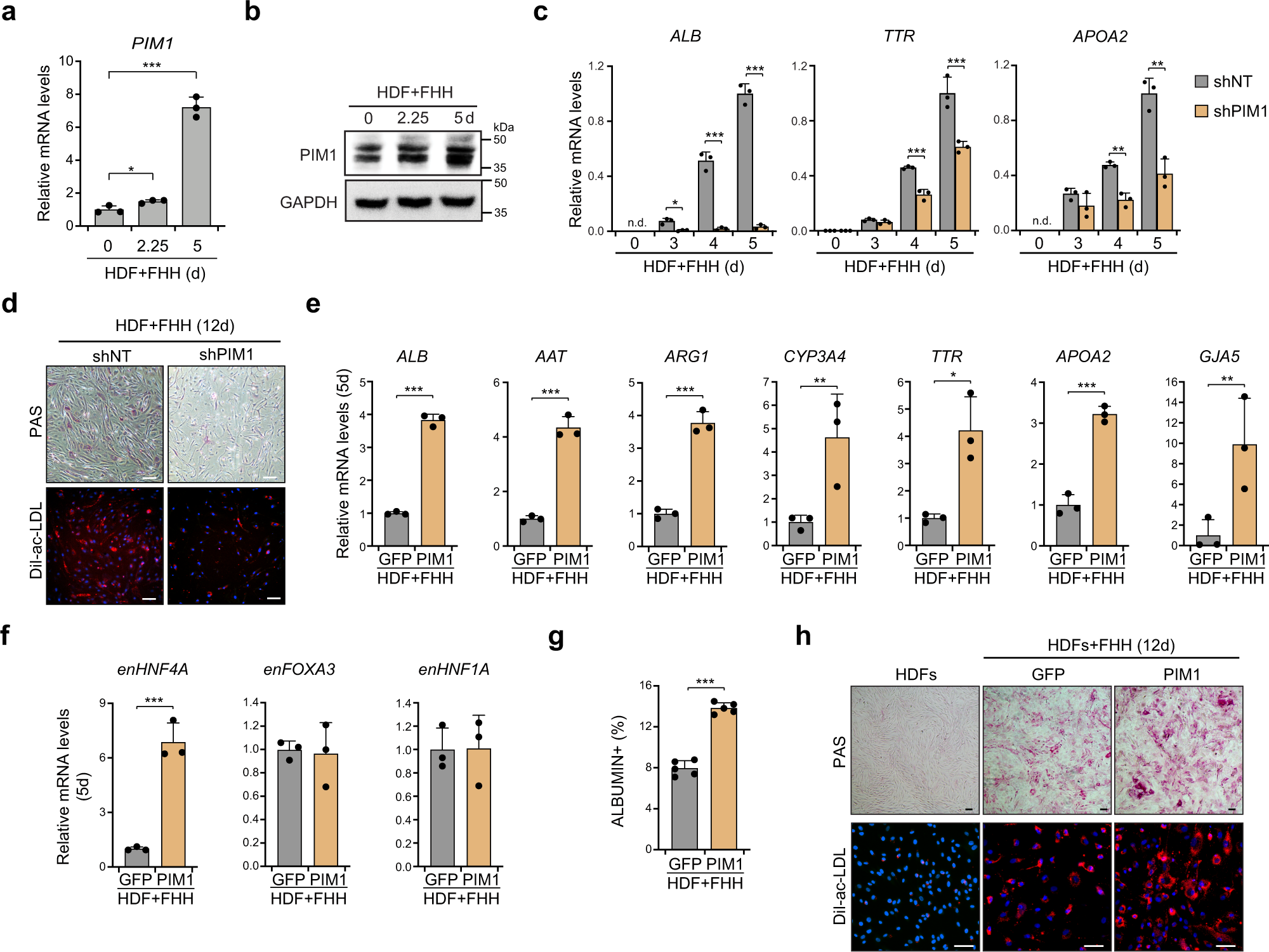
Fig. 4: Experimental analysis of PIM1 roles in hepatic reprogramming.

a Transcript levels of PIM1 significantly increased during hepatic reprogramming as quantified by RT-qPCR (2.25d p = 0.0251, 5d p < 0.0001, n = 3). b Immunoblotting of PIM1 in HDFs infected with FHH for the indicated number of days. GAPDH was used as the reference protein. n = 3 biological replicates. c Expression of hepatic genes in HDFs infected with FHH and PIM1 shRNA as quantified by qRT-PCR (n = 3). A non-targeted shRNA (shNT) was used as the control. Knockdown of PIM1 showed significantly decreased transcript levels of ALB (3d p = 0.0026, 4d p = 0.0002, 5d p < 0.0001), TTR (4d p = 0.0009, 5d p = 0.0055), APOA2 (4d p = 0.0012, 5d p = 0.0028). d PAS staining and DiI-ac-LDL uptake assay of HDFs infected with FHH and either PIM1 shRNA or non-targeted shRNA for 12 days. Scale bars = 100 μm. n = 3 biological replicates. Expression of hepatic functional genes (e) and endogenous FHH TFs (f) in HDFs infected with FHH and either PIM1 or GFP for 5 days as quantified by qRT-PCR (n = 3). Overexpression of PIM1 increased the transcript levels of ALB (p < 0.0001), AAT (p = 0.0002), ARG2 (p = 0.0002), CYP3A4 (p = 0.0292), TTR (p = 0.0109), APOA2 (p = 0.0003), GJA5 (p = 0.0321), endogenous HNF4A (p = 0.0007). g Quantification of ALBUMIN+ cells by immunofluorescence staining in GFP- or PIM1-overexpressing HDFs after infection with FHH for 12 days (p < 0.0001, n = 5). h PAS staining and DiI-ac-LDL uptake assay of GFP- or PIM1-overexpressing HDFs after infection with FHH for 12 days. Scale bars = 100 μm. n = 3 biological replicates. Data are shown as the mean + SD. *p < 0.05, **p < 0.01, ***p < 0.001 (unpaired two-sided Student’s t-test). Source data are provided as a Source Data file.