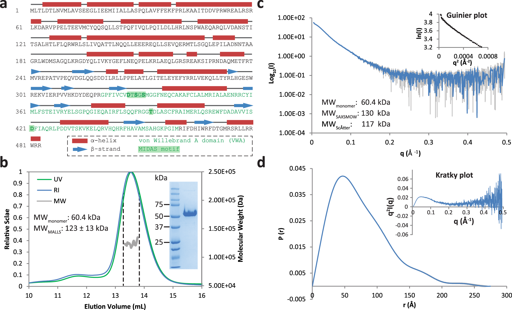
Fig. 1: Biochemical and biophysical characterization of ViaA.

a Annotated sequence of E. coli ViaA, with predicted α-helices shown as red tubes and predicted β-strands shown as blue arrows. The von Willebrand A (VWA) domain of ViaA is shown in green, with the MIDAS motif highlighted in dark green. b Molecular mass determination of AviTag-ViaA-His by SEC-MALLS. The differential refractive index (RI) signal is plotted (left axis, blue curve) along with the UV signal (UV, left axis, green curve) and the determined molecular weight (MW, right axis, grey curve). An SDS-PAGE gel of purified AviTag-ViaA-His is shown as an inset on the right-hand side of the plot. The theoretical monomer MW and the MW as determined by MALLS are annotated on the left-hand side of the plot. The MALLS experiment was performed once. c SAXS curve of purified AviTag-ViaA-His. An inset shows a Guinier Plot zooming in on the low-q region of the scattering curve. The theoretical monomer MW as well as the MW determined by SAXSMOW and ScÅtter are shown on the left. d Pair-wise distance distribution function P(r) and Kratky plot (top right inset) of the AviTag-ViaA-His SAXS data. Source data are provided as a Source Data file.