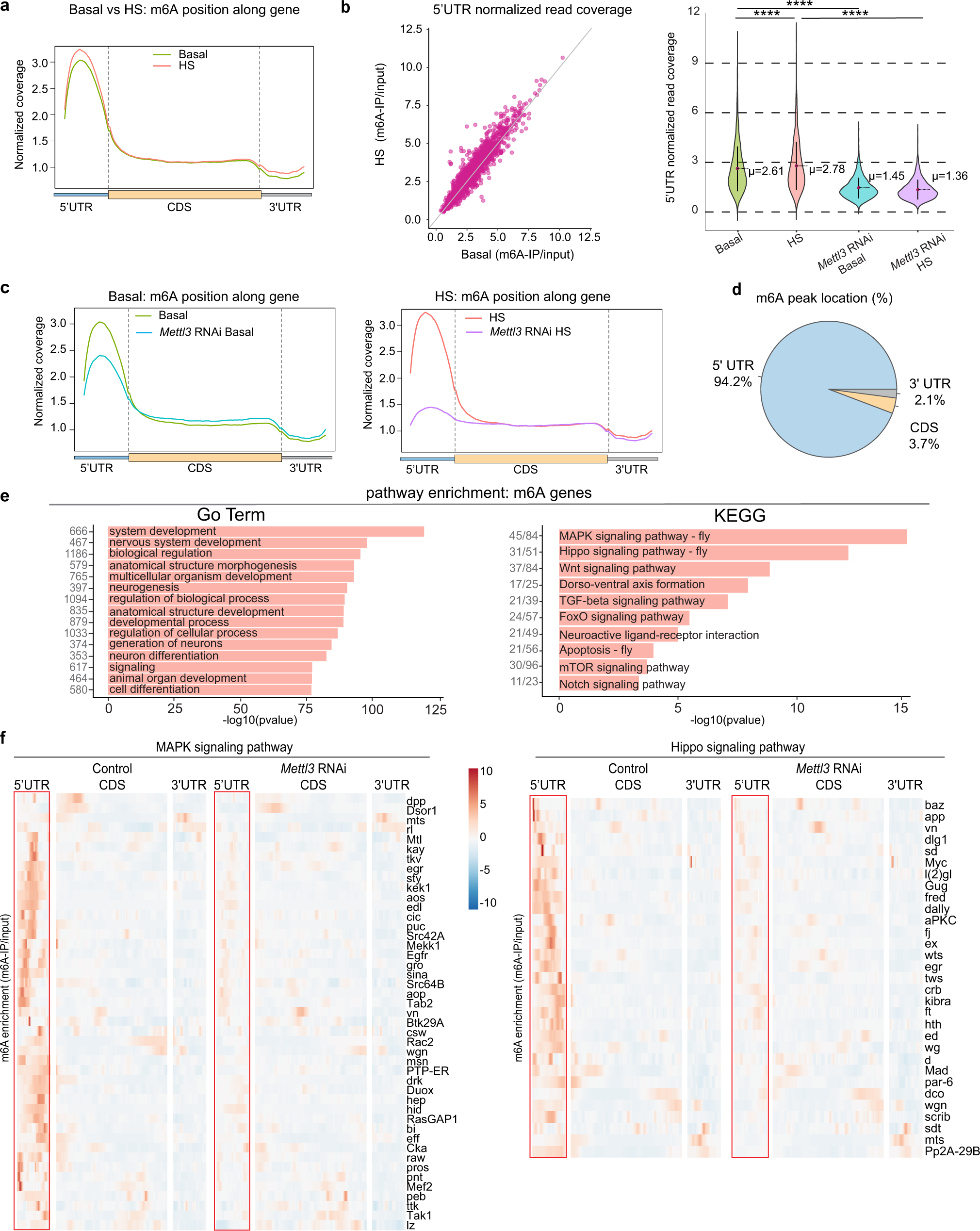
Fig. 3: m6A transcripts are enriched in neuronal and signaling pathways.
From: Mettl3-dependent m6A modification attenuates the brain stress response in Drosophila

a Normalized read coverage plot of m6A-IP/input on polyA+ transcripts in the 5′UTR, CDS, and 3′UTR of m6A genes (Mettl3-dependent m6A). m6A-IP sequencing in basal and HS conditions from control fly (DaGal4 > mCherry RNAi) heads. b Scatterplot of normalized read coverage of m6A-IP/input from the 5′UTR of m6A genes in basal versus HS conditions. n = 2 biological replicates for each condition, 200 fly heads per replicate per condition. Violin plot showing indicating mean 5′UTR m6A coverage in each condition and statistical significance between each group. Data presented as mean ± SD, ****p < 0.0001, Paired t-test and two-tailed. p < 0.0001, p < 0.0001, p < 0.0001. c Normalized read coverage plot of m6A-IP/input in basal and HS conditions from DaGal4>Mettl3 RNAi vs DaGal4>mCherry RNAi samples show a loss of m6A primarily in the 5′UTR of transcripts upon knockdown of Mettl3. d Percent location of Mettl3-dependent m6A. Mettl3-dependent m6A peaks are enriched in the 5′UTR in Drosophila. e GO term enrichment and KEGG pathway enrichment of m6A genes. The −log10(p val) enrichment of genes in each category is shown, as well as the number of genes that fall into each category (left). Full GO term, KEGG term, and p value lists are shown in Supplementary Data 3. f Heat map of m6A enrichment on KEGG Pathway: MAPK signaling and hippo signaling genes with Mettl3-dependent m6A. Shown is mCherry RNAi (control) and Mettl3 RNAi m6A enrichment in basal conditions. m6A enrichment is shown as a log (m6A-IP divided by the input control). Heat map displays z-score values, which is scaled by row; each gene is relative to itself across all six boxes. Segmented into 5′UTR, CDS, and 3′UTR. Source data and statistical analysis are provided as a Source Data file.