Fig. 5: Mettl3 knockdown increases select HS chaperone protein levels and decreases their rate of RNA decay.
From: Mettl3-dependent m6A modification attenuates the brain stress response in Drosophila

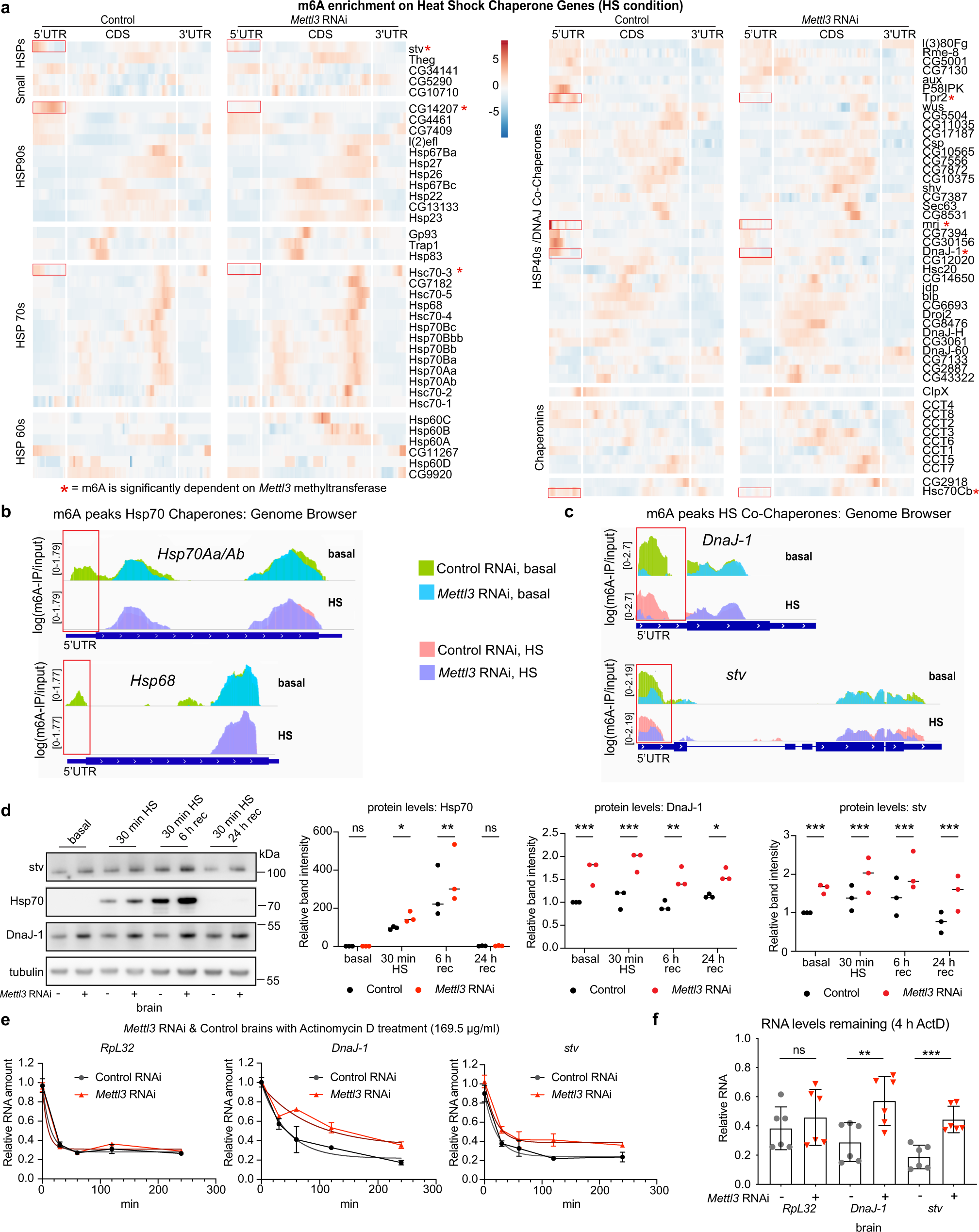
a Heat map of m6A enrichment of HS Chaperone Genes (Supplementary Data 6). Shown is control and Mettl3 RNAi m6A enrichment in HS conditions. m6A enrichment is shown as m6A-IP divided by the input. Heat map displays z-score values, which are scaled by row, each gene is relative to itself and relative across all six boxes. Segmented into 5′UTR, CDS, and 3′UTR. b Example tracks from genome browser of m6A locations for HS chaperone transcripts Hsp70Aa/Ab and Hsp68 in basal and HS 30 min, from control and Mettl3 RNAi brains. Tracks shown as log(m6A-IP divided by input). Separate IP and Input tracks are shown in Supplementary Data 7c. c Example tracks from genome browser of m6A locations for m6A marked HS co-chaperone genes DnaJ-1 and stv in basal and HS from control and Mettl3 RNAi brains. d Hsp70, DnaJ-1, and stv protein levels from DaGal4 > Mettl3 RNAi vs DaGal4 > mCherry RNAi brains dissected in basal, HS 30 min at 38.5 °C, 6 h recovery post-HS, or 24 h recovery post-HS. Right is the quantification of three biological replicate immunoblots, 15 brains per replicate. Data presented as mean, *p < 0.05, **p < 0.01, ***p < 0.001, two-way ANOVA with Sidak’s test. In d Hsp70, ns not significant, p = 0.0383, p = 0.0027, DnaJ-1, p = 0.0009, p = 0.0001, p = 0.0022, p = 0.0196, stv, p = 0.0005, p = 0.0006, p = 0.0005, p = 0.0001. e Actinomycin D RNA decay assay from mCherry RNAi and Mettl3 RNAi fly brains dissected and incubated in Schneider’s Drosophila Medium plus 169.5 ug/ml of actinomycin D for 30 min, 1, 2, 4 h, and control with no actinomycin D. RNA was extracted and used for RT-qPCR to determine relative RNA levels of RpL32, DnaJ-1, and stv. Data presented as mean ± SD of one biological replicate with three technical replicates. Gray line is best-fit curve for mCherry RNAi, and the red line is best-fit curve for Mettl3 RNAi. f Relative RNA levels remaining at 4 h of actinomycin D treatment. n = 6 biological replicates, 15 brains per replicate. Data presented as mean ± SD, **p < 0.01, ***p < 0.001, Student’s two-tailed t-test. Rpl32, ns not significant, DnaJ-1, p = 0.0088, stv, p = 0.0004. Source data and statistical analysis are provided as a Source Data file.