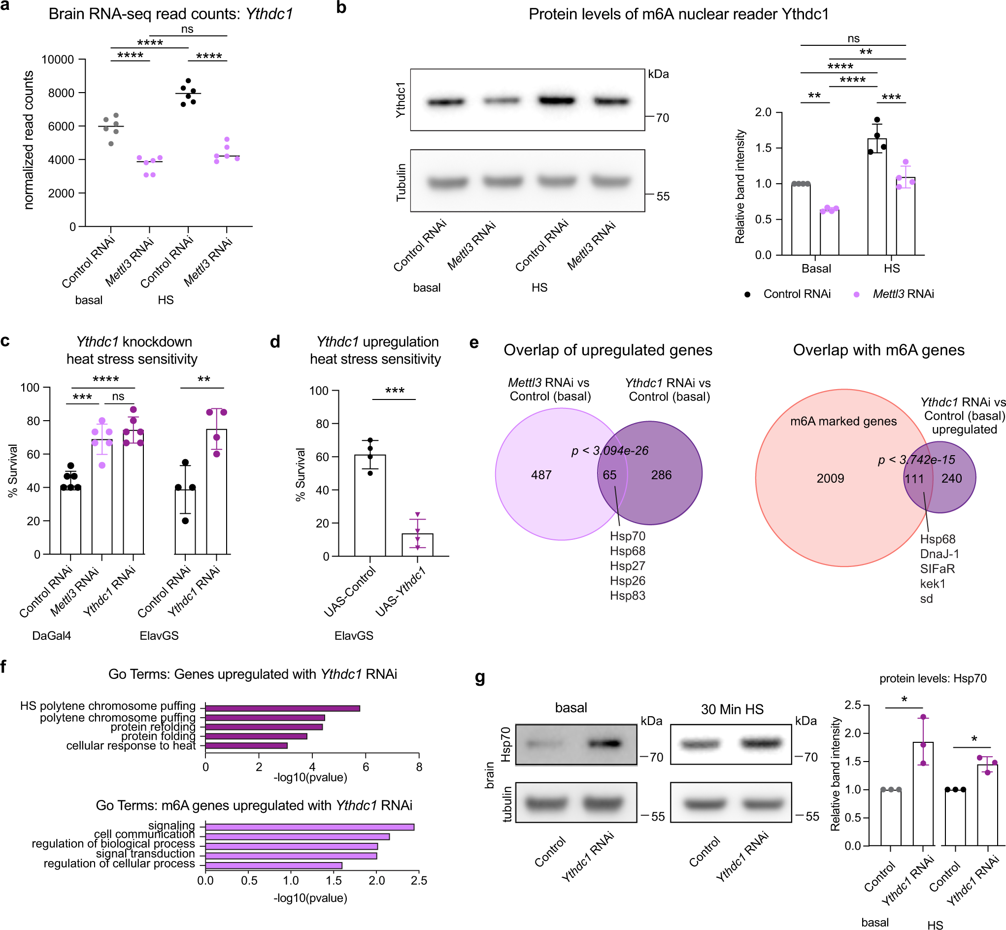
Fig. 7: m6A reader protein Ythdc1 knockdown animals are resilient to heat stress.
From: Mettl3-dependent m6A modification attenuates the brain stress response in Drosophila

a Normalized read counts of Ythdc1 from brain RNA-sequencing in baseline, HS, Control, and Mettl3 RNAi conditions (Dagal4 > mCherry RNAi vs Mettl3 RNAi). Statistical analysis from RNA-seq differential expression analysis, provided in Supplementary Data 5. ****p < 0.0001 From left to right p = 1.53E-11, p = 5.59E-07, p = 1.71E-38, ns not significant. b Ythdc1 protein levels from Dagal4 > mCherry RNAi vs Mettl3 RNAi brains dissected in basal or HS 30 min at 38.5 °C. n = 4, 15 brains per replicate. Quantification of four biological immunoblots show decreased expression of Ythdc1 protein in Mettl3 RNAi fly brain and increase of Ythdc1 protein with HS. Data presented as mean ± SD, **p < 0.01, ***p < 0.001, ****p < 0.0001. Student’s two-tailed t-test. p = 0.0078, p < 0.0001, p < 0.0001, p = 0.0013, p = 0.0003. c Ubiquitous knockdown of Ythdc1 or Mettl3 (DaGal4), and neuron-specific knockdown (ElavGS), and corresponding controls (mCherry RNAi) were HS for 1.5 h at 38.5 °C and scored for survival after 24 h recovery. n = 6 biological replicates for DaGal4, n = 4 biological replicates for ElavGS. Each data point represents percent survival in a vial of 20 flies per replicate. Data presented as mean ± SD, **p < 0.01, ***p < 0.001, ****p < 0.0001, One-way ANOVA, Student’s two-tailed t-test. p = 0.0002, p < 0.0001, ns not significant, p = 0.0085. d Neuron-specific (ElavGS) upregulation of Ythdc1 and control were HSed for 1 h at 38.5 °C and scored for survival after 24 h recovery. n = 4 biological replicates. Each data point represents percent survival in vial of 20 flies per replicate. Data presented as mean ± SD, ****p < 0.0001, Student’s two-tailed t-test, p = 0.0002. e Overlap of genes upregulated upon Dagal4 > Mettl3 RNAi and Ythdc1 RNAi (baseline) and overlap of m6A genes and genes upregulated with Ythdc1 RNAi. Differential expression analysis is provided in Supplementary Data 5. Hypergeometric test, one-sided, p < 3.093e-26, p < 3.742e-15. f GO term enrichment of genes upregulated upon Ythdc1 RNAi (baseline). Go terms of m6A genes upregulated upon Ythdc1 RNAi. The -log10(p-val) enrichment of genes in each category is shown. Supplementary Data 3 for full GO term list and p values. g Hsp70 protein levels from DaGal4 > mCherry RNAi and Ythdc1 RNAi brains dissected in basal or HS 30 min at 38.5 °C. n = 3, 15 brains per replicate. Quantification of three biological immunoblots, 15 brains per replicate, show increased expression of Hsp70 protein in Ythdc1 RNAi fly brain. Data presented as mean ± SD, *p < 0.05, Student’s two-tailed t-test. p = 0.0237, p = 0.0126. Source data and statistical analysis are provided as a Source Data file.