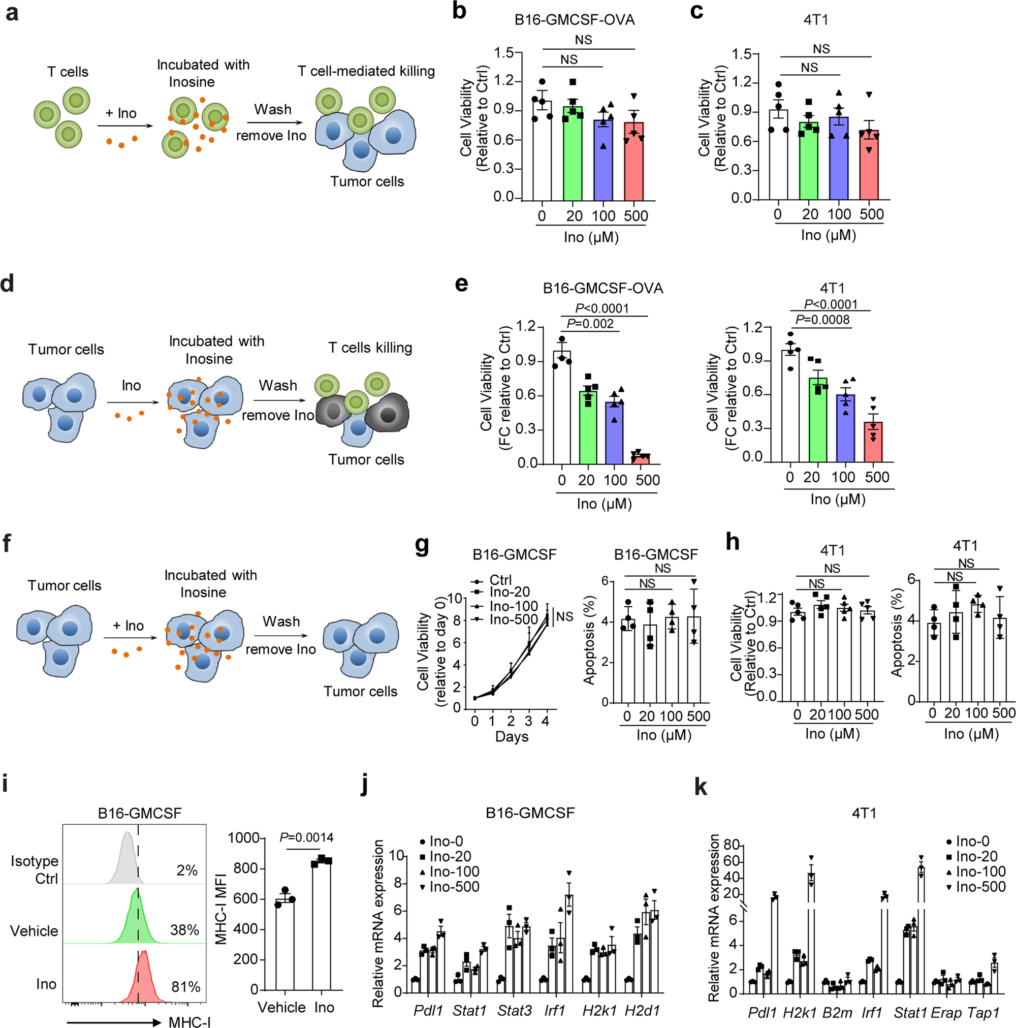
Fig. 2: Inosine sensitises tumour cells to T-cell-mediated killing by modulating tumour immunogenicity.
From: Inhibition of UBA6 by inosine augments tumour immunogenicity and responses

a Experimental strategy to evaluate the ability of inosine to enhance T-cell-mediated tumour killing by modulating T cells. b The relative cell viability of B16-GMCSF-OVA cells was shown. OT-1 T cells were pretreated with indicated concentrations of inosine or vehicle for 24 h, then co-cultured with B16-GMCSF-OVA tumour cells at a 2:1 E: T (Effector: T cells, Target: tumour cells) ratio for 48 h (n = 5). c The relative cell viability of 4T1 cells after incubation with activated CD8+ T cells pretreated with the indicated concentration of inosine at a 5:1 E: T ratio for 48 h (n = 5). d Experimental strategy to evaluate the ability of inosine to enhance T-cell-mediated tumour killing by modulating Tumour cells. e The relative cell viability of B16-GMCSF-OVA cells (left) and 4T1 cells (right) with Ctrl or inosine treatment following the method in a (n = 5). f Experimental strategy to evaluate the direct effect of inosine on tumour cells. g The relative cell viability (left) and apoptosis (right) of B16-GMCSF cells following inosine treatment at indicated concentrations for 48 h in vitro (n = 5). h The relative cell viability (left) and apoptosis (right) of 4T1 cells following inosine treatment at indicated concentrations for 48 h in vitro (n = 5). i Representative flow analysis (left panel) and quantifying (left panel) the intensity of cell surface MHC-I expression in B16-GMCSF cells treated with vehicle and inosine (100 μM) upon IFN-γ (20 ng/ml) treatment (n = 3). j, k Selective represented antigen processing/presentation and interferon-responsive gene expression in B16-GMCSF (j) and 4T1 (k) and tumour cells treated with inosine at indicated concentrations (n = 3). Data are presented as Mean ± s.e.m. Statistical significance was determined by Two-sided Student’s t test (i) and one-way ANOVA and Tukey test for multiple comparisons (b, c, e, g, h). NS no significant. Source data are provided as a Source Data file.