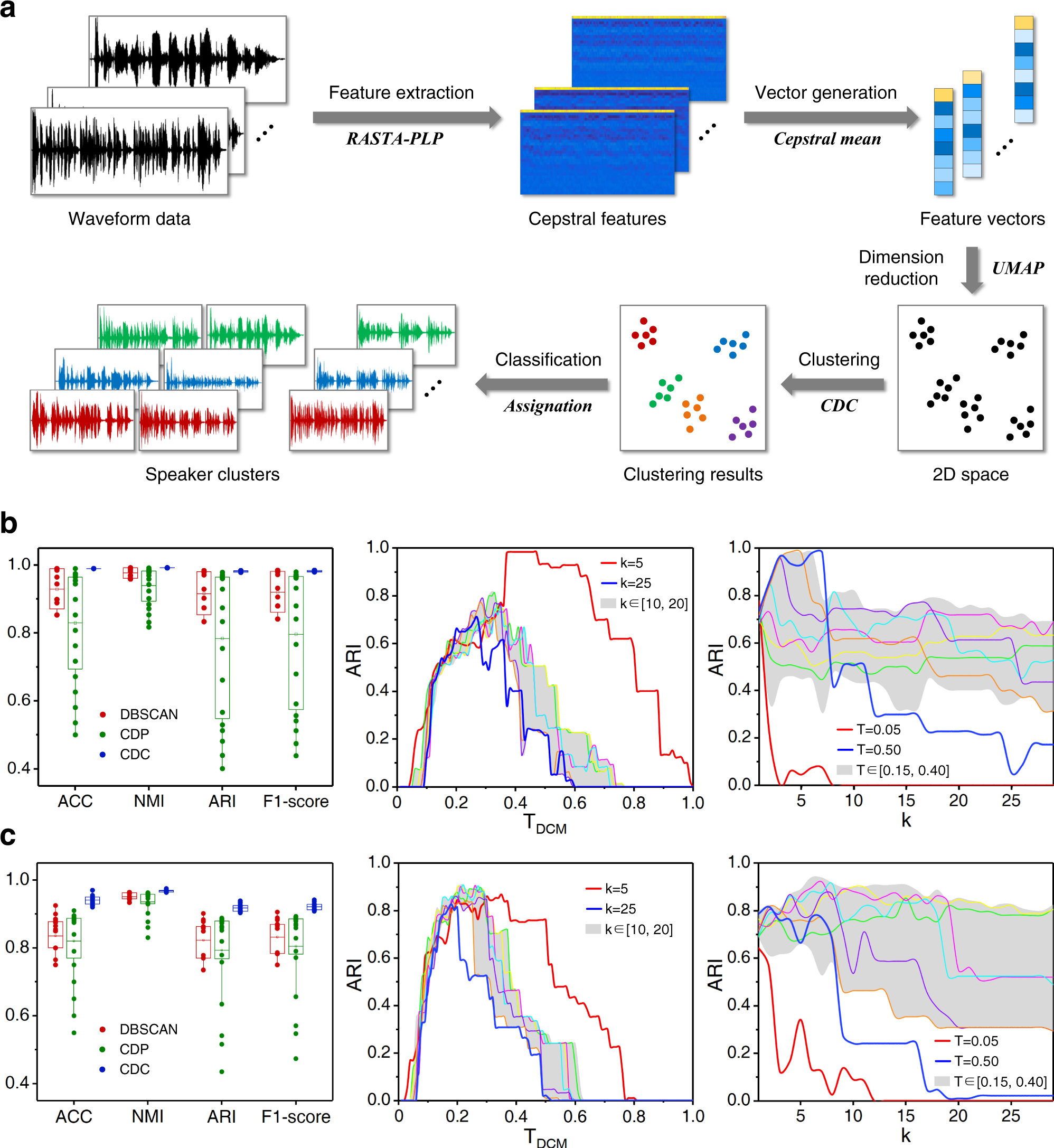
Fig. 4: Speaker recognition on ELSDSR and MSLT datasets.

a Workflow of speaker recognition using CDC. b, c The first column represents the validity indexes of the top 20 clustering results of DBSCAN, CDP and CDC in 2D space transformed by UMAP (from cepstral feature vectors with 31 dimensions). Boxes show the mean and the 25–75% range, while whiskers refer to the 1.5 times interquartile range. The second and third columns represent the ARI curves obtained by varying TDCM under fixed k and varying k under fixed TDCM respectively, where the gray bands represent the ARI ranges when k and TDCM are in the ranges of [10,20] and [0.15, 0.40], and the curves falling in the bands were sampled with fixed intervals of 2 and 0.05.