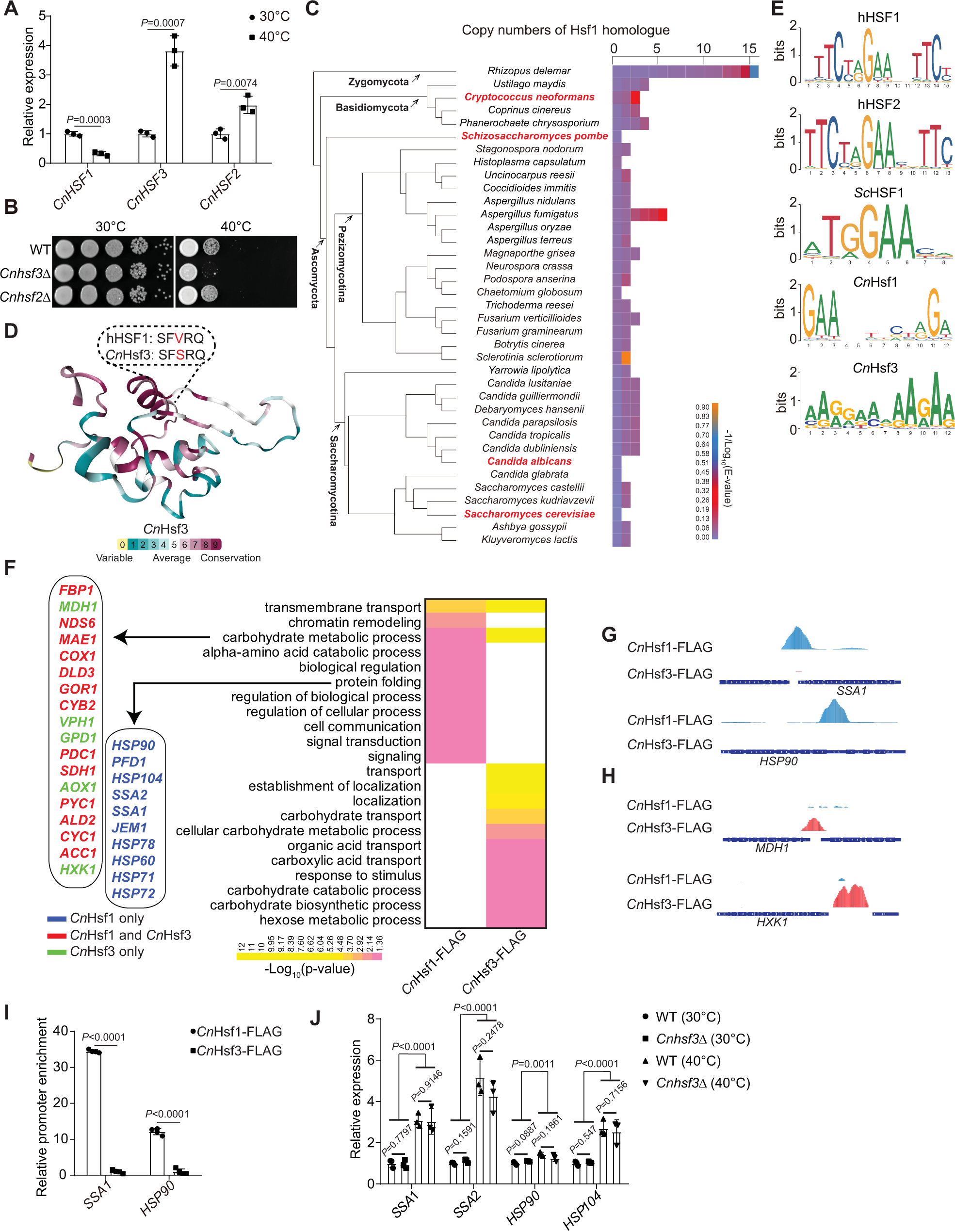
Fig. 1: CnHsf3 regulates the heat shock response via a mechanism not related to UPRs.
From: Cryptococcal Hsf3 controls intramitochondrial ROS homeostasis by regulating the respiratory process

A Gene expressions of Cryptococcus neoformans HSFs. Wild-type cells (n = 3) were incubated at 30 or 40 °C for 3 h, then relative expressions were determined using qRT-PCR. ACT1 was used as the control. Two-tailed unpaired t-tests were used. B Spotting assays of CnHSF mutants. Strains were spotted onto YPD agar and the plates were incubated at 30 or 40 °C for 2 days. C Analysis of HSF homologs in fungi. The model fungi Cryptococcus neoformans, Schizosaccharomyces pombe, Saccharomyces cerevisiae, and Candida albicans are shown in red. D Homologous modeling of the DBDs of CnHsf3 and hHsf1. The CnHsf3 DBD structure was predicted and compared with that of hHsf1 using ConSurf software32. E Comparative analysis of HSF binding motifs. Binding motifs were calculated using the MEME Suite. Cn C. neoformans, Sc S. cerevisiae, h human. F Gene ontology analyses of ChIP-seq results of 40 °C-treated cells. Genes regulated by C. neoformans Hsf1 or Hsf3 are shown in blue or green, respectively. Genes co-regulated by CnHsf1 and CnHsf3 are shown in red. G Illustration of CnHsf binding to protein chaperone gene promoters. ChIP-seq data of the protein chaperones CnSSA1 and CnHSP90 are shown. H Illustration of CnHsf binding to carbohydrate metabolism gene promoters. ChIP-seq data of MDH1 and HXK1 are shown. I ChIP-PCR analyses of protein chaperone gene promoters. CnHSF1-FLAG (n = 4) and CnHSF3-FLAG (n = 4) strains were incubated at 40 °C for 3 h, then ChIP-PCR was used to measure the enrichment of the promoter sequences. Data of CnHSF3-FLAG was used as the reference. A two-tailed unpaired t-test was used. J qRT-PCR results of protein chaperone genes. The wildtype (n = 3) and Cnhsf3Δ (n = 3) strains were incubated at 30 or 40 °C for 3 h. WT (30 °C) was used as the reference. Two-tailed unpaired t-tests and two-way ANONA were used. Data are expressed as mean ± SD. Source data are provided as a Source Data file.