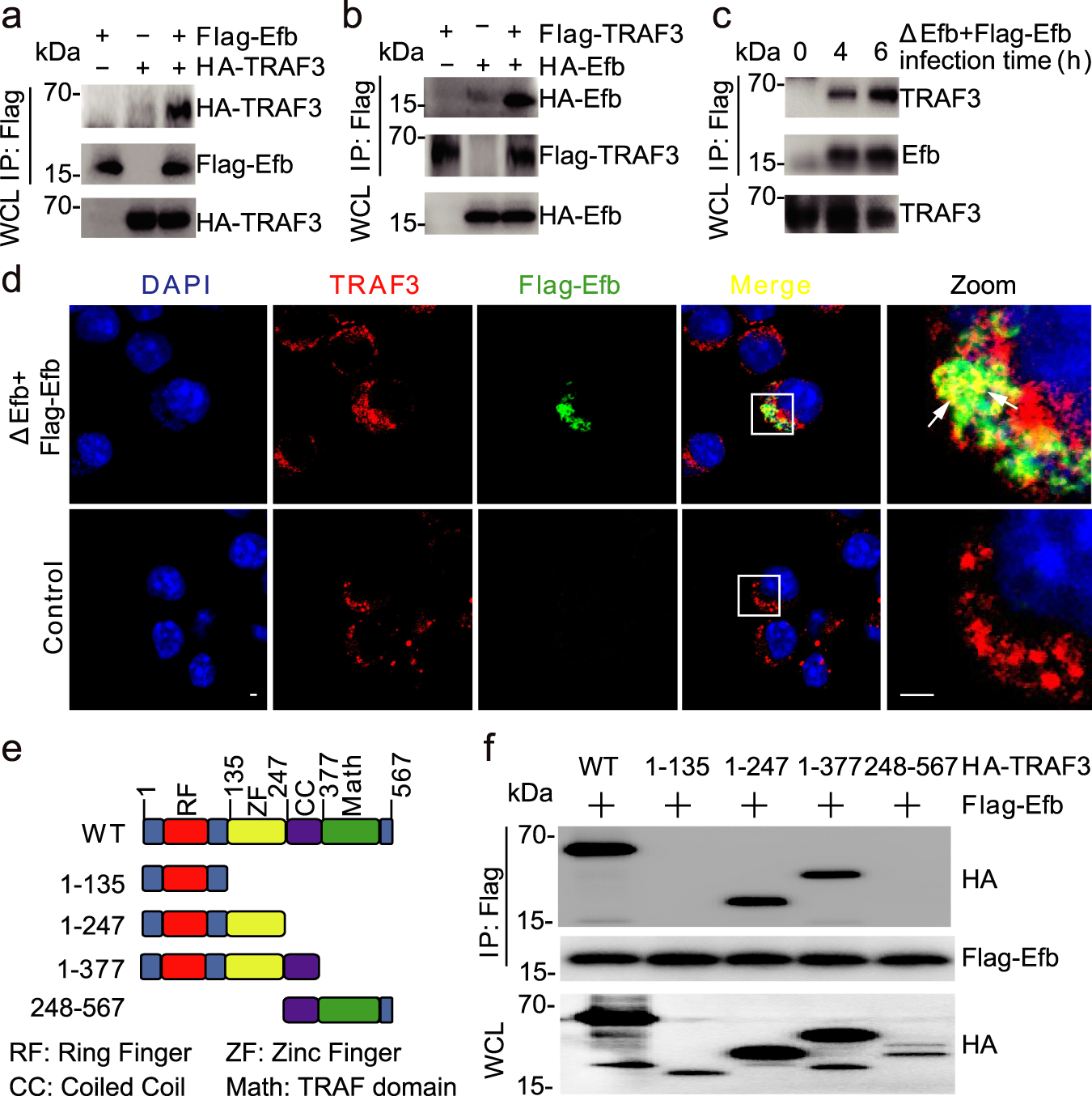
Fig. 2: Efb interacts with TRAF3.

a, b Immunoblots of whole cell lysates (WCL) and immunoprecipitation (IP) products of WCL from HEK293T cells transfected with indicated plasmids. c Immunoblots of WCL and IP products of WCL from MH-S infected with ΔEfb + Flag − Efb for indicated times (MOI = 25). d Immunofluorescence assay of MH-S infected with ΔEfb + Flag − Efb for 4 h (MOI = 25), scale bars, 2 μm. e Truncation of TRAF3. f Immunoblots of WCL and IP products of WCL from HEK293T cells transfected with indicated plasmids; WT, full-length TRAF3. Data are representative of three experiments with at least three independent biological replicates. Source data are provided as a Source Data file.