Fig. 7: Activation of OFC → IC → NAc pathway promotes extinction learning and memory.

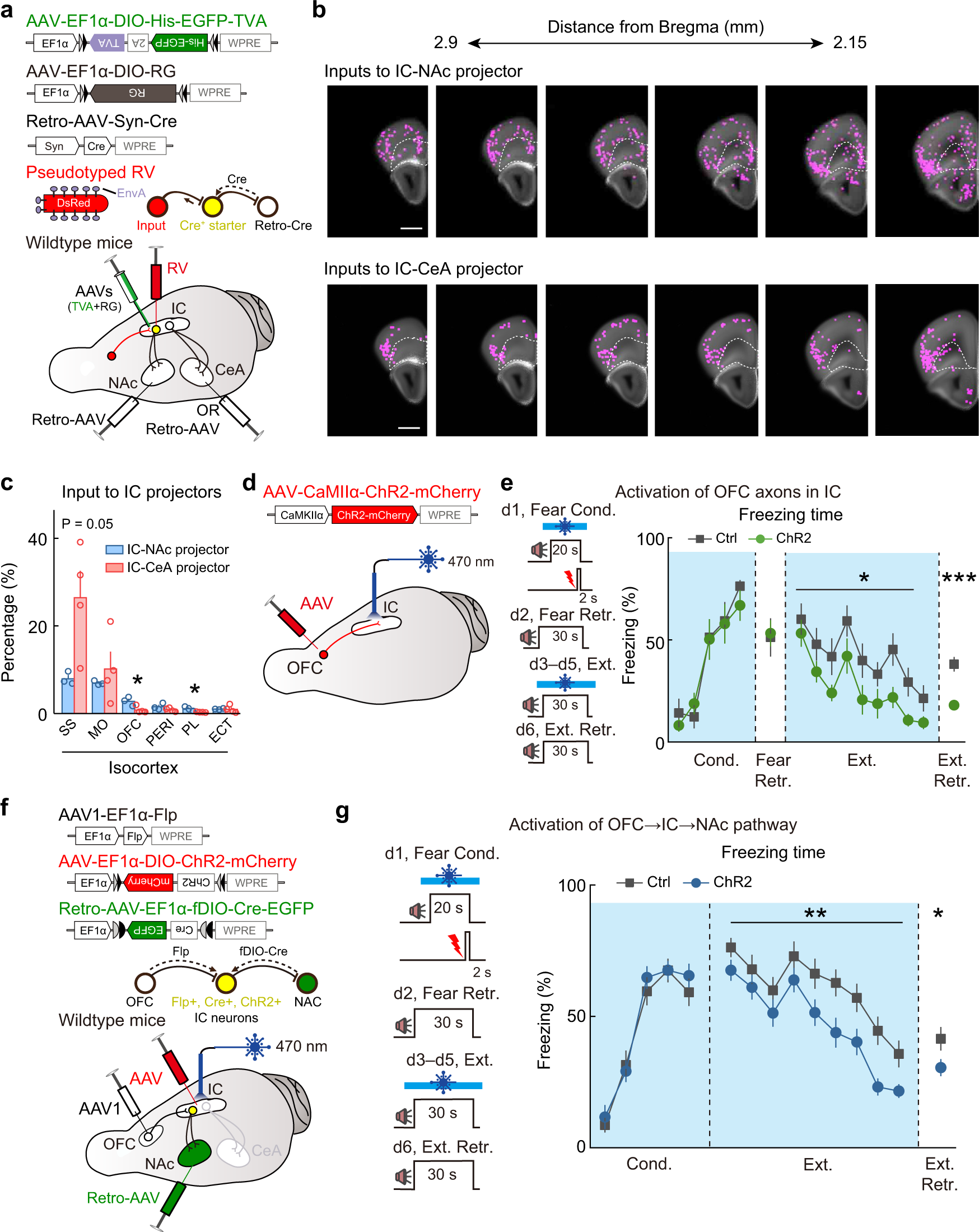
a–c Whole-brain mapping of monosynaptic inputs to IC projectors. a Viral injection strategy. b Distributions of RV-labeled input neurons. Each dot represents one RV-labeled neuron. White-dashed curves denote outlines of OFC. Scale bar, 1 mm. b Was created with Matlab (R2014a, USA, https://www.mathworks.com) by aligning fluorescence imaging to the fully open-access corresponding coronal section of Allen Mouse Brain Atlas and Allen Reference Atlas - Mouse Brain. Allen Mouse Brain Atlas, mouse.brain-map.org and atlas.brain-map.org. c Quantification of labeled monosynaptic inputs to IC projectors. IC-NAc projectors, n = 3 mice; IC-CeA projectors, n = 4 mice. SS somatosensory area, MO somatomotor area, OFC orbitofrontal cortex, PERI perirhinal area, PL prelimbic area, ECT ectorhinal area. SS: t(5) = 2.538, P = 0.052; MO: t(5) = 0.6862, P = 0.5231; OFC: t(5) = 2.954, *P = 0.0317; PERI: t(5) = 1.646, P = 0.1608; PL: t(5) = 3.212, *P = 0.0237; ECT: t(5) = 0.1192, P = 0.9098, two-tailed unpaired Student’s t test. d, e Effects of optogenetic activation of OFC → IC projections. d Schematic of AAV injection and optic fiber implantation. e Left: optogenetic activation and behavioral protocols. Right: freezing responses to the CS. Blue box, light-on period. Ctrl (mCherry), n = 9 mice; ChR2, n = 9 mice. Cond.: F(1, 16) = 0.09711, P = 0.7593, two-way repeated measures ANOVA; Fear Retr.: t(16) = 0.1854, P = 0.8552, two-tailed unpaired Student’s t test; Ext.: F(1, 16) = 5.940, *P = 0.0269, two-way repeated measures ANOVA; Ext. Retr.: t(16) = 5.129, ***P = 1.0098E−04, two-tailed unpaired Student’s t test. f Schematic of AAV injection for expressing ChR2 in IC-NAc projectors dedicated to receiving long-range projections from the OFC. Optic fiber was implanted in IC. g Effects of optogenetic activation of IC-NAc projectors dedicated to receiving long-range inputs from OFC. Left: optogenetic activation and behavioral protocols. Right: freezing responses to the CS. Blue box, light-on period. Ctrl (mCherry), n = 18 mice, ChR2, n = 20 mice. Cond.: F(1, 36) = 0.3609, P = 0.5518, two-way repeated measures ANOVA; Ext.: F(1, 36) = 8.020, **P = 0.0075, two-way repeated measures ANOVA; Ext. Retr., t(36) = 2.128, *P = 0.0402, two-tailed unpaired Student’s t test. Data are presented as mean values ± SEM and the error bar represents SEM. Source data are provided as a Source Data file.