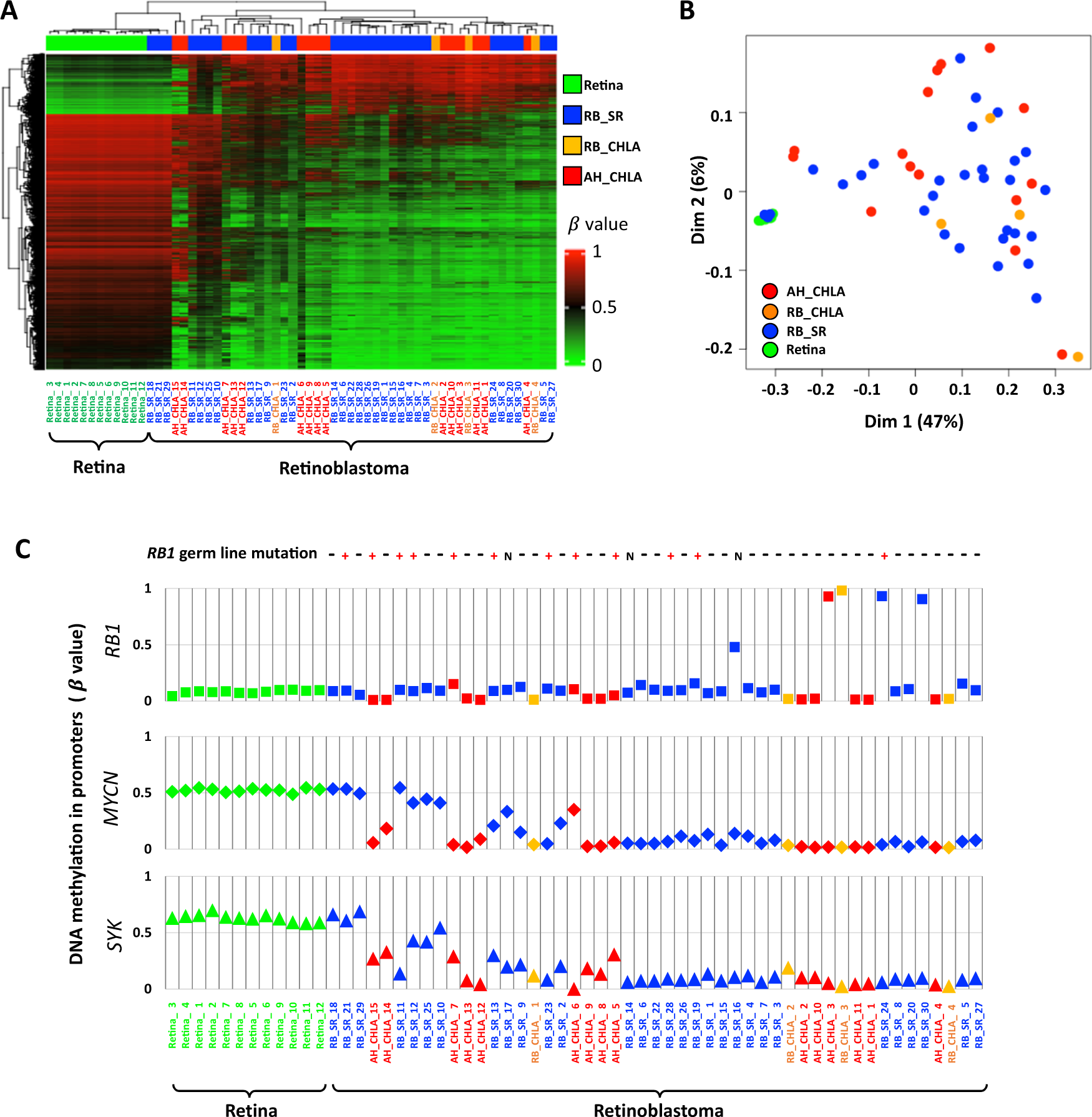
Fig. 3: RB-specific DNA methylation profiles are highly correlated in AH and primary tumors.
From: Characterizing DNA methylation signatures of retinoblastoma using aqueous humor liquid biopsy

A Unsupervised hierarchical clustering of differential DNA methylation between retina (n = 12) and RB samples including AH cfDNA (n = 15) and RB tumor samples (n = 34). The probes identified in Fig. 1A were used. B MDS plot showing AH cfDNA samples (n = 15) are clustered with primary RB tumor samples (n = 34) and separated from retina (n = 12). C Promoter DNA methylation RB1, MYCN, and SYK genes in normal retina and RB samples. The RB1 germ line mutation status for each sample is shown on the top. “+” indicates RB1 mutation, “-” indicates no RB1 mutation, and “N” indicates that the genotype was not determined. This demonstrates that the AH can be used to identify cases of RB driven by RB1 hypermethylation (CHLA_3, AH and tumor); additionally, SYC and MYCN promotors are hypomethylated as compared to normal retina suggesting gene activation in RB tumors versus normal retina. Source data are provided as a Source Data file.