Fig. 3: Tmem65 KD is associated with ICD defects in mouse hearts.
From: Tmem65 is critical for the structure and function of the intercalated discs in mouse hearts

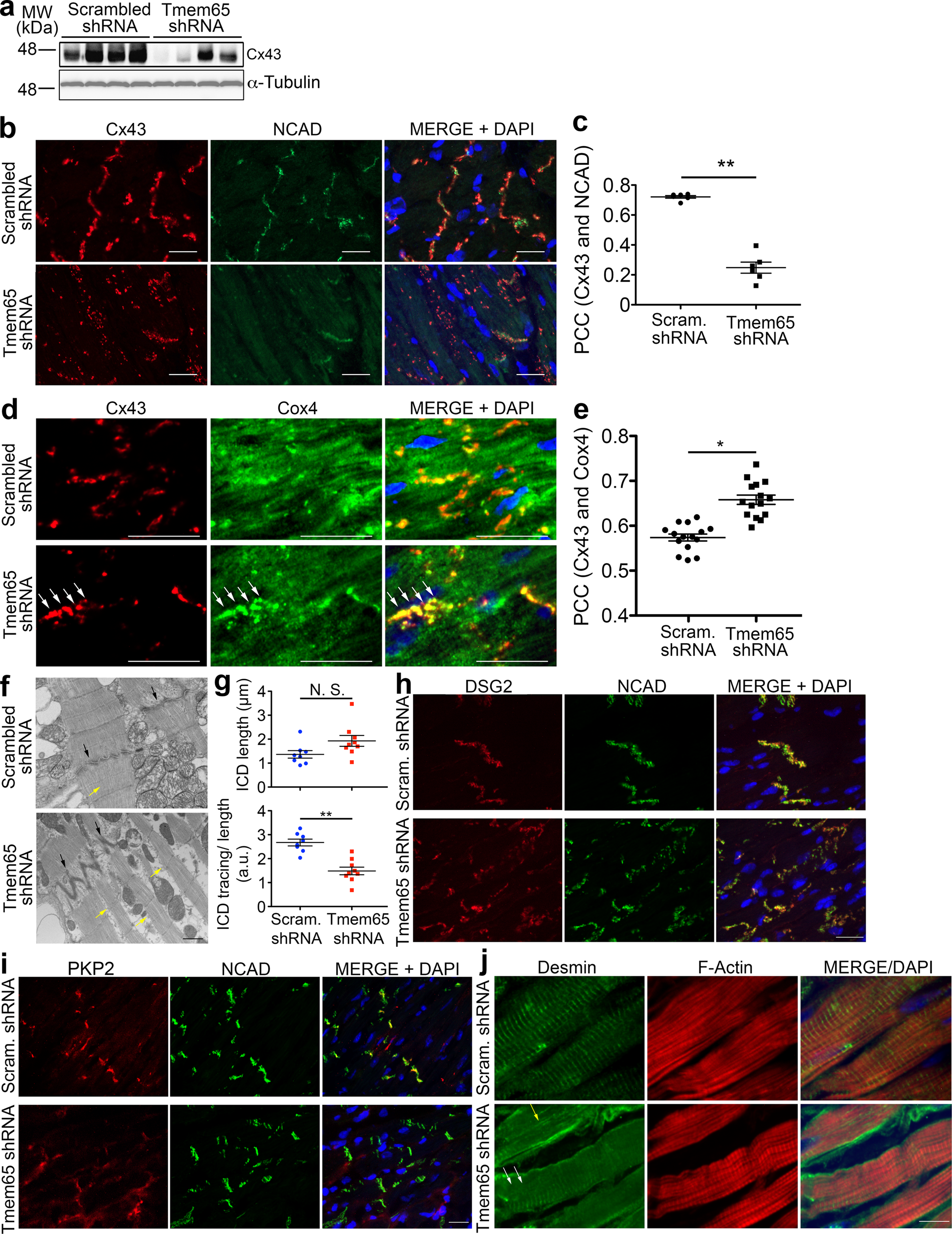
a Immunoblots demonstrating changes of Cx43 protein levels in Tmem65 KD hearts. α-Tubulin was included as a loading control. b Immunofluorescence of Cx43 in control and Tmem65 KD hearts. Internalized Cx43 proteins were seen in Tmem65 KD mouse hearts co-localized with ICD marker NCAD in control hearts (scale bar = 20 µm). c Pearson correlation coefficient (PCC)-based quantification showing reduced correlation between Cx43 and NCAD in Tmem65 KD hearts. **P < 0.01. d Immunofluorescence of Cx43 and Cox4 in control and Tmem65 KD hearts. Co-localization of Cx43 and Cox4 was visualized (white arrows). Scale bar = 50 µm. e Pearson correlation coefficient (PCC)-based quantification showing increased correlation between Cx43 and Cox4 in Tmem65 KD hearts. f Representative transmission electron microscopy of Tmem65 KD (bottom panel) and control hearts (top panel). Aberrant intercalated discs (black arrows) and dismantled myofibers (yellow arrows) were found in Tmem65 KD hearts. Scale bar = 500 nm. g Quantification of ICDs in electron micrographs showing the tendency in increasing ICD length (upper panel) and a significant decrease in ICD curvature smoothness (bottom panel). N.S., Not Significant; **P < 0.01. h Immunofluorescence of DSG showing no changes of DSG localization with the ICD marker NCAD in Tmem65 KD hearts. i Immunofluorescence of PKP2 showing reduced localization with the ICD marker NCAD in Tmem65 KD hearts. Scale bar = 50 µm. j Immunofluorescence of desmin and F-actin in control (upper panels) and Tmem65 KD (lower panels) hearts. Reduced sarcomeric desmin (white arrows) or longitudinal desmin (yellow arrow) were found in Tmem65 KD hearts. Scale bar = 50 µm. Experiments were performed in mice of both genders. Experiments were performed in greater than 3 mice of both sexes. Statistical analyses were performed by one-way ANOVA with Tukey’s post-hoc test. Data were expressed as mean ± standard error of the means.