Fig. 1: Genomic evidence of hybridization.
From: Early stages of sympatric homoploid hybrid speciation in crater lake cichlid fishes

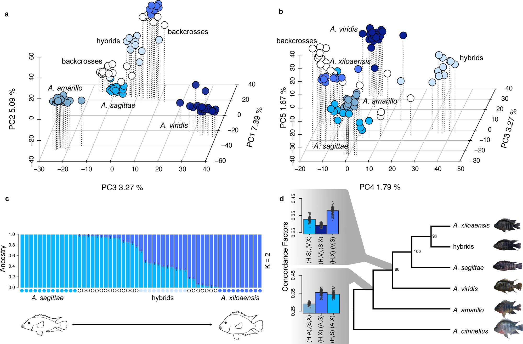
a, b PCA constructed based on 175,942 SNPs (sampled every 5ākb along the genome). āWhiteā symbols correspond to individuals that are not classified either as parental or hybrids (later on identified as backcrosses, see Fig.Ā 2b). c Admixture plot including error bars constructed on 175,942 SNPs error bars. d Species tree reconstructed with SVDquartets based on 88,369 SNPs. Bootstrap support (200 pseudoreplicates) is shown on the nodes. Concordance factors of species quartets of interest (split of A. sagittae, A. xiloaensis, and hybrids) are shown on the nodes (nā=ā100 individual quartets per species quartet; see all possible quartet comparisons in Supplementary Fig.Ā 5, abbreviations Sā=āA. sagittae, Xā=āA. xiloaensis, Hā=āhybrids, Aā=āA. amarillo, Vā=āA. viridis). Source data are provided as Source data file 1.