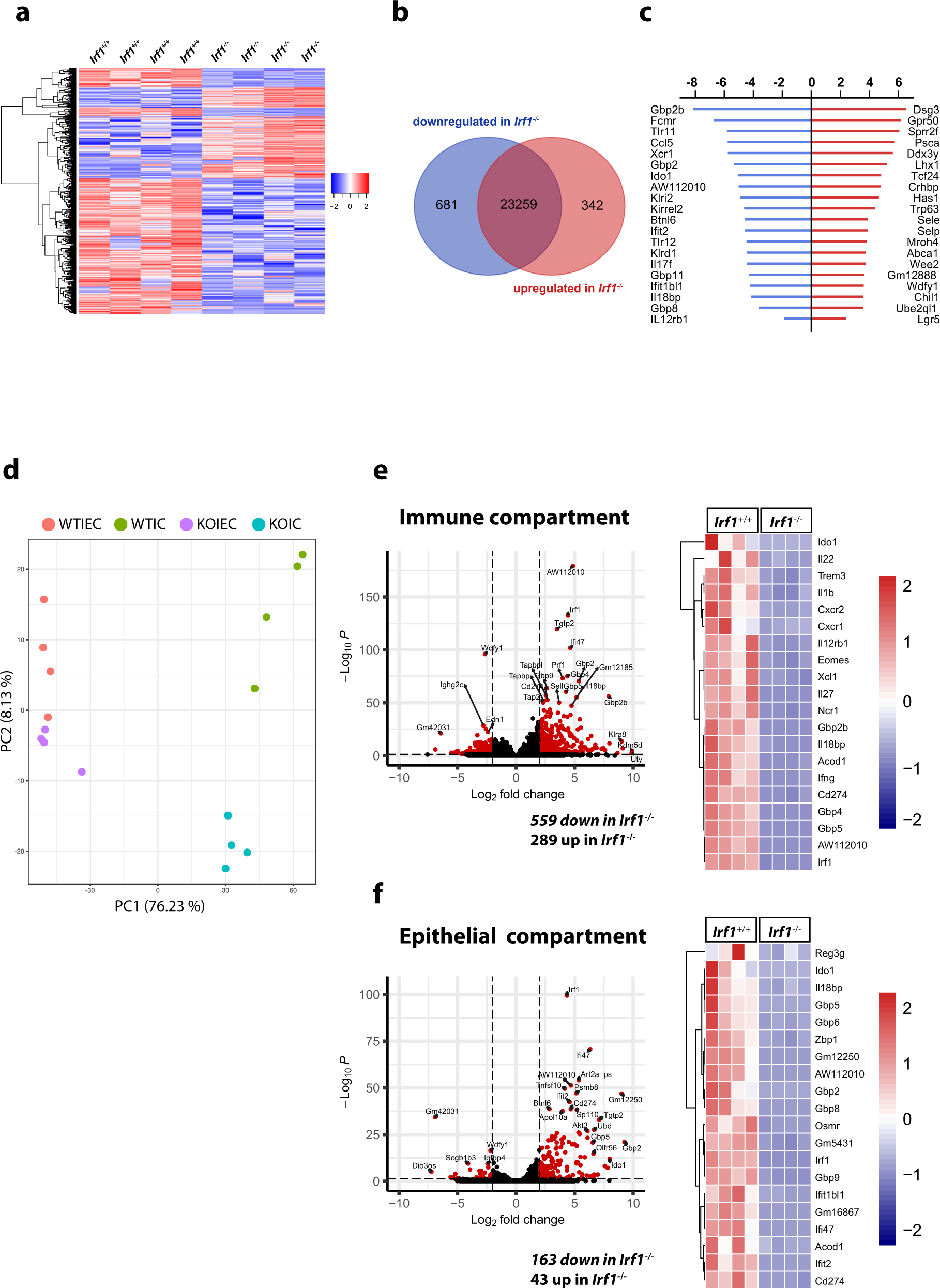
Fig. 2: Analysis of Irf1-dependent transcriptional changes during C. rodentium infection.

a–c Expression profiling by bulk RNAseq of distal whole colonic tissue of C. rodentium infected Irf1–/– and Irf1+/+ mice (9 dpi). d–f Colonic tissue of C. rodentium infected mice (9 dpi) was removed and the epithelial and immune cell compartment was enriched as described in the methods section. Total RNA was isolated and used for expression profiling by bulk RNAseq analysis. e, f Genes showing log2 fold-changes in expression of >2 or –2 and false discovery rates (FDR) < 0.05 as determined by the Deseq2 algorithm were colored in red.