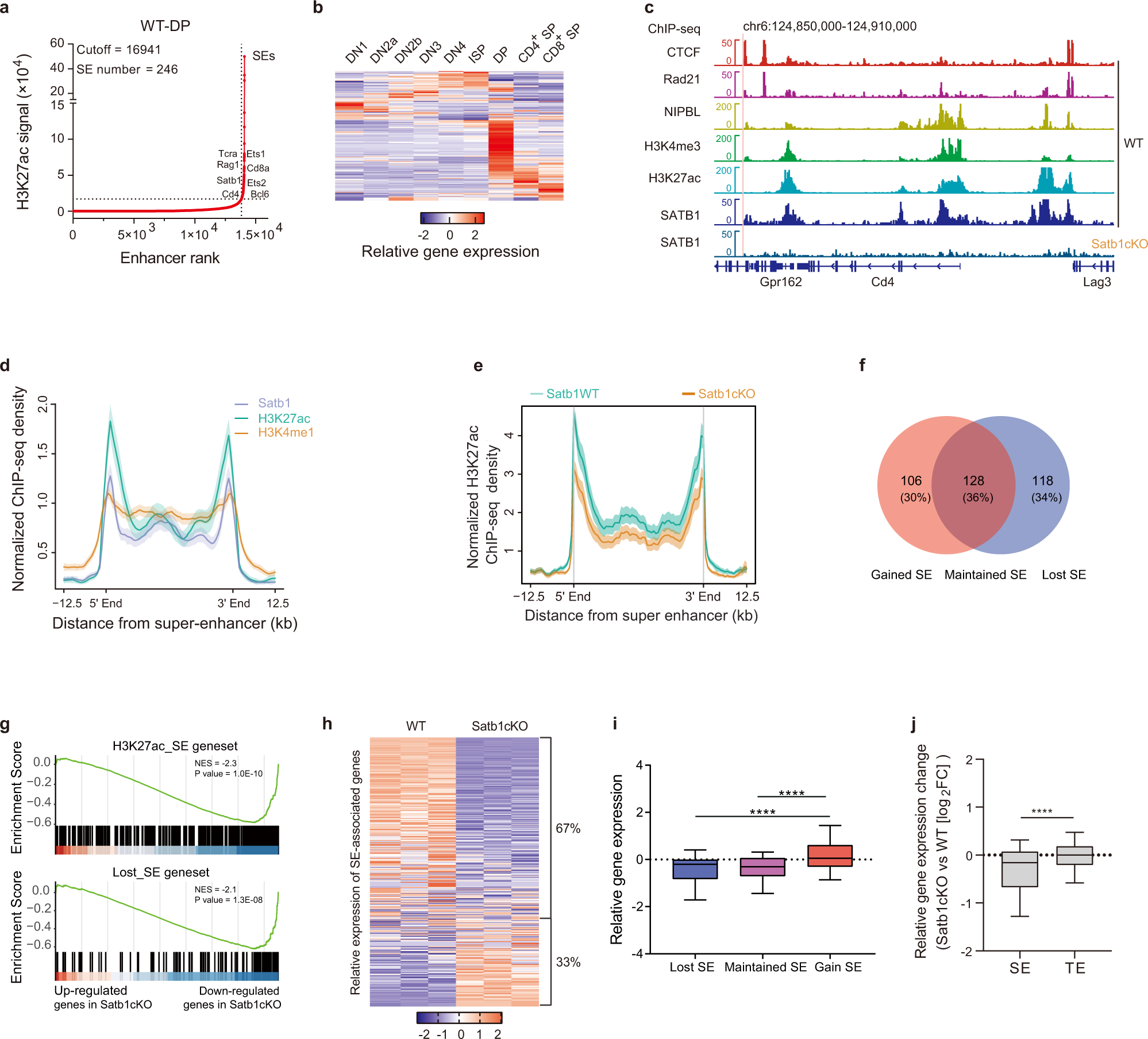
Fig. 2: SATB1 binds and activates super-enhancers of DP thymocytes.

a Hockey-stick plots showing super-enhancers based on normalized H3K27ac signals and rank in Satb1WT DP thymocytes using the ROSE algorithm. Some super-enhancer-associated genes are highlighted. The H3K27ac ChIP-seq data are from dataset DRP00337628. b Heatmap showing relative expression of super-enhancer-associated genes during the differentiation from DN1 to SP thymocytes. Gene expression data are derived RNA-seq data from ImmGen datasets (GSE109125). c Normalized H3K27ac, H3K4me3, CTCF, Rad21, Nipbl, and SATB1 ChIP-seq profiles at the Cd4 locus in WT DP cells and the SATB1 ChIP-seq in SATB1-deficient thymocytes (Satb1f/f × CD4-cre). H3K27ac and H3K4me1 ChIP-seq data are from DRP00337628; Satb1 ChIP-seq in WT DP from GSE9063525; H3K4me3 ChIP-seq, GSE2120743; Rad21 and Nipbl ChIP-seq, GSE4876344; CTCF ChIP-seq, GSE14122345. d Line plot displaying H3K27ac, H3K4me1, and SATB1 ChIP-seq signal density at WT DP super-enhancer regions. Data represent the mean ± SEM ChIP-seq data are same as (c). e Line plot displaying H3K27ac signal density in Satb1WT vs Satb1cKO at WT DP super-enhancer regions. Data represent the mean ± SEM. f Venn diagram showing super-enhancer changes in DP thymocytes of Satb1cKO mice. H3K27ac ChIP-seq signals in Satb1cKO DP thymocytes were used for SE calling. Gained SE, new super-enhancers in Stab1cKO DP thymocytes; maintained SE, maintained super-enhancers in Satb1cKO; lost SE, not super-enhancers in Satb1cKO. g GSEA-enrichment plots of the differentially expressed genes enriched for the WT DP super-enhancer associated geneset or the Satb1cKO DP lost super-enhancer associated geneset. Details of genesets can be found in Supplemental Data S4. Bulk RNA-seq data of WT and Satb1cKO DP thymocytes were used here. Nominal P value, calculated as two-sided t test, no adjustment since only one geneset was tested. h Heatmap showing the expression of WT DP super-enhancer-associated genes in WT and Satb1cKO DP thymocytes. Details of data can be found in Supplemental Data S6. i Relative expression of genes associated with super-enhancers gained (112 genes), maintained (107 genes), or lost (107 genes) in Satb1 KO DP cells. Gained vs Maintained, P = 1.66e-06; Gained vs Lost, P = 2.66e-06. Box plots show median (center line), interquartile range (box) and 10th and 90th percentiles (whiskers). *P value <0.05, ***P value <0.001 by Kruskal–Wallis test, followed by Dunn’s multiple comparisons test. j Relative expression of the super-enhancer (SE) or traditional enhancer (TE) associated genes in Satb1cKO DP cells. (SE, 223; TE, 11905; P = 4.99e-14). ****P value <0.0001 by two-sided Student’s t test. Source data are provided as a Source Data file.