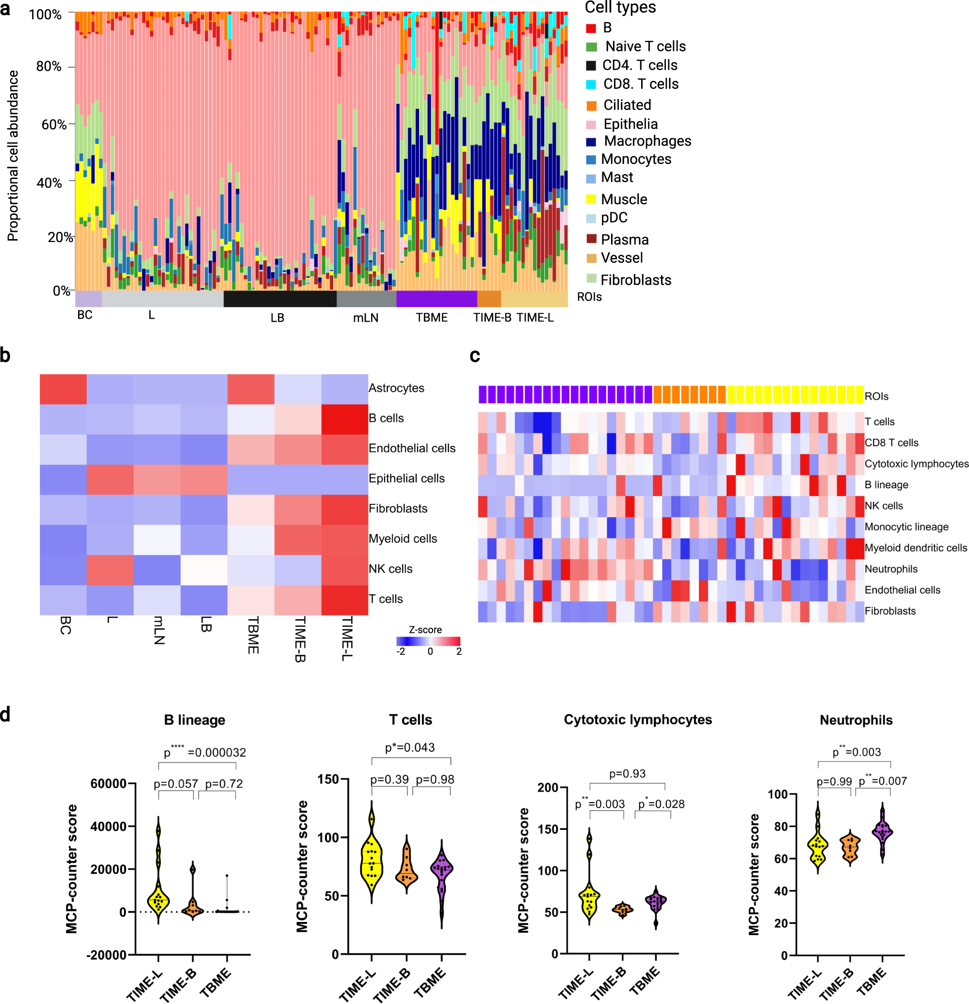
Fig. 2: Spatial specificity of cellular composition and gene expression in the primary tumor and metastases.
From: The spatial transcriptomic landscape of non-small cell lung cancer brain metastasis

a ROI-specific deconvolution of cell populations based on the corresponding bulk RNA-Seq data by SpatialDecon. Related ROIs are grouped together and identified on the x axis. b Deconvolution of cell populations by Qlucore Omics Explorer based on average gene expression in the indicated groups. c Cell deconvolution of the TME by MCP-Counter. d Violin plots showing the differences in the indicated cell types between the TIME-L, TIME-B, and TBME. The P values were based on nonparametric test (Kruskal–Wallis) followed by the Dunn test for pairwise comparisons. The dashed and solid lines within the plots indicate upper and lower quartiles and medians, respectively, n = 19, 15, and 8 samples in TBME, TIME-L, and TIME-B, respectively. Heatmaps colored from blue to red according to Z-score scale −2 to 2. Source data are provided as a Source Data file.