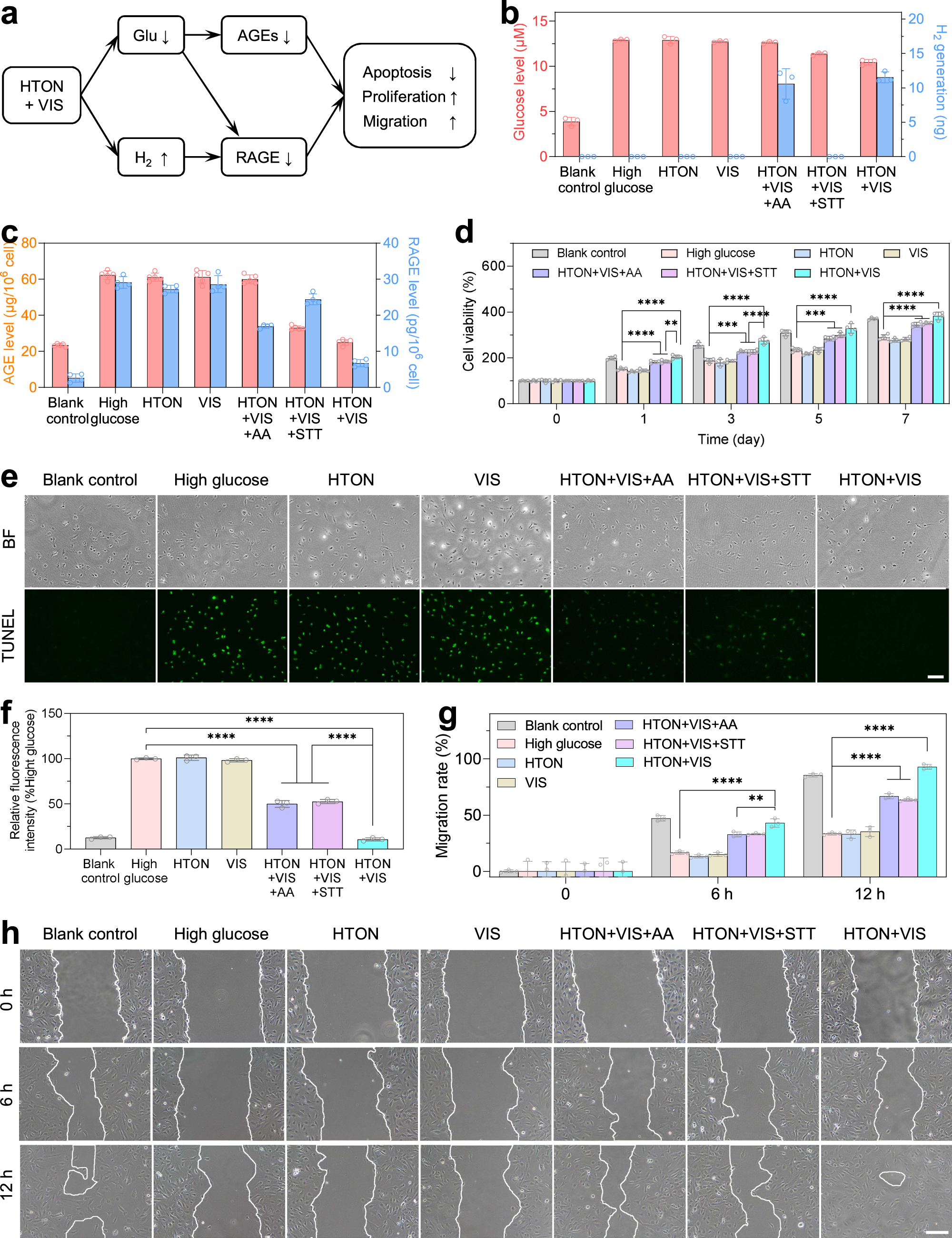
Fig. 4: In vitro effects and mechanisms of photocatalytic therapy based on glucose depletion and hydrogen generation.
From: Photocatalytic glucose depletion and hydrogen generation for diabetic wound healing

The schematic illustration of the mechanisms for VIS-photocatalytic therapy of diabetic wound (a), the intracellular VIS-photocatalytic H2 generation and glucose depletion (n = 3 biologically independent samples) (b), and the expression of advanced glycation end products (AGEs) (n = 5 biologically independent samples) and their receptors (RAGE) (n = 4 biologically independent samples) levels after 3 days of in vitro cell culture (c), the effects of VIS-photocatalytic therapy on the proliferation (n = 4 biologically independent samples) (d), apoptosis (n = 3 biologically independent samples) (e, f) and migration (n = 3 biologically independent samples) (g, h) of HMEC-1 cells. Fluorescein labeled deoxyuridine triphosphate (dUTP-FITC) from the TUNEL (terminal-deoxynucleoitidyl transferase mediated dUTP nick end labeling) kit was used for green fluorescence imaging of apoptotic cells in e. The cellular migration after various treatments for different time periods was identified by drawing the white lines at the edge of cells in h. L-ascorbic acid (AA) and sodium tetrathionate (STT) were used as hole-sacrificial and electron-sacrificial agents for individual hydrogen generation and glucose depletion, respectively. Scale bars in e, h correspond to 100 μm and 400 μm, respectively. P values were calculated by the one-way ANOVA method. d **P = 0.0019; ****P < 0.0001 for Day 1; ***P = 0.0003; ****P < 0.0001 for Day 3; ***P = 0.0006; ****P < 0.0001 for Day 5; ****P < 0.0001 for Day 7. f ****P < 0.0001. g **P = 0.0011, ****P < 0.0001. Data were presented as mean value ± SD. The experiments for (e, h) were repeated three times independently with similar results.