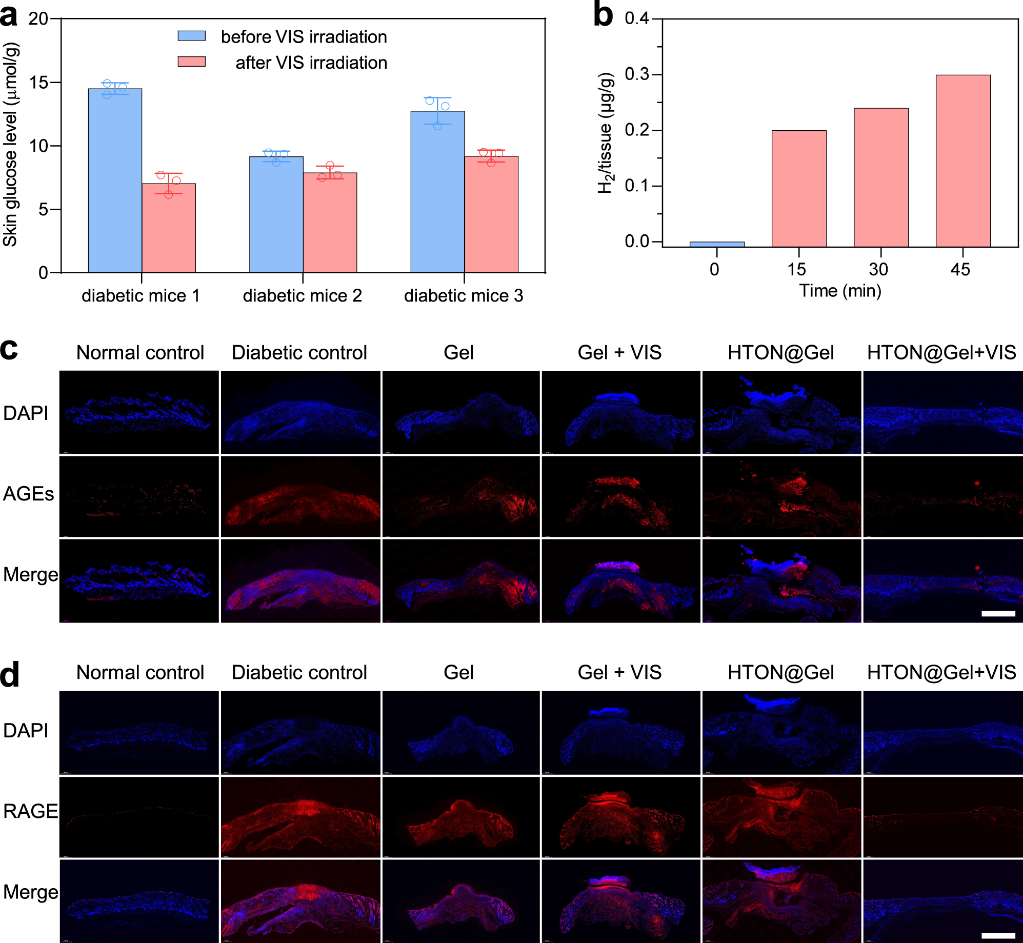
Fig. 6: The effect of HTON-mediated photocatalytic therapy on in vivo AGEs and RAGE expression at the site of diabetic wound.
From: Photocatalytic glucose depletion and hydrogen generation for diabetic wound healing

The concentrations of glucose (n = 3 biologically independent samples) (a) and H2 (b) before and after VIS irradiation at the site of diabetic wound, and immunofluorescence images of wound tissues extracted at day 14 for determining the expression of advanced glycation end products (AGEs) (n = 5 biologically independent samples) (c) and their receptors (RAGE) (d) with and without VIS-photocatalytic therapy. Data were presented as mean value ± SD. Scale bars in c, d, 1000 μm. The experiments for c, d were repeated three times independently with similar results.