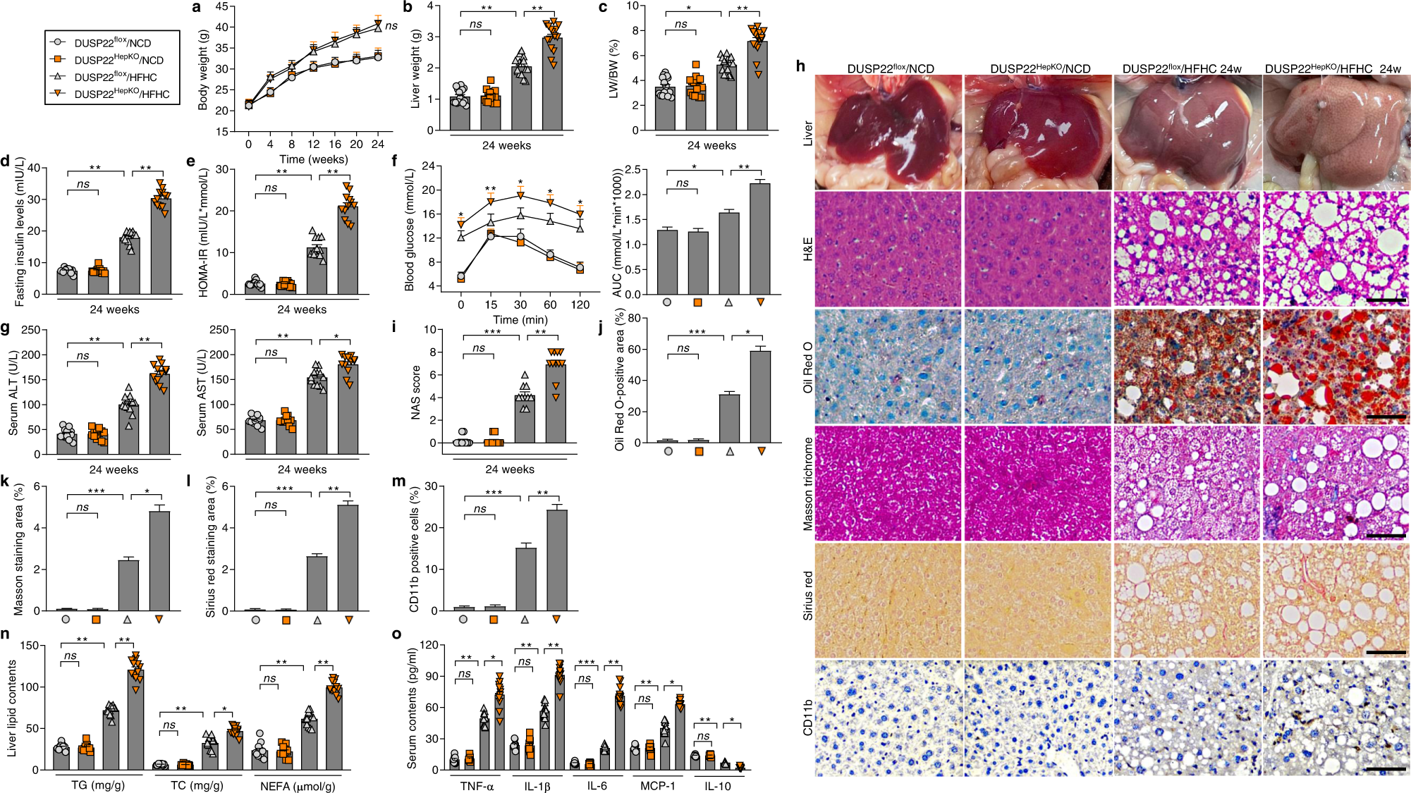
Fig. 2: Hepatocyte-specific DUSP22 knockout exacerbates HFHC-induced NASH pathologies.
From: Hepatocyte phosphatase DUSP22 mitigates NASH-HCC progression by targeting FAK

a–e Measurements of a body weight, b liver weight, c the ratio of liver weight to body weight (LW/BW) (n = 15 mice per group), d blood fasting insulin levels, and e HOMA-IR in DUSP22flox and hepatocyte-specific DUSP22 knockout (DUSP22HepKO) mice fed with NCD or a HFHC for 24 weeks (n = 12 mice per group) (*P < 0.05 and **P < 0.01; ns no significant difference). f Glucose tolerance test (GTT) in DUSP22flox and DUSP22HepKO mice fed with a NCD or a HFHC for 24 weeks were performed, and area under the curve (AUC) values were calculated (n = 12 mice per group) (*P < 0.05 and **P < 0.01; ns no significant difference). g Serum ALT and AST levels in DUSP22flox and DUSP22HepKO mice fed with a NCD or a HFHC for 24 weeks (n = 12 mice per group) (*P < 0.05 and **P < 0.01; ns no significant difference). h Representative images of liver appearance, H&E staining, Oil Red O staining, Masson trichrome staining, Sirius red staining and immunohistochemistry examination of CD11b in liver sections from DUSP22flox and DUSP22HepKO mice fed with a NCD or a HFHC for 24 weeks (n = 6, 10, or 11 mice per group, with 10 images for each mouse; Scale bars, 50 µm). i–m Results for i NAS score, j Oil Red O-positive staining, k Masson trichrome-positive staining, l Sirius red-positive staining, and m CD11b-positive cells were analyzed and quantified (n = 6, 10, or 11 mice per group) (*P < 0.05, **P < 0.01, and ***P < 0.001; ns no significant difference). n Examination for TG, TC, and NEFA contents in liver of DUSP22flox and DUSP22HepKO mice fed with a NCD or a HFHC for 24 weeks (n = 12 mice per group) (*P < 0.05 and **P < 0.01; ns no significant difference). o Measurements of serum concentrations of inflammatory factors, including TNF-α, IL-1β, IL-6, MCP-1, and IL-10, in DUSP22flox and DUSP22HepKO mice fed with a NCD or a HFHC for 24 weeks (n = 9 or 12 mice per group) (*P < 0.05, **P < 0.01, and ***P < 0.001; ns no significant difference). Data are expressed as mean ± SEM from at least three independent experiments. Statistical analysis was carried out by one-way ANOVA.