Fig. 3: Direct and cell-composition-mediated effects of aging on the blood DNA methylome.
From: The immune factors driving DNA methylation variation in human blood

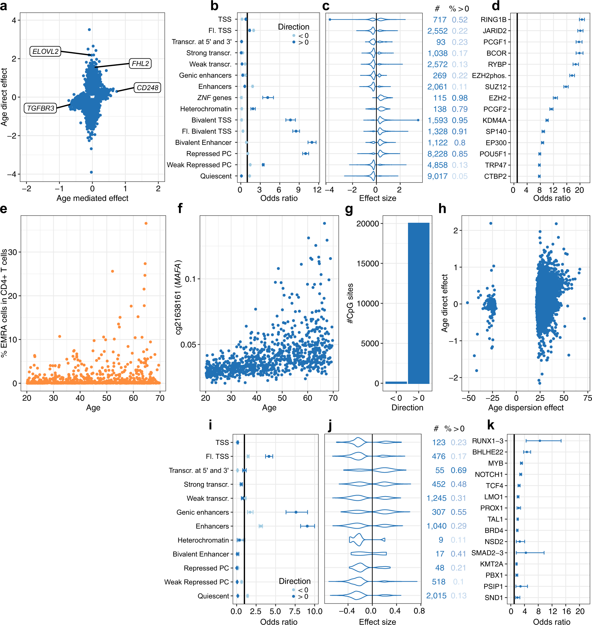
a Direct effects against cell-composition-mediated effects of age on 5mC levels (50-year effect). Only CpG sites with a significant direct or cell-composition-mediated effect are shown. Labels denote genes with strong direct or cell-composition-mediated effects of age. b Enrichment in CpG sites with significant direct effects of age, across 15 chromatin states. c Distributions of significant direct effects of age, across 15 chromatin states. d Enrichment of CpG sites with a significant positive, direct effect of age in binding sites for TFs. e Increased variance of the proportion of CD4+ TEMRA cells with age. f Increased variance of 5mC levels with age at the MAFA locus. 5mC levels are given in the β value scale. g Number of CpG sites with a significant increase or decrease in variance with age. h Direct effects against dispersion effects of age on 5mC levels. i Enrichment of CpG sites with significant cell-composition-mediated effects of age, across 12 chromatin states. j Distributions of significant cell-composition-mediated effects of age, across 12 chromatin states. k Enrichment of CpG sites with significant cell-composition-mediated, positive effects of age in binding sites for TFs. a, c, h, j Effect sizes are given in the M value scale. c,j Numbers on the right indicate the number of associated CpG sites and proportion of positive effects. b, d, i, k The point and error bars indicate the odds-ratio and 95% CI. CIs were estimated by the Fisher’s exact method. Statistics were computed based on a sample size of n = 884 and for 644,517 CpG sites. d, k The 15 most enriched TFs are shown, out of 1165 tested TFs. b, c, i, j Chromatin states were defined in PBMCs15. Chromatin states were not shown when <5 associated CpG sites were observed. TSS, Fl. and PC denote transcription start site, flanking and Polycomb, respectively. Statistics were computed based on a sample size of n = 884 and for 644,517 CpG sites. Tests were corrected for multiple testing by the Bonferroni adjustment.