Fig. 4: Effects of genetics and gene × environment interactions on the blood DNA methylome.
From: The immune factors driving DNA methylation variation in human blood

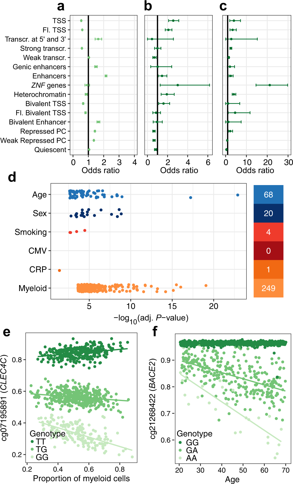
a Enrichment in CpG sites associated with local meQTL variants, across 15 chromatin states. b Enrichment in CpG sites associated with remote meQTL variants, across 15 chromatin states. c Enrichment in remote meQTL variants, across 15 chromatin states. d P-value distributions for significant effects of genotype × age, genotype × sex, genotype × smoking, genotype × CMV serostatus, genotype × CRP levels and genotype × cell-type interactions. The number of significant associations is indicated on the right. Associations were tested by two-sided Wald tests with heteroscedasticity-consistent standard errors estimated by the sandwich R package117. Multiple testing was done by the Bonferroni correction separately for each term. e Myeloid lineage-dependent effect of the rs11055602 variant on 5mC levels at the CLEC4C locus. f Age-dependent effect of the rs2837990 variant on 5mC levels at the BACE2 locus. a–c The point and error bars indicate the odds-ratio and 95% CI. CIs were estimated by the Fisher’s exact method. Chromatin states were defined in PBMCs15. TSS, Fl. and PC denote transcription start site, flanking and Polycomb, respectively. e, f 5mC levels are given in the β value scale. Solid lines indicate linear regression lines. Statistics were computed based on a sample size of n = 884 and for 644,517 CpG sites.