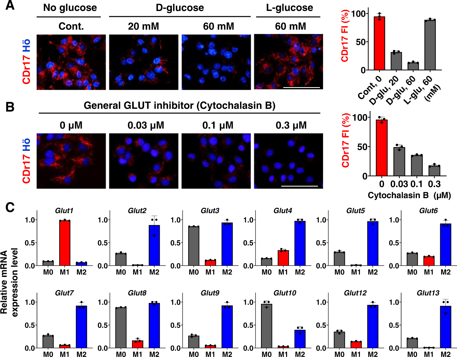
Fig. 2: Target identification of CDr17.
From: Visualizing inflammation with an M1 macrophage selective probe via GLUT1 as the gating target

A Glucose competition assay was carried out by dose-dependently treated D- and L-glucose with CDr17 (1 μM) in M1 cells from RAW264.7. B Inhibition study of GLUTs family by a general GLUT inhibitor (cytochalasin B) with CDr17 (1 μM) in M1 macrophages from RAW264.7. The numeric value of CDr17 fluorescent intensity (FI) was plotted into the graph. All the images were acquired at 40x magnification. Data are presented as mean values ± SD (n = 3). All error bars represented standard deviation from three independent measurements. Scale bar, 50 µm. C GLUTs gene level from M0, M1 and M2 macrophages from RAW264.7. Data pooled from three individual experiments. Data are analyzed with three samples over three independent experiments. All bar graphs show the mean ± SD (n = 3). Source data are provided as a Source data file.