Fig. 1: Deletion of Nbs1 Impacts DNA Replication.
From: ISG15 conjugation to proteins on nascent DNA mitigates DNA replication stress

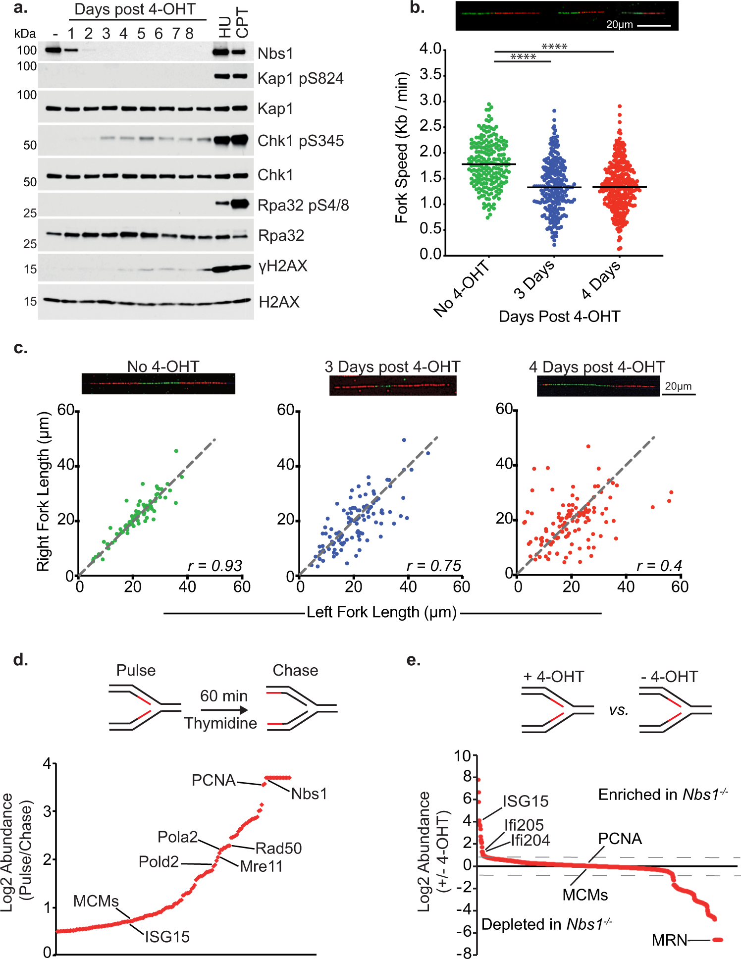
a Nbs1f/f MEFs treated with 4-OHT for 48 h. Whole cell extracts were taken at the indicated time points post 4-OHT addition for western blotting. Extracts from 2 mM HU and 2 μM CPT (2 h) treated cells served as controls for antibody specificity. b DNA combing analysis of Nbs1f/f at the indicated timepoints post 4-OHT addition. IdU = green fiber, CldU = Red fiber. CldU fiber length was measured, and fork speed calculated. Combined data from three independent experiments (No 4-OHT n = 207, 3 days n = 250, 4 days n = 329). Median velocity shown. Two Tailed Mann–Whitney test ****= p < 0.0001. c As in b. except Left-Right ratios of CldU fibers initiating from the same origin were measured. Combined data from three independent experiments. (No 4-OHT n = 82, 3 days n = 106, 4 days n = 122). Pearson coefficient (r) shown. d Pulse-Chase iPOND-SILAC-MS showing mean Log2 ratio of pulse vs. chase protein intensities from three independent experiments. Proteins with a Log2 ratio of at least 0.5 plotted in order of ascending ratio. e iPOND-SILAC-MS from Nbs1f/f cells 3 days post 4-OHT addition vs. no 4-OHT. Proteins identified in at least two out of three experiments were ranked by mean Log2 ratio. Boundaries for enriched and depleted proteins represented by dotted lines at inflection points within the data. Source data are provided with this paper.