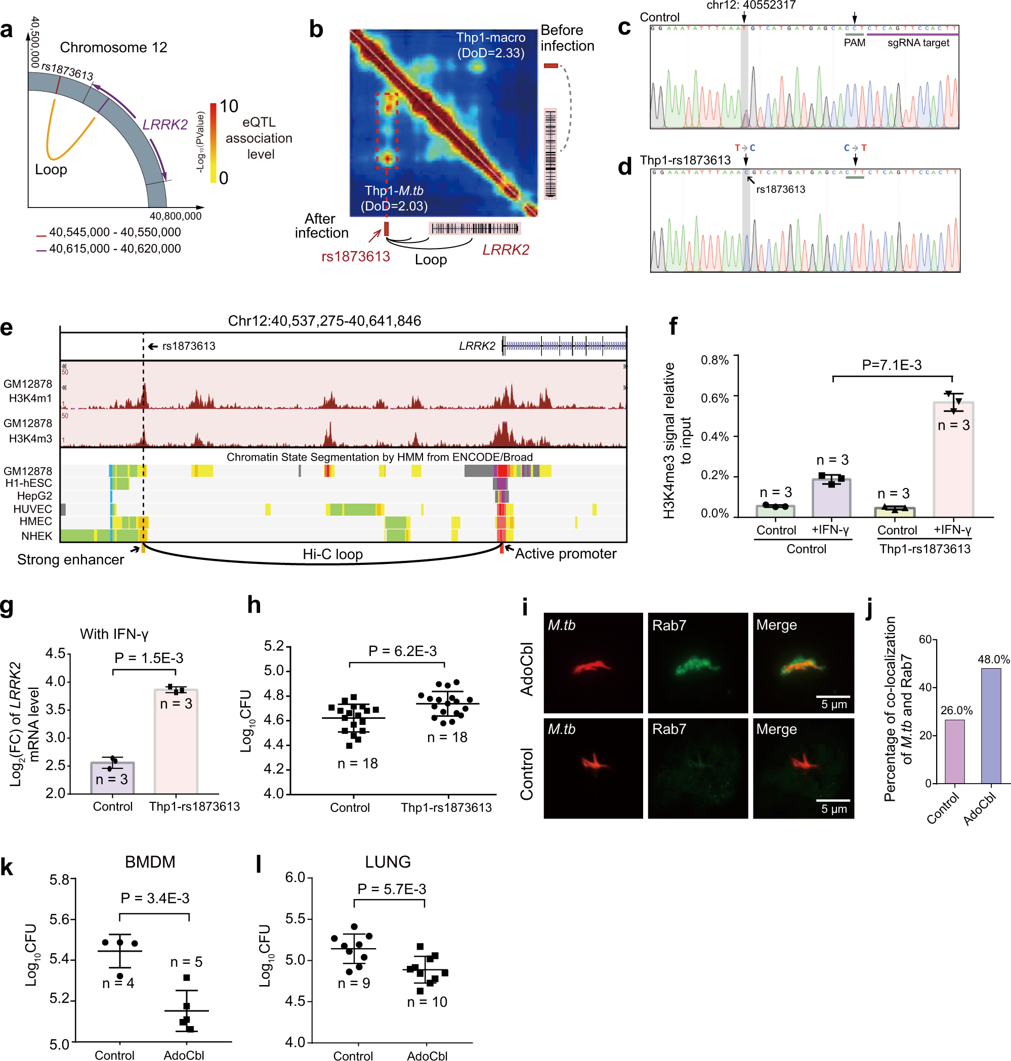
Fig. 7: Identification of long-range regulatory target genes of mycobacterial disease susceptibility loci.

a Identification of long-range regulatory target gene of rs1873613. b The rs1873613 is located in the anchor of the dynamic LRRK2 chromatin loop. c Sanger sequencing result of the chr12: 40552317 loci in THP-1 control cell line. d Validation of “T” to “C” single base pair mutation in chr12:40552317 (rs1873613). e Histone modification, chromatin state, and Hi-C loop information of rs1873613 and LRRK2 gene region from the UCSC Genome browser (http://genome.ucsc.edu). f ChIP-qPCR validation of the H3K4me3 enrichment in the LRRK2 enhancer region. The amount of immunoprecipitated DNA is represented as signal relative to the total amount of input chromatin (y-axis). Error bars show mean ± SD, n = 3 biologically independent repeats. P-values were calculated by two-sided Student’s t-test. The final concentration of IFN-γ is 20 ng/ml. g Log2 fold change of LRRK2 mRNA expression in THP-1 control and the Thp1-rs1873613 cell line under IFN-γ stimulation (20 ng/ml). Error bars show mean ± SD, n = 3 biologically independent repeats. P-values were calculated by two-sided Student’s t-test. h CFU assays of M.tb in THP-1 control and Thp1-rs1873613 cell lines under IFN-γ stimulation (20 ng/ml). Error bars show mean ± SD, n = 18 biologically independent samples were used for the control group and Thp1-rs1873613 group. P-values were calculated by unpaired one-sided t-test. i, j Immunofluorescence analysis and quantification of the colocalization of the M.tb (H37Ra-RFP) and Rab7 in BMDM treated with the LRRK2 inhibitor AdoCbl and PBS (control), respectively. k CFU assays of M.tb in BMDM treated with AdoCbl and PBS (control), respectively. Error bars show mean ± SD, n = 4 and n = 5 biologically independent samples were used for the control group and AdoCbl treatment group, respectively. P-values were calculated by unpaired one-sided t-test. l CFU assays of M.tb in C57BL/6 mouse lungs. Error bars show mean ± SD, n = 9 and n = 10 mice were used for the control group and AdoCbl treatment group, respectively. P-values were calculated by unpaired one-sided t-test.