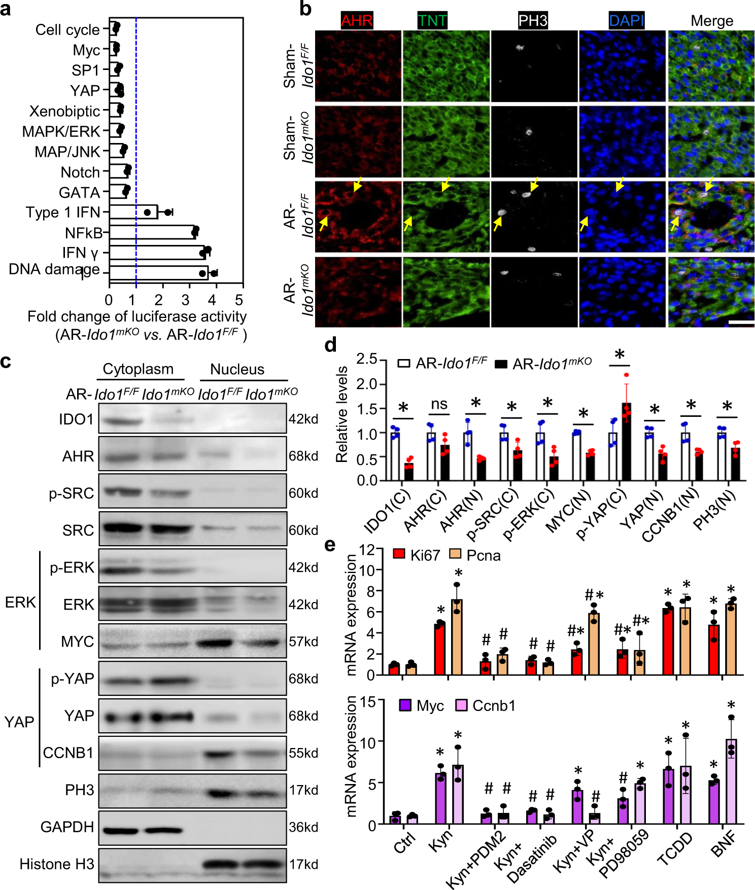
Fig. 3: The cytoplasmic IDO1-Kyn-AHR-YAP/ERK pathway promotes cardiomyocyte (CM) proliferation.

Ido1 F/F (Ido1 Flox/Flox) and Ido1 mKO (Tnt Cre; Ido1 Flox/Flox) mice underwent heart AR or Sham surgery at P1 and were collected at P3 for primary CM isolation and analysis. a A 45 Cignal finder multi-pathway reporter array showed significant changes in signaling activities in primary AR-Ido1 mKO CMs versus AR-Ido1 F/F CMs. The statistical test used the unpaired two-tailed t test between two groups. n = 3 biologically independent samples for the YPA pathway and n = 2 for other pathways. b Co-immunofluorescence staining showed the cytoplasmic location of AHR in CMs (yellow arrow), and PH3 expression in AHR-positive cells in regenerating hearts (n = 4/group). Bar = 40 µm. c, d Western blot analysis of the location and expression of IDO1, AHR, SRC, ERK, YAP, and PCNA in isolated CMs from resected Ido1 mKO and Ido1 F/F mice (n = 4/group). *P < 0.05 by the Student t test (two-tailed). ns not significant. e CMs were treated with PDM2 (AhR inhibitor), Dasatinib (SRC inhibitor), verteporfin (VP, YAP inhibitor), PD98059 (ERK inhibitor), and AhR ligands: Kyn, tetrachlorodibenzo-p-dioxin (TCDD), and β-naphthoflavone (β-NF). mRNA expression was analyzed by qRT-PCR (n = 3/group). *P < 0.05 vs Ctrl, # P < 0.05 vs. Kyn treatment by Student t test (two-tailed) for (d, e). Data are mean ± SD.