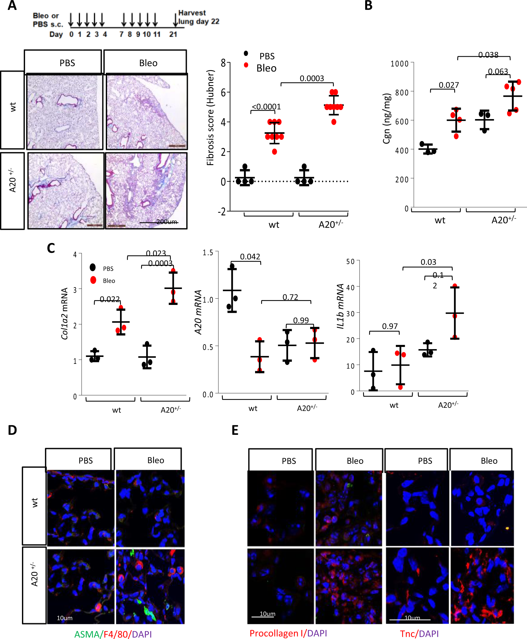
Fig. 3: A20+/− mice showed exaggerated lung fibrosis.

Control A20fl/fl (wt) mice and A20+/− mice in parallel were treated with s.c. bleomycin (10 mg/kg) or PBS for 2 weeks, and lungs were harvested at day 22. A Top: schematic of the experiment. Left panel: Trichrome stains. Representative images; size bars = 200 µm. Right panel: lung fibrosis scores (Hubner); results are mean ± SD One-way ANOVA followed by Sidak’s multiple comparison test (PBS-treated, n = 3; bleo-treated, wt, n = 4, KO, n = 5). B Lung collagen content: each dot represents the mean ± SD of duplicate determinations (PBS-treated, n = 4; bleo-treated, n = 7). One-way ANOVA followed by Sidak’s multiple comparison test. C qPCR. Results, normalized with GAPDH, are mean ± SD of triplicate determinations from three mice/group. One-way ANOVA followed by Sidak’s multiple comparison test. D Immunolabeling with antibodies to ASMA, F4/80 (scale bar = 10 µm). E Immunolabeling with antibodies to procollagen I and tenascin-C (scale bars = 10 µm). Representative images (n = 3).