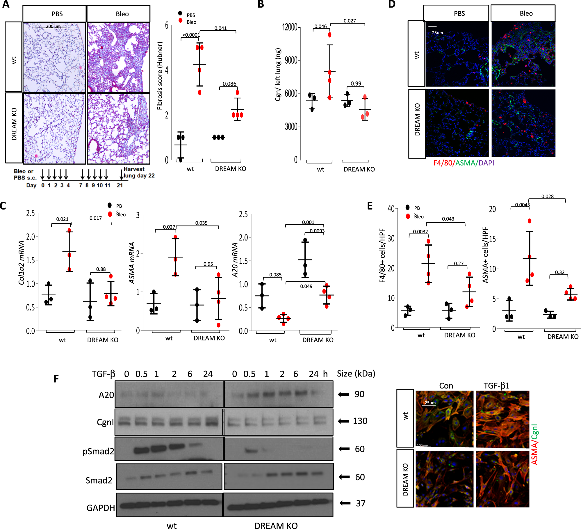
Fig. 7: DREAM-/- mice showed attenuated lung fibrosis.

Eight-week-old C57/BL6 wild-type mice and DREAM-/- mice in parallel were administered s.c. bleomycin or PBS for 2 weeks (5 days/week) and lungs were harvested on day 22. A Bottom: schematic representation of the experiment. Left panels: trichrome stain. Representative images; size bars = 200 µm. Right panel: lung fibrosis (Hubner score) in 8 hpf/mice. Results are mean ± SD from 4 mice (Bleo-treated) and 3 mice (PBS-treated) per group. One-way ANOVA followed by Sidak’s multiple comparison test. B Collagen content. Results represent the mean ± SD from 3 (PBS-treated) or 4 mice (Bleo-treated) per group. One-way ANOVA followed by Sidak’s multiple comparison test. C qPCR. Results, normalized with GAPDH, are mean ± SD of triplicate determinations from 3 (PBS-treated) or 4 mice (Bleo-treated) per group. One-way ANOVA followed by Sidak’s multiple comparison test. D Immunolabeling with antibodies ASMA or F4/80. Scale bars = 25 µm. E Number of positive cells determined at four randomly selected locations/hpf. Results are mean ± SD from 3 (PBS-treated) or 4 mice (Bleo-treated) per group. One-way ANOVA followed by Sidak’s multiple comparison test. F Lung fibroblasts explanted from DREAM-/- and wild-type mice were incubated in parallel with TGF-β for indicated time points. Left panels: whole-cell lysates examined by western analysis (n = 2). The samples derived from the same experiment and blots were processed in parallel. Right panels: immunofluorescence microscopy using antibodies to type I collagen (Cgn I) or ASMA (n = 2). Representative images (n = 2), bars = 25 µm.