Fig. 6: SIRT5 activates TKT by mediating its demalonylation.
From: Sirtuin5 protects colorectal cancer from DNA damage by keeping nucleotide availability

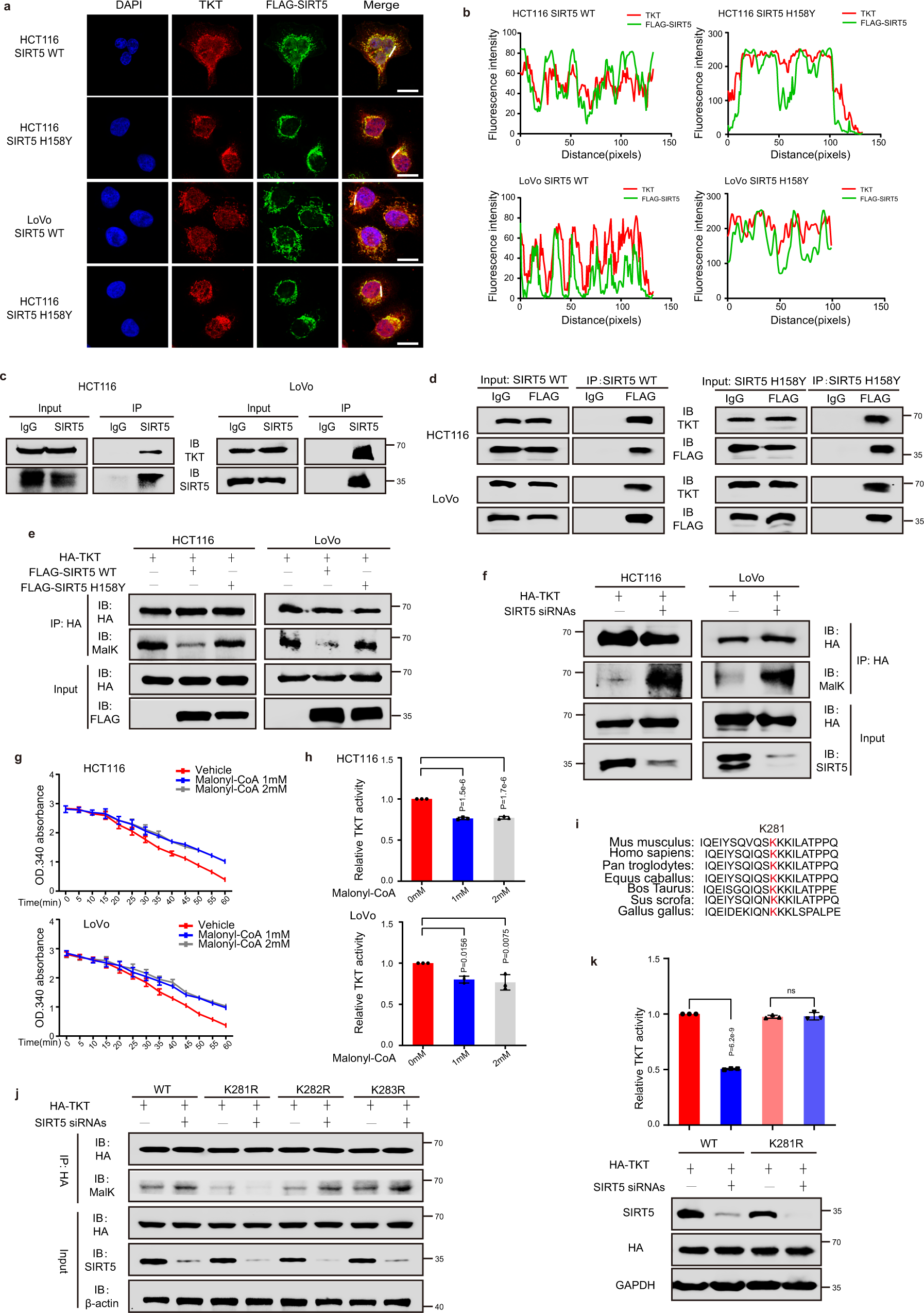
a, b Immunofluorescent staining results for FLAG-SIRT5 WT/H158Y (in green) and TKT (in red). Yellow in the merged magnified images indicates co-localization. Scale bar, 5 μm (a). Fluorescence intensity of FLAG-SIRT5 WT/H158Y (green line) and TKT (red line) traced along the white line in HCT116 and LoVo cells using the line profiling function of ImageJ (b). This figure represents three independent experimental replicates with similar results. c Endogenous SIRT5 was immunoprecipitated with the anti-SIRT5 antibody, followed by Western blotting using an anti-TKT antibody in HCT116 and LoVo cells. The control comprised immunoprecipitation with IgG. d The interaction between FLAG-SIRT5 WT/H158Y and TKT in HCT116 and LoVo cells. e Malonylation (MalK) levels of exogenous TKT in HCT116 and LoVo cells expressing the control vector, SIRT5 WT, or SIRT5 H158Y. f The MalK levels of exogenous TKT in SIRT5-deficient HCT116 and LoVo cells were determined by Western blotting. g, h HA-tagged TKT proteins were purified using immunoprecipitation and incubated with different concentrations of malonyl-CoA (0, 1, and 2 mM) at 37 °C for 60 min. TKT activity was determined. Representative images (g) and quantification (h) of TKT activity. (n = 3 biologically independent experiments). i K281 of TKT is evolutionarily conserved across species. These sequences of TKT from humans to Gallus gallus were aligned. j HA-tagged TKT WT/K281R/K282R/K283R mutants were transfected into HCT116 cells, followed by treatment with SIRT5 siRNAs. TKT was immunoprecipitated and MalK levels were determined. k HCT116 cells expressing HA-tagged TKT WT/K281R mutant were treated with or without SIRT5 siRNAs. TKT activity was measured and normalized against protein levels. (n = 3 biologically independent experiments). Values in (h and k) represent the mean ± SD. P values were calculated using one-way ANOVA with Tukey’s multiple comparisons test. ns, not significant. Source data are provided as a Source Data file.