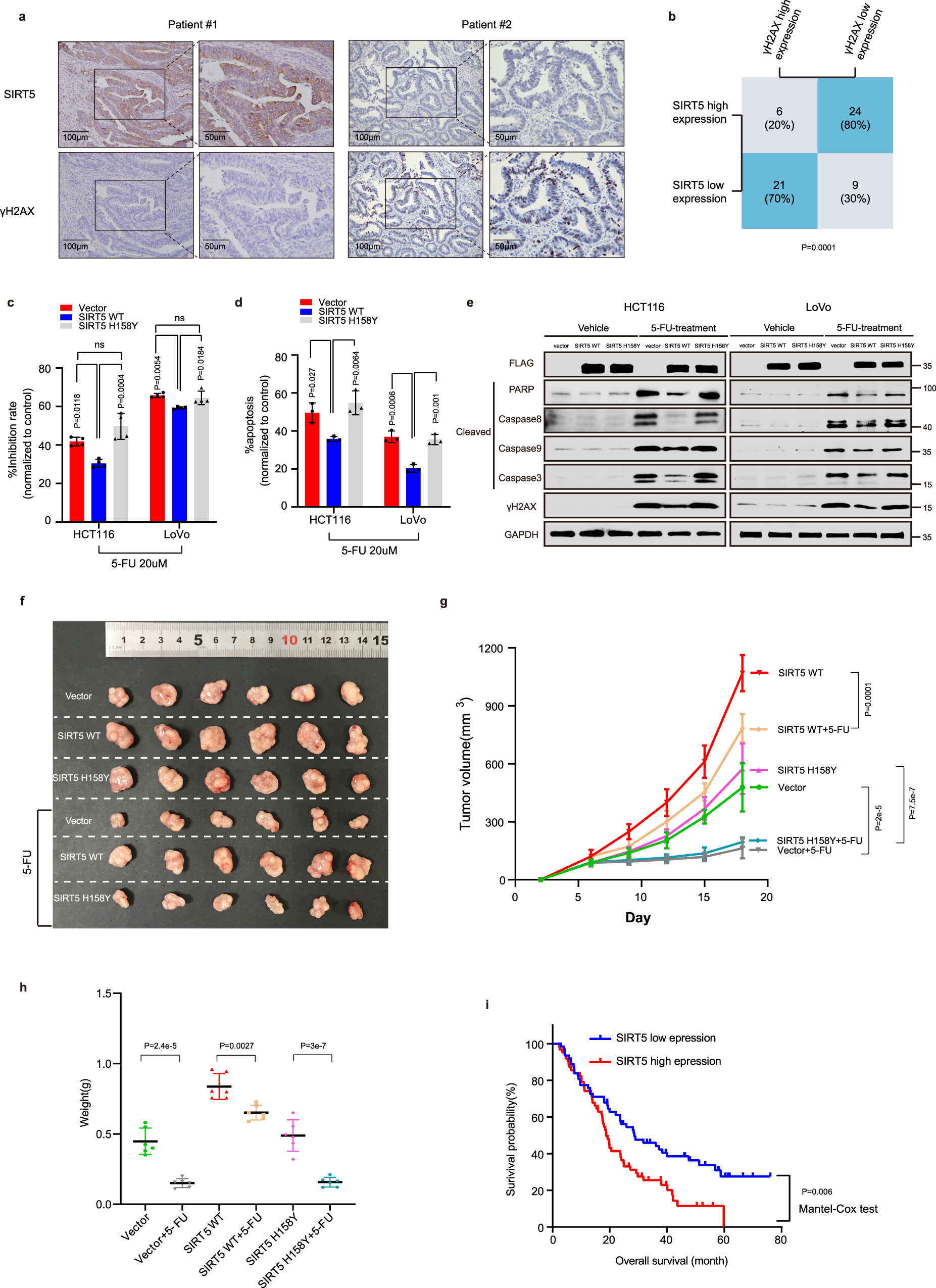
Fig. 8: Levels of SIRT5 correlates with γH2AX and predicts outcomes in patients with CRC.
From: Sirtuin5 protects colorectal cancer from DNA damage by keeping nucleotide availability

a Representative immunohistochemistry images of SIRT5 (top) and γH2AX (bottom) in CRC tissues. b Statistical analysis of SIRT5 and γH2AX staining in 60 CRC tissues. Statistical significance was assessed using the chi-square test. c Cell inhibition rate in CRC cells stably expressing the control vector, SIRT5 WT and SIRT5 H158Y treated with or without 5-FU (20 µM). Cell inhibition rate was calculated as 100% × (control group values − experimental group values)/(control group values - blank values). (n = 4 biologically independent experiments). d, e Apoptosis was detected by flow cytometry (d, n = 3 biologically independent experiments) and immunoblotting (e) in HCT116 and LoVo cells stably expressing the control vector, SIRT5 WT, or SIRT5 H158Y, cultured with or without 5-FU (20 µM). f Representative data of tumors in nude mice bearing HCT116 cells with different treatments. g, h Statistical analysis of tumor growth curves (g) and tumor weight (h) in different groups. (n = 6 mice per group). Values represent mean ± SD. Statistical significance was determined by one‐way ANOVA with Tukey’s multiple comparisons test (c, d, g, and h). i Overall survival (OS) was compared between the low-SIRT5 group (n = 62 human samples) and the high-SIRT5 group (n = 62 human samples) of CRC patients treated with FOLFOX or FOLFIRI. p value was calculated by the Mantel–Cox test. Gene expression data can be found online (Gene Expression Omnibus, accession no. GSE72970). ns, not significant. Source data are provided as a Source Data file.